• 文献检索
  • 文档翻译
  • 深度研究
  • 学术资讯
  • Suppr Zotero 插件Zotero 插件
  • 邀请有礼
  • 套餐&价格
  • 历史记录
应用&插件
Suppr Zotero 插件Zotero 插件浏览器插件Mac 客户端Windows 客户端微信小程序
定价
高级版会员购买积分包购买API积分包
服务
文献检索文档翻译深度研究API 文档MCP 服务
关于我们
关于 Suppr公司介绍联系我们用户协议隐私条款
关注我们

Suppr 超能文献

核心技术专利:CN118964589B侵权必究
粤ICP备2023148730 号-1Suppr @ 2026

文献检索

告别复杂PubMed语法,用中文像聊天一样搜索,搜遍4000万医学文献。AI智能推荐,让科研检索更轻松。

立即免费搜索

文件翻译

保留排版,准确专业,支持PDF/Word/PPT等文件格式,支持 12+语言互译。

免费翻译文档

深度研究

AI帮你快速写综述,25分钟生成高质量综述,智能提取关键信息,辅助科研写作。

立即免费体验

从[具体来源未给出]中分离出的天然2',4-二羟基-4',6'-二甲氧基查耳酮通过自噬和线粒体凋亡抑制乳腺癌细胞生长。

Natural 2',4-Dihydroxy-4',6'-dimethoxy Chalcone Isolated from Inhibits Breast Cancer Cell Growth through Autophagy and Mitochondrial Apoptosis.

作者信息

Mendez-Callejas Gina, Piñeros-Avila Marco, Celis Crispin A, Torrenegra Ruben, Espinosa-Benitez Anderson, Pestana-Nobles Roberto, Yosa-Reyes Juvenal

机构信息

Grupo de Investigaciones Biomédicas y de Genética Humana Aplicada (GIBGA), Laboratorio de Biología Celular y Molecular, Facultad de Ciencias de la Salud, Universidad de Ciencias Aplicadas y Ambientales (U.D.C.A.), Calle 222 #55-37, Bogotá 111166, Colombia.

Grupo de Investigación en Fitoquímica (GIFUJ), Departamento de Química, Facultad de Ciencias, Pontificia Universidad Javeriana, Cra. 7 #40-62, Bogotá 111321, Colombia.

出版信息

Plants (Basel). 2024 Feb 20;13(5):570. doi: 10.3390/plants13050570.

DOI:10.3390/plants13050570
PMID:38475417
原文链接:https://pmc.ncbi.nlm.nih.gov/articles/PMC10934494/
Abstract

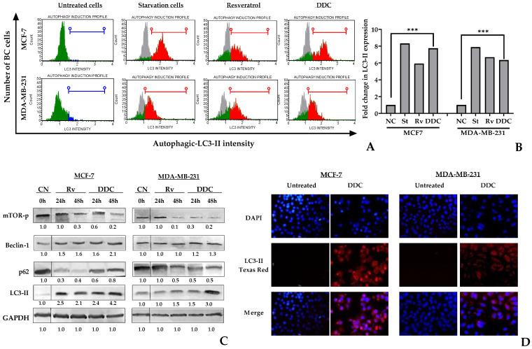
Breast cancer (BC) is one of the most common cancers among women. Effective treatment requires precise tailoring to the genetic makeup of the cancer for improved efficacy. Numerous research studies have concentrated on natural compounds and their anti-breast cancer properties to improve the existing treatment options. (Klatt) R.M. King and H. Rob (. is a notable source of bioactive hydroxy-methylated flavonoids. However, the specific anti-BC mechanisms of these flavonoids, particularly those present in the plant's inflorescences, remain partly undefined. This study focuses on assessing a chalcone derivative extracted from inflorescences for its potential to concurrently activate regulated autophagy and intrinsic apoptosis in luminal A and triple-negative BC cells. We determined the chemical composition of the chalcone using ultraviolet (UV) and nuclear magnetic resonance (NMR) spectroscopy. Its selective cytotoxicity against BC cell lines was assessed using the MTT assay. Flow cytometry and Western blot analysis were employed to examine the modulation of proteins governing autophagy and the intrinsic apoptosis pathway. Additionally, in silico simulations were conducted to predict interactions between chalcone and various anti-apoptotic proteins, including the mTOR protein. Chalcone was identified as 2',4-dihydroxy-4',6'-dimethoxy-chalcone (DDC). This compound demonstrated a selective inhibition of BC cell proliferation and triggered autophagy and intrinsic apoptosis. It induced cell cycle arrest in the G0/G1 phase and altered mitochondrial outer membrane potential (∆ψm). The study detected the activation of autophagic LC3-II and mitochondrial pro-apoptotic proteins in both BC cell lines. The regulation of Bcl-XL and Bcl-2 proteins varied according to the BC subtype, yet they showed promising molecular interactions with DDC. Among the examined pro-survival proteins, mTOR and Mcl-1 exhibited the most favorable binding energies and were downregulated in BC cell lines. Further research is needed to fully understand the molecular dynamics involved in the activation and interaction of autophagy and apoptosis pathways in cancer cells in response to potential anticancer agents, like the hydroxy-methylated flavonoids from .

摘要

乳腺癌(BC)是女性中最常见的癌症之一。有效的治疗需要根据癌症的基因组成进行精确调整,以提高疗效。众多研究集中在天然化合物及其抗乳腺癌特性上,以改善现有的治疗选择。(克拉特)R.M. 金和H. 罗布(. 是生物活性羟基甲基化黄酮类化合物的一个显著来源。然而,这些黄酮类化合物,特别是植物花序中存在的那些化合物的具体抗BC机制仍部分不明。本研究重点评估从花序中提取的一种查尔酮衍生物在腔面A型和三阴性BC细胞中同时激活调节性自噬和内源性凋亡的潜力。我们使用紫外(UV)和核磁共振(NMR)光谱法确定了查尔酮的化学成分。使用MTT法评估其对BC细胞系的选择性细胞毒性。采用流式细胞术和蛋白质印迹分析来检测调控自噬和内源性凋亡途径的蛋白质的调节情况。此外,进行了计算机模拟以预测查尔酮与各种抗凋亡蛋白,包括mTOR蛋白之间的相互作用。查尔酮被鉴定为2',4 - 二羟基 - 4',6'-二甲氧基查尔酮(DDC)。该化合物表现出对BC细胞增殖的选择性抑制,并触发自噬和内源性凋亡。它诱导细胞周期停滞在G0/G1期并改变线粒体膜电位(∆ψm)。该研究在两种BC细胞系中均检测到自噬性LC3-II和线粒体促凋亡蛋白的激活。Bcl-XL和Bcl-2蛋白的调节因BC亚型而异,但它们与DDC显示出有前景的分子相互作用。在所检测的促生存蛋白中,mTOR和Mcl-1表现出最有利的结合能,并在BC细胞系中下调。需要进一步研究以充分了解癌细胞中自噬和凋亡途径在响应潜在抗癌剂(如来自. 的羟基甲基化黄酮类化合物)时的激活和相互作用所涉及的分子动力学。

https://cdn.ncbi.nlm.nih.gov/pmc/blobs/0908/10934494/2d94f6fcd182/plants-13-00570-g012.jpg
https://cdn.ncbi.nlm.nih.gov/pmc/blobs/0908/10934494/980bde1063d1/plants-13-00570-g001.jpg
https://cdn.ncbi.nlm.nih.gov/pmc/blobs/0908/10934494/0f4fc4c7cb59/plants-13-00570-g002.jpg
https://cdn.ncbi.nlm.nih.gov/pmc/blobs/0908/10934494/dfc5e8ea08e0/plants-13-00570-g003.jpg
https://cdn.ncbi.nlm.nih.gov/pmc/blobs/0908/10934494/e50616d204e8/plants-13-00570-g004.jpg
https://cdn.ncbi.nlm.nih.gov/pmc/blobs/0908/10934494/fc881b368fca/plants-13-00570-g005.jpg
https://cdn.ncbi.nlm.nih.gov/pmc/blobs/0908/10934494/121c397af650/plants-13-00570-g006.jpg
https://cdn.ncbi.nlm.nih.gov/pmc/blobs/0908/10934494/a95f34b8209a/plants-13-00570-g007.jpg
https://cdn.ncbi.nlm.nih.gov/pmc/blobs/0908/10934494/24f56b67cc4f/plants-13-00570-g008.jpg
https://cdn.ncbi.nlm.nih.gov/pmc/blobs/0908/10934494/fed4cc25dda3/plants-13-00570-g009.jpg
https://cdn.ncbi.nlm.nih.gov/pmc/blobs/0908/10934494/1034888e6bcd/plants-13-00570-g010.jpg
https://cdn.ncbi.nlm.nih.gov/pmc/blobs/0908/10934494/6a5508c9ecc7/plants-13-00570-g011.jpg
https://cdn.ncbi.nlm.nih.gov/pmc/blobs/0908/10934494/2d94f6fcd182/plants-13-00570-g012.jpg
https://cdn.ncbi.nlm.nih.gov/pmc/blobs/0908/10934494/980bde1063d1/plants-13-00570-g001.jpg
https://cdn.ncbi.nlm.nih.gov/pmc/blobs/0908/10934494/0f4fc4c7cb59/plants-13-00570-g002.jpg
https://cdn.ncbi.nlm.nih.gov/pmc/blobs/0908/10934494/dfc5e8ea08e0/plants-13-00570-g003.jpg
https://cdn.ncbi.nlm.nih.gov/pmc/blobs/0908/10934494/e50616d204e8/plants-13-00570-g004.jpg
https://cdn.ncbi.nlm.nih.gov/pmc/blobs/0908/10934494/fc881b368fca/plants-13-00570-g005.jpg
https://cdn.ncbi.nlm.nih.gov/pmc/blobs/0908/10934494/121c397af650/plants-13-00570-g006.jpg
https://cdn.ncbi.nlm.nih.gov/pmc/blobs/0908/10934494/a95f34b8209a/plants-13-00570-g007.jpg
https://cdn.ncbi.nlm.nih.gov/pmc/blobs/0908/10934494/24f56b67cc4f/plants-13-00570-g008.jpg
https://cdn.ncbi.nlm.nih.gov/pmc/blobs/0908/10934494/fed4cc25dda3/plants-13-00570-g009.jpg
https://cdn.ncbi.nlm.nih.gov/pmc/blobs/0908/10934494/1034888e6bcd/plants-13-00570-g010.jpg
https://cdn.ncbi.nlm.nih.gov/pmc/blobs/0908/10934494/6a5508c9ecc7/plants-13-00570-g011.jpg
https://cdn.ncbi.nlm.nih.gov/pmc/blobs/0908/10934494/2d94f6fcd182/plants-13-00570-g012.jpg

相似文献

1
Natural 2',4-Dihydroxy-4',6'-dimethoxy Chalcone Isolated from Inhibits Breast Cancer Cell Growth through Autophagy and Mitochondrial Apoptosis.从[具体来源未给出]中分离出的天然2',4-二羟基-4',6'-二甲氧基查耳酮通过自噬和线粒体凋亡抑制乳腺癌细胞生长。
Plants (Basel). 2024 Feb 20;13(5):570. doi: 10.3390/plants13050570.
2
A Novel Tri-Hydroxy-Methylated Chalcone Isolated from with Anti-Cancer Potential Targeting Pro-Survival Proteins.从 中分离出的具有抗癌潜力的新型三羟甲基化查尔酮,靶向抗生存蛋白。
Int J Mol Sci. 2023 Oct 14;24(20):15185. doi: 10.3390/ijms242015185.
3
A New Flavanone from (Klatt) R. M. King and H. Rob, Promotes Apoptosis in Human Breast Cancer Cells by Downregulating Antiapoptotic Proteins.一种新的黄烷酮类化合物来自 Klatt 与 Rob,通过下调抗凋亡蛋白促进人乳腺癌细胞凋亡。
Molecules. 2022 Dec 21;28(1):58. doi: 10.3390/molecules28010058.
4
Programmed Cell Death Alterations Mediated by Synthetic Indole Chalcone Resulted in Cell Cycle Arrest, DNA Damage, Apoptosis and Signaling Pathway Modulations in Breast Cancer Model.合成吲哚查耳酮介导的程序性细胞死亡改变导致乳腺癌模型中的细胞周期停滞、DNA损伤、细胞凋亡和信号通路调节。
Pharmaceutics. 2022 Feb 24;14(3):503. doi: 10.3390/pharmaceutics14030503.
5
Design, synthesis, and validation of novel nitrogen-based chalcone analogs against triple negative breast cancer.新型含氮查尔酮类似物的设计、合成与三阴性乳腺癌的抑制活性评价。
Eur J Med Chem. 2020 Feb 1;187:111954. doi: 10.1016/j.ejmech.2019.111954. Epub 2019 Dec 7.
6
Chalcone flavokawain B induces autophagic-cell death via reactive oxygen species-mediated signaling pathways in human gastric carcinoma and suppresses tumor growth in nude mice.查尔酮 flavokawain B 通过活性氧介导的信号通路诱导人胃癌细胞发生自噬性细胞死亡,并抑制裸鼠肿瘤生长。
Arch Toxicol. 2017 Oct;91(10):3341-3364. doi: 10.1007/s00204-017-1967-0. Epub 2017 Apr 3.
7
The pan-inhibitor of Aurora kinases danusertib induces apoptosis and autophagy and suppresses epithelial-to-mesenchymal transition in human breast cancer cells.极光激酶泛抑制剂达纳替尼可诱导人乳腺癌细胞凋亡和自噬,并抑制上皮-间质转化。
Drug Des Devel Ther. 2015 Feb 17;9:1027-62. doi: 10.2147/DDDT.S74412. eCollection 2015.
8
2',4-Dihydroxy-3',4',6'-trimethoxychalcone from Chromolaena odorata possesses anti-inflammatory effects via inhibition of NF-κB and p38 MAPK in lipopolysaccharide-activated RAW 264.7 macrophages.来自臭牡丹的 2',4-二羟基-3',4',6'-三甲氧基查尔酮通过抑制脂多糖激活的 RAW 264.7 巨噬细胞中的 NF-κB 和 p38 MAPK 发挥抗炎作用。
Immunopharmacol Immunotoxicol. 2018 Feb;40(1):43-51. doi: 10.1080/08923973.2017.1405437. Epub 2017 Dec 4.
9
Growth inhibitory effect of paratocarpin E, a prenylated chalcone isolated from Euphorbia humifusa Wild., by induction of autophagy and apoptosis in human breast cancer cells.地锦草中分离得到的一种查尔酮类化合物对他莫昔芬耐药的人乳腺癌 MCF-7/TA 细胞的增殖抑制作用及其机制研究
Bioorg Chem. 2016 Dec;69:121-128. doi: 10.1016/j.bioorg.2016.10.005. Epub 2016 Oct 25.
10
Rhopaloic acid A induces apoptosis, autophagy and MAPK activation through ROS-mediated signaling in bladder cancer.罗巴酸 A 通过 ROS 介导的信号通路诱导膀胱癌细胞凋亡、自噬和 MAPK 激活。
Phytomedicine. 2021 Nov;92:153720. doi: 10.1016/j.phymed.2021.153720. Epub 2021 Aug 17.

引用本文的文献

1
Pharmacological potential of natural chalcones: a recent studies and future perspective.天然查尔酮的药理潜力:近期研究与未来展望
Front Pharmacol. 2025 Jun 17;16:1570385. doi: 10.3389/fphar.2025.1570385. eCollection 2025.
2
Acridine-Based Chalcone 1C and ABC Transporters.基于吖啶的查尔酮1C与ABC转运蛋白
Int J Mol Sci. 2025 Apr 27;26(9):4138. doi: 10.3390/ijms26094138.
3
Piperine, a black pepper compound, induces autophagy and cellular senescence mediated by NF-κB and IL-6 in acute leukemia.胡椒堿,黑胡椒的一种化合物,通过 NF-κB 和 IL-6 诱导急性白血病中的自噬和细胞衰老。

本文引用的文献

1
A Novel Tri-Hydroxy-Methylated Chalcone Isolated from with Anti-Cancer Potential Targeting Pro-Survival Proteins.从 中分离出的具有抗癌潜力的新型三羟甲基化查尔酮,靶向抗生存蛋白。
Int J Mol Sci. 2023 Oct 14;24(20):15185. doi: 10.3390/ijms242015185.
2
Anticancer Potential of Natural Chalcones: In Vitro and In Vivo Evidence.天然查耳酮的抗癌潜力:体外和体内证据。
Int J Mol Sci. 2023 Jun 19;24(12):10354. doi: 10.3390/ijms241210354.
3
Flavokavain C Suppresses Breast Cancer Cell Viability and Induces Cell Apoptosis by Triggering DNA Damage.
BMC Complement Med Ther. 2024 Sep 28;24(1):343. doi: 10.1186/s12906-024-04641-9.
4
Tri-chalcone suppressed breast cancer cell proliferation and induced apoptosis through intrinsic and extrinsic pathways.三查尔酮通过内在和外在途径抑制乳腺癌细胞增殖并诱导细胞凋亡。
Naunyn Schmiedebergs Arch Pharmacol. 2024 Nov;397(11):8993-9006. doi: 10.1007/s00210-024-03220-6. Epub 2024 Jun 14.
黄烷酮 C 通过触发 DNA 损伤抑制乳腺癌细胞活力并诱导细胞凋亡。
Biol Pharm Bull. 2023;46(5):684-692. doi: 10.1248/bpb.b22-00760.
4
Current Understanding of Flavonoids in Cancer Therapy and Prevention.黄酮类化合物在癌症治疗与预防中的当前认识
Metabolites. 2023 Mar 27;13(4):481. doi: 10.3390/metabo13040481.
5
A New Flavanone from (Klatt) R. M. King and H. Rob, Promotes Apoptosis in Human Breast Cancer Cells by Downregulating Antiapoptotic Proteins.一种新的黄烷酮类化合物来自 Klatt 与 Rob,通过下调抗凋亡蛋白促进人乳腺癌细胞凋亡。
Molecules. 2022 Dec 21;28(1):58. doi: 10.3390/molecules28010058.
6
Contribution of hydrophobic interactions to protein mechanical stability.疏水相互作用对蛋白质机械稳定性的贡献。
Comput Struct Biotechnol J. 2022 Apr 21;20:1946-1956. doi: 10.1016/j.csbj.2022.04.025. eCollection 2022.
7
Xanthohumol inhibits non-small cell lung cancer by activating PUMA-mediated apoptosis.黄腐酚通过激活PUMA介导的细胞凋亡来抑制非小细胞肺癌。
Toxicology. 2022 Mar 30;470:153141. doi: 10.1016/j.tox.2022.153141. Epub 2022 Mar 5.
8
From wandering weeds to pharmacy: An insight into traditional uses, phytochemicals and pharmacology of genus Chromolaena (Asteraceae).从野草到药房:深入了解千里光属(菊科)的传统用途、植物化学和药理学。
J Ethnopharmacol. 2022 Jun 12;291:115155. doi: 10.1016/j.jep.2022.115155. Epub 2022 Feb 28.
9
Treatment Strategies Against Triple-Negative Breast Cancer: An Updated Review.三阴性乳腺癌的治疗策略:最新综述
Breast Cancer (Dove Med Press). 2022 Jan 11;14:15-24. doi: 10.2147/BCTT.S348060. eCollection 2022.
10
Doxorubicin promotes breast cancer cell migration and invasion via DCAF13.多柔比星通过 DCAF13 促进乳腺癌细胞迁移和侵袭。
FEBS Open Bio. 2022 Jan;12(1):221-230. doi: 10.1002/2211-5463.13330. Epub 2021 Dec 5.