Suppr超能文献

新型组蛋白乙酰化相关长链非编码 RNA 标志物预测食管癌预后和肿瘤微环境。

Novel histone acetylation-related lncRNA signature for predicting prognosis and tumor microenvironment in esophageal carcinoma.

机构信息

Department of Thoracic Surgery, Peking University Cancer Hospital Inner Mongolia Hospital, Hohhot 010010, China.

Department of Thoracic Surgery, Mongolia Medical University Affiliated Hospital, Hohhot 010050, China.

出版信息

Aging (Albany NY). 2024 Mar 13;16(6):5163-5183. doi: 10.18632/aging.205636.

Abstract

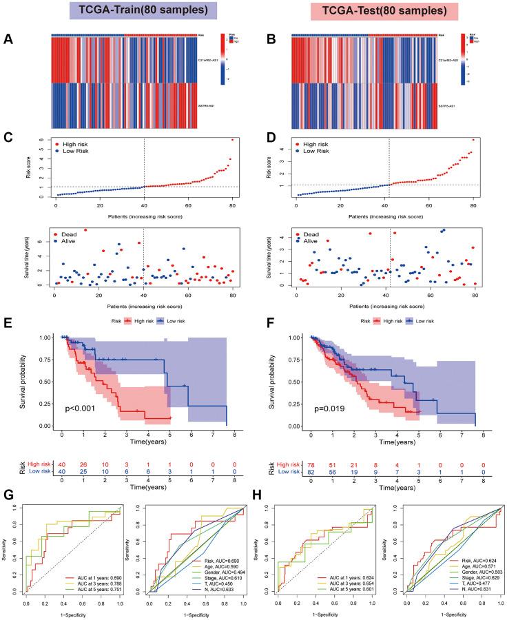
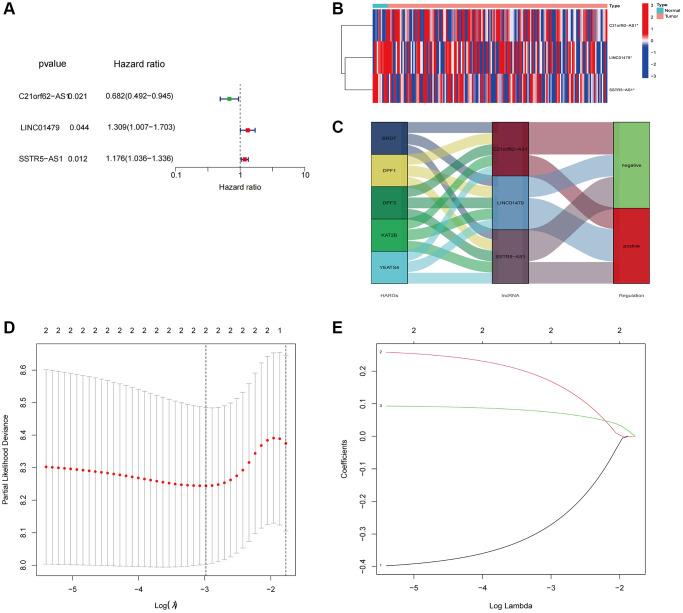
Histone acetylation is one of the most common epigenetic modifications and plays a crucial role in tumorigenesis. However, the prognostic significance of histone acetylation-related lncRNAs (HARlncRNAs) in esophageal carcinoma (ESCA) is not well understood. A total of 653 differentially expressed lncRNAs (DElncRNAs) were identified between 162 ESCA tissues and 11 normal tissues in the TCGA database, and 7 of them were correlated with acetylation regulators. We employed univariate Cox regression analysis, combining it with clinical prognosis information, to select 3 prognostic-related HARlncRNAs for further analysis. Subsequently, we used LASSO regression analysis to construct a risk signature for ESCA and identified and as potential biomarkers for the prognosis of ESCA patients. Based on the risk score calculated using the risk signature, we categorized patients into high- and low-risk groups. We identified the risk score as an independent risk factor and validated it in the training, test, and GSE53624 datasets. Additionally, patients categorized by their risk scores exhibited distinct immune statuses, tumor mutation burdens, responses to immunotherapy, and drug sensitivities.

摘要

组蛋白乙酰化是最常见的表观遗传修饰之一,在肿瘤发生中起着至关重要的作用。然而,组蛋白乙酰化相关长非编码 RNA(HARlncRNAs)在食管癌(ESCA)中的预后意义尚不清楚。在 TCGA 数据库中,我们共鉴定出 162 个 ESCA 组织和 11 个正常组织之间的 653 个差异表达 lncRNA(DElncRNA),其中 7 个与乙酰化调节剂相关。我们采用单变量 Cox 回归分析,结合临床预后信息,筛选出 3 个与预后相关的 HARlncRNA 进行进一步分析。随后,我们使用 LASSO 回归分析构建了 ESCA 的风险特征,并鉴定出和作为 ESCA 患者预后的潜在生物标志物。基于使用风险特征计算的风险评分,我们将患者分为高风险组和低风险组。我们发现风险评分是一个独立的危险因素,并在训练、测试和 GSE53624 数据集进行了验证。此外,根据风险评分进行分类的患者表现出明显不同的免疫状态、肿瘤突变负担、免疫治疗反应和药物敏感性。

https://cdn.ncbi.nlm.nih.gov/pmc/blobs/59a3/11006502/9de1e972cd0f/aging-16-205636-g001.jpg

文献检索

告别复杂PubMed语法,用中文像聊天一样搜索,搜遍4000万医学文献。AI智能推荐,让科研检索更轻松。

立即免费搜索

文件翻译

保留排版,准确专业,支持PDF/Word/PPT等文件格式,支持 12+语言互译。

免费翻译文档

深度研究

AI帮你快速写综述,25分钟生成高质量综述,智能提取关键信息,辅助科研写作。

立即免费体验