• 文献检索
  • 文档翻译
  • 深度研究
  • 学术资讯
  • Suppr Zotero 插件Zotero 插件
  • 邀请有礼
  • 套餐&价格
  • 历史记录
应用&插件
Suppr Zotero 插件Zotero 插件浏览器插件Mac 客户端Windows 客户端微信小程序
定价
高级版会员购买积分包购买API积分包
服务
文献检索文档翻译深度研究API 文档MCP 服务
关于我们
关于 Suppr公司介绍联系我们用户协议隐私条款
关注我们

Suppr 超能文献

核心技术专利:CN118964589B侵权必究
粤ICP备2023148730 号-1Suppr @ 2026

文献检索

告别复杂PubMed语法,用中文像聊天一样搜索,搜遍4000万医学文献。AI智能推荐,让科研检索更轻松。

立即免费搜索

文件翻译

保留排版,准确专业,支持PDF/Word/PPT等文件格式,支持 12+语言互译。

免费翻译文档

深度研究

AI帮你快速写综述,25分钟生成高质量综述,智能提取关键信息,辅助科研写作。

立即免费体验

铁死亡相关基因与头颈部癌症的放射抵抗和免疫抑制有关。

Ferroptosis-Related Genes Are Associated with Radioresistance and Immune Suppression in Head and Neck Cancer.

机构信息

Department of Radiation Oncology, The First Affiliated Hospital of Guangxi Medical University, Nanning, China.

Department of Oncology, LiuZhou Traditional Chinese Medical Hospital Affiliated to Guangxi University of Chinese Medicine, Liuzhou, China.

出版信息

Genet Test Mol Biomarkers. 2024 Mar;28(3):100-113. doi: 10.1089/gtmb.2023.0193. Epub 2024 Mar 13.

DOI:10.1089/gtmb.2023.0193
PMID:38478802
原文链接:https://pmc.ncbi.nlm.nih.gov/articles/PMC10979683/
Abstract

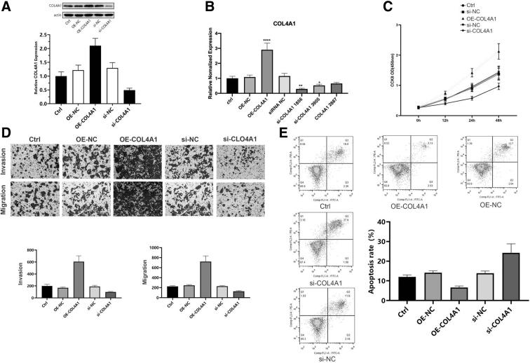
Ferroptosis is associated with tumor development; however, its contribution to radioresistant head and neck cancer (HNC) remains unclear. In this study, we used bioinformatics analysis and testing to explore ferroptosis-related genes associated with HNCs radiosensitivity. GSE9714, GSE90761, and The Cancer Genome Atlas (TCGA) datasets were searched to identify ferroptosis-related differentially expressed genes between radioresistant and radiosensitive HNCs or radiation-treated and nonradiation-treated HNCs. A protein-protein interaction analysis on identified hub genes was then performed. Receiver operating characteristic curves and Kaplan-Meier survival analysis were used to assess the diagnostic and prognostic potential of the hub genes. Cell counting kit-8, transwell assay, and flow cytometry were applied to examine the role of hub gene collagen type IV, alpha1 chain () on the proliferation, migration, invasion, and apoptosis of TU686 cells. Hub genes , and showed diagnostic potential for HNC and were negatively correlated with overall survival and disease-free survival in the TCGA dataset. Also, and mRNA levels were significantly increased in TCGA patients with advanced clinical stages or receiving radiotherapy, whereas , and expressions were negatively correlated with immune infiltration. Furthermore, the knockdown of inhibited cell proliferation, migration, and invasion while promoting apoptosis in TU686 cells. Ferroptosis-related hub genes, such as are potential diagnostic and prognostic indicators as well as therapeutic targets for HNC.

摘要

铁死亡与肿瘤的发生发展有关;然而,其在头颈部癌症(HNC)放射抵抗中的作用尚不清楚。在本研究中,我们使用生物信息学分析和实验检测来探索与 HNC 放射敏感性相关的铁死亡相关基因。搜索 GSE9714、GSE90761 和癌症基因组图谱(TCGA)数据集,以鉴定放射抵抗和放射敏感 HNC 或放射治疗和非放射治疗 HNC 之间的铁死亡相关差异表达基因。然后对鉴定出的枢纽基因进行蛋白质-蛋白质相互作用分析。受试者工作特征曲线和 Kaplan-Meier 生存分析用于评估枢纽基因的诊断和预后潜力。细胞计数试剂盒-8、Transwell 检测和流式细胞术用于检测枢纽基因胶原 IV 亚型,α1 链()对 TU686 细胞增殖、迁移、侵袭和凋亡的作用。枢纽基因、和在 HNC 中具有诊断潜力,并且与 TCGA 数据集中的总生存期和无病生存期呈负相关。此外,在 TCGA 患者中,临床分期较晚或接受放疗的患者中,和的 mRNA 水平显著升高,而和的表达与免疫浸润呈负相关。此外,下调抑制 TU686 细胞的增殖、迁移和侵袭,同时促进细胞凋亡。铁死亡相关的枢纽基因,如,可能是 HNC 的潜在诊断和预后指标,也是治疗靶点。

https://cdn.ncbi.nlm.nih.gov/pmc/blobs/d8f8/10979683/2b4ca9757f42/gtmb.2023.0193_figure7.jpg
https://cdn.ncbi.nlm.nih.gov/pmc/blobs/d8f8/10979683/949cad0d79a4/gtmb.2023.0193_figure1.jpg
https://cdn.ncbi.nlm.nih.gov/pmc/blobs/d8f8/10979683/5ca83b0cee06/gtmb.2023.0193_figure2.jpg
https://cdn.ncbi.nlm.nih.gov/pmc/blobs/d8f8/10979683/27b94762aa35/gtmb.2023.0193_figure3.jpg
https://cdn.ncbi.nlm.nih.gov/pmc/blobs/d8f8/10979683/3306e28dd015/gtmb.2023.0193_figure4.jpg
https://cdn.ncbi.nlm.nih.gov/pmc/blobs/d8f8/10979683/999508aa375c/gtmb.2023.0193_figure5.jpg
https://cdn.ncbi.nlm.nih.gov/pmc/blobs/d8f8/10979683/eb4ac271d0dd/gtmb.2023.0193_figure6.jpg
https://cdn.ncbi.nlm.nih.gov/pmc/blobs/d8f8/10979683/2b4ca9757f42/gtmb.2023.0193_figure7.jpg
https://cdn.ncbi.nlm.nih.gov/pmc/blobs/d8f8/10979683/949cad0d79a4/gtmb.2023.0193_figure1.jpg
https://cdn.ncbi.nlm.nih.gov/pmc/blobs/d8f8/10979683/5ca83b0cee06/gtmb.2023.0193_figure2.jpg
https://cdn.ncbi.nlm.nih.gov/pmc/blobs/d8f8/10979683/27b94762aa35/gtmb.2023.0193_figure3.jpg
https://cdn.ncbi.nlm.nih.gov/pmc/blobs/d8f8/10979683/3306e28dd015/gtmb.2023.0193_figure4.jpg
https://cdn.ncbi.nlm.nih.gov/pmc/blobs/d8f8/10979683/999508aa375c/gtmb.2023.0193_figure5.jpg
https://cdn.ncbi.nlm.nih.gov/pmc/blobs/d8f8/10979683/eb4ac271d0dd/gtmb.2023.0193_figure6.jpg
https://cdn.ncbi.nlm.nih.gov/pmc/blobs/d8f8/10979683/2b4ca9757f42/gtmb.2023.0193_figure7.jpg

相似文献

1
Ferroptosis-Related Genes Are Associated with Radioresistance and Immune Suppression in Head and Neck Cancer.铁死亡相关基因与头颈部癌症的放射抵抗和免疫抑制有关。
Genet Test Mol Biomarkers. 2024 Mar;28(3):100-113. doi: 10.1089/gtmb.2023.0193. Epub 2024 Mar 13.
2
Prognostic signature associated with radioresistance in head and neck cancer via transcriptomic and bioinformatic analyses.通过转录组学和生物信息学分析鉴定与头颈部癌症放射抵抗相关的预后标志物。
BMC Cancer. 2019 Jan 14;19(1):64. doi: 10.1186/s12885-018-5243-3.
3
Identity of MMP1 and its effects on tumor progression in head and neck squamous cell carcinoma.MMP1 的鉴定及其对头颈鳞状细胞癌肿瘤进展的影响。
Cancer Med. 2022 Jun;11(12):2516-2530. doi: 10.1002/cam4.4623. Epub 2022 Apr 14.
4
Knockdown of SLC39A14 inhibits glioma progression by promoting erastin-induced ferroptosis SLC39A14 knockdown inhibits glioma progression.敲低 SLC39A14 通过促进 erastin 诱导的铁死亡来抑制神经胶质瘤进展 SLC39A14 敲低抑制神经胶质瘤进展。
BMC Cancer. 2023 Nov 17;23(1):1120. doi: 10.1186/s12885-023-11637-0.
5
The ETS1-LINC00278 negative feedback loop plays a role in COL4A1/COL4A2 regulation in laryngeal squamous cell carcinoma.ETS1-LINC00278 负反馈环路在喉鳞状细胞癌中 COL4A1/COL4A2 调控中发挥作用。
Neoplasma. 2022 Jul;69(4):841-858. doi: 10.4149/neo_2022_220310N263. Epub 2022 May 9.
6
Development and validation of a novel ferroptosis-related gene signature for predicting prognosis and immune microenvironment in head and neck squamous cell carcinoma.开发和验证一种新型的与铁死亡相关的基因特征,用于预测头颈部鳞状细胞癌的预后和免疫微环境。
Int Immunopharmacol. 2021 Sep;98:107789. doi: 10.1016/j.intimp.2021.107789. Epub 2021 Jun 12.
7
Ferroptosis-Related Hub Genes in Hepatocellular Carcinoma: Prognostic Signature, Immune-Related, and Drug Resistance Analysis.肝细胞癌中与铁死亡相关的枢纽基因:预后特征、免疫相关性及耐药性分析
Front Genet. 2022 Jul 22;13:907331. doi: 10.3389/fgene.2022.907331. eCollection 2022.
8
Survival-related indicators ALOX12B and SPRR1A are associated with DNA damage repair and tumor microenvironment status in HPV 16-negative head and neck squamous cell carcinoma patients.与生存相关的指标 ALOX12B 和 SPRR1A 与 HPV16 阴性的头颈部鳞状细胞癌患者的 DNA 损伤修复和肿瘤微环境状态有关。
BMC Cancer. 2022 Jun 29;22(1):714. doi: 10.1186/s12885-022-09722-x.
9
Identification of Ferroptosis-Related Hub Genes and Their Association with Immune Infiltration in Chronic Obstructive Pulmonary Disease by Bioinformatics Analysis.基于生物信息学分析鉴定慢性阻塞性肺疾病中与铁死亡相关的枢纽基因及其与免疫浸润的关系。
Int J Chron Obstruct Pulmon Dis. 2022 May 24;17:1219-1236. doi: 10.2147/COPD.S348569. eCollection 2022.
10
Contribution of prognostic ferroptosis-related subtypes classification and hub genes of sepsis.脓毒症预后铁死亡相关亚型分类及关键基因的贡献。
Transpl Immunol. 2022 Oct;74:101660. doi: 10.1016/j.trim.2022.101660. Epub 2022 Jul 2.

引用本文的文献

1
COL4A1 as a potential prognostic biomarker with functional roles in colon cancer progression.COL4A1作为一种在结肠癌进展中具有功能作用的潜在预后生物标志物。
Sci Rep. 2025 Aug 26;15(1):31382. doi: 10.1038/s41598-025-17230-8.
2
From mitochondrial dysregulation to ferroptosis: Exploring new strategies and challenges in radioimmunotherapy (Review).从线粒体失调到铁死亡:探索放射免疫疗法的新策略与挑战(综述)
Int J Oncol. 2025 Sep;67(3). doi: 10.3892/ijo.2025.5781. Epub 2025 Aug 8.

本文引用的文献

1
Identification of immune-related genes in the prognosis of head and neck cancer using a novel prognostic signature model.使用新型预后特征模型鉴定头颈部癌预后中的免疫相关基因
Oral Surg Oral Med Oral Pathol Oral Radiol. 2023 Oct;136(4):478-489. doi: 10.1016/j.oooo.2023.07.003. Epub 2023 Jul 11.
2
Ferroptosis as a potential target for cancer therapy.铁死亡作为癌症治疗的一个潜在靶点。
Cell Death Dis. 2023 Jul 24;14(7):460. doi: 10.1038/s41419-023-05930-w.
3
Data mining on identifying diagnosis and prognosis biomarkers in head and neck squamous carcinoma.
基于数据挖掘的头颈部鳞癌诊断和预后生物标志物鉴定
Sci Rep. 2023 Jun 20;13(1):10020. doi: 10.1038/s41598-023-37216-8.
4
Comments to «Factors associated with diagnosis delay in head and neck cancer».对《头颈癌诊断延迟的相关因素》的评论
Acta Otorrinolaringol Esp (Engl Ed). 2023 Jan-Feb;74(1):68. doi: 10.1016/j.otoeng.2022.03.003. Epub 2023 Jan 26.
5
Cancer statistics, 2023.癌症统计数据,2023 年。
CA Cancer J Clin. 2023 Jan;73(1):17-48. doi: 10.3322/caac.21763.
6
Expression of chemokine CXCL8/9/10/11/13 and its prognostic significance in head and neck cancer.趋化因子 CXCL8/9/10/11/13 的表达及其在头颈部癌症中的预后意义。
Medicine (Baltimore). 2022 Jul 29;101(30):e29378. doi: 10.1097/MD.0000000000029378.
7
POU2F2 promotes the proliferation and motility of lung cancer cells by activating AGO1.POU2F2 通过激活 AGO1 促进肺癌细胞的增殖和迁移。
BMC Pulm Med. 2021 Apr 8;21(1):117. doi: 10.1186/s12890-021-01476-9.
8
Down-regulation of Glutathione Peroxidase 4 in Oral Cancer Inhibits Tumor Growth Through SREBP1 Signaling.口腔癌中谷胱甘肽过氧化物酶4的下调通过SREBP1信号通路抑制肿瘤生长。
Anticancer Res. 2021 Apr;41(4):1785-1792. doi: 10.21873/anticanres.14944.
9
Role of Non-coding RNAs on the Radiotherapy Sensitivity and Resistance of Head and Neck Cancer: From Basic Research to Clinical Application.非编码RNA在头颈部癌放疗敏感性和抗性中的作用:从基础研究到临床应用
Front Cell Dev Biol. 2021 Feb 11;8:637435. doi: 10.3389/fcell.2020.637435. eCollection 2020.
10
SLC7A11 as a biomarker and therapeutic target in HPV-positive head and neck Squamous Cell Carcinoma.SLC7A11 作为 HPV 阳性头颈部鳞状细胞癌的生物标志物和治疗靶点。
Biochem Biophys Res Commun. 2020 Dec 17;533(4):1083-1087. doi: 10.1016/j.bbrc.2020.09.134. Epub 2020 Oct 3.