Department of General Surgery, The Second Xiangya Hospital, Central South University, Changsha, Hunan 410011, China.
Department of Cardiovascular Surgery, The Second Xiangya Hospital, Central South University, Changsha, Hunan 410011, China.
Int J Biol Sci. 2024 Feb 25;20(5):1707-1728. doi: 10.7150/ijbs.84494. eCollection 2024.
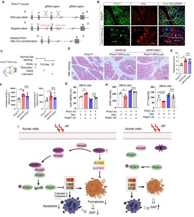
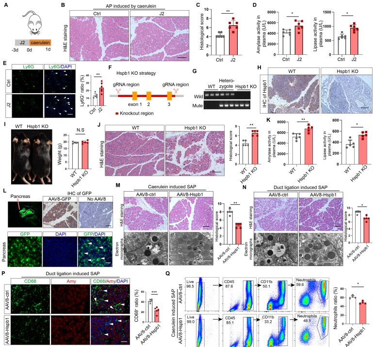
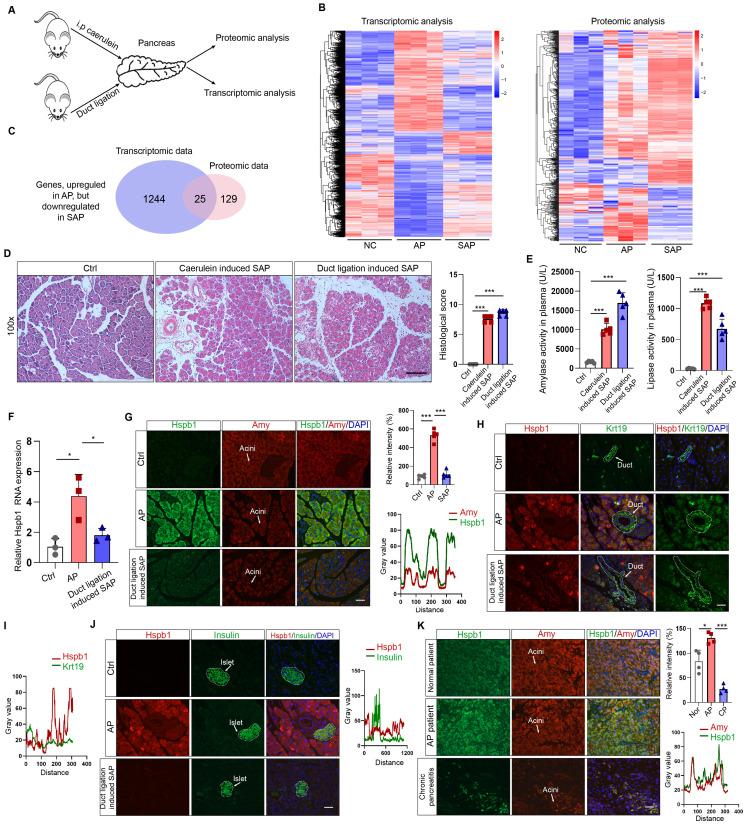
Acute pancreatitis (AP) is a common abdominal disease that typically resolves on its own, but the mortality rate dramatically increases when it progresses to severe acute pancreatitis (SAP). In this study, we investigated the molecular mechanism underlying the development of SAP from AP. We utilized two SAP models induced by pancreatic duct ligation and caerulein administration. Transcriptomic and proteomic analyses were subsequently performed to determine the mRNA and protein expression profiles of pancreatic samples from SAP and AP model and normal mice. To explore the role of Hspb1 in SAP, we used Hspb1 knockout (KO) mice, a genetically engineered chronic pancreatitis strain (T7D23A), Anxa2 KO mice, and acinar cell-specific Prdx1 knockout mice. Additionally, various in vivo and in vitro assays were performed to elucidate the molecular events and direct targets of Hspb1 in acinar cells. We found that Hspb1 expression was upregulated in AP samples but significantly reduced in acinar cells from SAP samples. KO or inhibition of Hspb1 worsened AP, while AAV8-Hspb1 administration mitigated the severity of SAP and reduced remote organ damage in mice. Furthermore, AAV8-Hspb1 treatment prevented the development of chronic pancreatitis. We found that KO or inhibition of Hspb1 promoted acinar cell death through apoptosis and ferroptosis but not necroptosis or autophagy by increasing reactive oxygen species (ROS) and lipid ROS levels. Mechanistically, Hspb1 directly interacted with Anxa2 to decrease its aggregation and phosphorylation, interact with the crucial antioxidant enzyme Prdx1, and maintain its antioxidative activity by decreasing Thr-90 phosphorylation. Notably, the overexpression of Hspb1 did not have a protective effect on acinar-specific Prdx1 knockout mice. In summary, our findings shed light on the role of Hspb1 in acinar cells. We showed that targeting Hspb1/Anxa2/Prdx1 could serve as a potential therapeutic strategy for SAP.
急性胰腺炎(AP)是一种常见的腹部疾病,通常会自行消退,但当它发展为重症急性胰腺炎(SAP)时,死亡率会显著增加。在这项研究中,我们研究了从 AP 发展为 SAP 的分子机制。我们利用胰腺导管结扎和 caerulein 给药诱导的两种 SAP 模型。随后进行转录组和蛋白质组分析,以确定 SAP 和 AP 模型及正常小鼠胰腺样本的 mRNA 和蛋白质表达谱。为了研究 Hspb1 在 SAP 中的作用,我们使用了 Hspb1 敲除(KO)小鼠、一种基因工程慢性胰腺炎品系(T7D23A)、Anxa2 KO 小鼠和腺泡细胞特异性 Prdx1 KO 小鼠。此外,还进行了各种体内和体外实验,以阐明 Hspb1 在腺泡细胞中的分子事件和直接靶标。我们发现,Hspb1 在 AP 样本中的表达上调,但在 SAP 样本中的腺泡细胞中表达显著降低。KO 或抑制 Hspb1 会加重 AP,而 AAV8-Hspb1 给药可减轻 SAP 的严重程度并减少小鼠的远隔器官损伤。此外,AAV8-Hspb1 治疗可预防慢性胰腺炎的发生。我们发现,KO 或抑制 Hspb1 通过增加活性氧(ROS)和脂质 ROS 水平促进腺泡细胞凋亡和铁死亡,但不促进坏死或自噬。机制上,Hspb1 直接与 Anxa2 相互作用,减少其聚集和磷酸化,与关键抗氧化酶 Prdx1 相互作用,并通过降低 Thr-90 磷酸化来维持其抗氧化活性。值得注意的是,Hspb1 的过表达对腺泡特异性 Prdx1 KO 小鼠没有保护作用。总之,我们的研究结果揭示了 Hspb1 在腺泡细胞中的作用。我们表明,靶向 Hspb1/Anxa2/Prdx1 可能成为 SAP 的潜在治疗策略。