Suppr超能文献

瑞士石蝇目昆虫综合 DNA 条形码参考数据库。

A comprehensive DNA barcoding reference database for Plecoptera of Switzerland.

机构信息

Département de zoologie, Palais de Rumine, Muséum cantonal des sciences naturelles, Place Riponne 6, 1005, Lausanne, Switzerland.

Department of Ecology and Evolution, University of Lausanne (UNIL), 1015, Lausanne, Switzerland.

出版信息

Sci Rep. 2024 Mar 15;14(1):6322. doi: 10.1038/s41598-024-56930-5.

Abstract

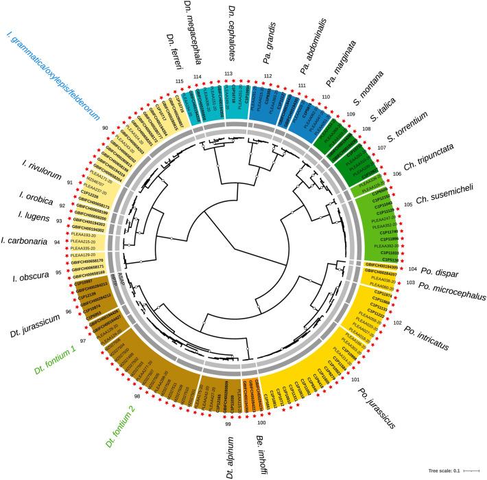
DNA barcoding is an essential tool in modern biodiversity sciences. Despite considerable work to barcode the tree of life, many groups, including insects, remain partially or totally unreferenced, preventing barcoding from reaching its full potential. Aquatic insects, especially the three orders Ephemeroptera, Plecoptera, and Trichoptera (EPT), are key freshwater quality indicators worldwide. Among them, Plecoptera (stoneflies), which are among the most sensitive aquatic insects to habitat modification, play a central role in river monitoring surveys. Here, we present an update of the Plecoptera reference database for (meta)barcoding in Switzerland, now covering all 118 species known from this country. Fresh specimens, mostly from rare or localized species, were collected, and 151 new CO1 barcodes were generated. These were merged with the 422 previously published sequences, resulting in a dataset of 573 barcoded specimens. Our CO1 dataset was delimited in 115 CO1 clusters based on a priori morphological identifications, of which 17% are newly reported for Switzerland, and 4% are newly reported globally. Among the 115 CO1 clusters, 85% showed complete congruence with morphology. Distance-based analysis indicated local barcoding gaps in 97% of the CO1 clusters. This study significantly improves the Swiss reference database for stoneflies, enhancing future species identification accuracy and biodiversity monitoring. Additionally, this work reveals cryptic diversity and incongruence between morphology and barcodes, both presenting valuable opportunities for future integrative taxonomic studies. Voucher specimens, DNA extractions and reference barcodes are available for future developments, including metabarcoding and environmental DNA surveys.

摘要

DNA 条形码是现代生物多样性科学的重要工具。尽管已经进行了大量的工作来对生物多样性进行条形码标记,但许多类群,包括昆虫,仍然部分或完全没有被引用,这阻碍了条形码技术充分发挥其潜力。水生昆虫,尤其是蜉蝣目、襀翅目和毛翅目(EPT)这三个目,是全球关键的淡水水质指示生物。其中,襀翅目(石蝇)是对生境改变最敏感的水生昆虫之一,在河流监测调查中起着核心作用。在这里,我们更新了瑞士襀翅目参考数据库(元)条形码,现在涵盖了该国已知的所有 118 个物种。采集了新鲜标本,主要来自稀有或局部分布的物种,并生成了 151 个新的 CO1 条形码。这些条形码与之前发表的 422 个序列合并,形成了一个包含 573 个已标记标本的数据集。我们的 CO1 数据集根据先验形态鉴定,在 115 个 CO1 聚类中进行了划分,其中 17%是瑞士新报告的,4%是全球新报告的。在这 115 个 CO1 聚类中,85%与形态完全一致。基于距离的分析表明,97%的 CO1 聚类存在局部条形码空白。这项研究极大地改善了瑞士石蝇的参考数据库,提高了未来物种鉴定的准确性和生物多样性监测能力。此外,这项工作揭示了形态和条形码之间的隐存多样性和不一致性,这两者都为未来的综合分类学研究提供了有价值的机会。凭证标本、DNA 提取和参考条形码可供未来的发展使用,包括代谢组学和环境 DNA 调查。

https://cdn.ncbi.nlm.nih.gov/pmc/blobs/8bba/10943188/90823562d7e0/41598_2024_56930_Fig1_HTML.jpg

文献AI研究员

20分钟写一篇综述,助力文献阅读效率提升50倍。

立即体验

用中文搜PubMed

大模型驱动的PubMed中文搜索引擎

马上搜索

文档翻译

学术文献翻译模型,支持多种主流文档格式。

立即体验