Suppr超能文献

基于改进人工蜂群-多层感知器算法的混凝土抗压强度预测

Prediction of compressive strength of concrete based on improved artificial bee colony-multilayer perceptron algorithm.

作者信息

Li Ping, Zhang Yanru, Gu Jiming, Duan Shiwei

机构信息

School of Mechanical Engineering, Anhui University of Technology, Ma'anshan, 243032, China.

出版信息

Sci Rep. 2024 Mar 17;14(1):6414. doi: 10.1038/s41598-024-57131-w.

Abstract

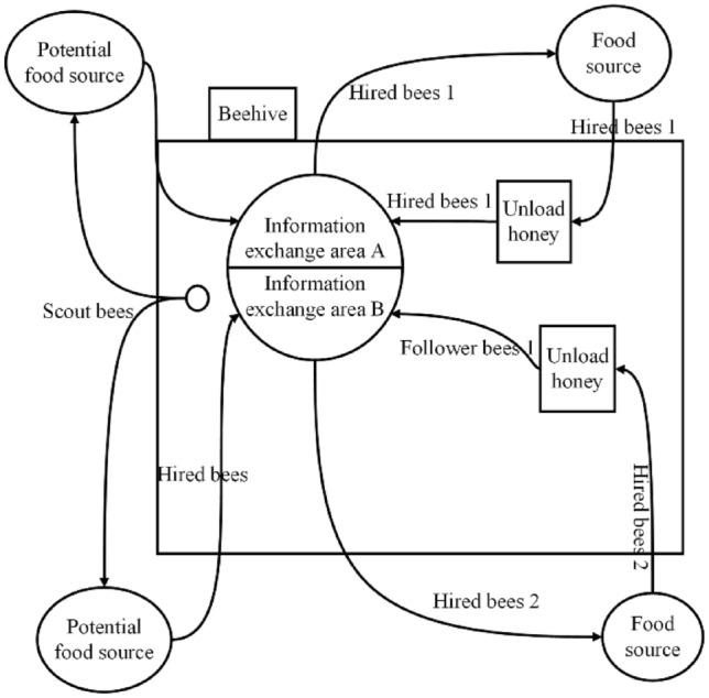
There are many factors that affect the compressive strength of concrete. The relationship between compressive strength and these factors is a complex nonlinear problem. Empirical formulas commonly used to predict the compressive strength of concrete are based on summarizing experimental data of several different mix proportions and curing periods, and their generality is poor. This article proposes an improved artificial bee colony algorithm (IABC) and a multilayer perceptron (MLP) coupled model for predicting the compressive strength of concrete. To address the shortcomings of the basic artificial bee colony algorithm, such as easily falling into local optima and slow convergence speed, this article introduces a Gaussian mutation operator into the basic artificial bee colony algorithm to optimize the initial honey source position and designs an MLP neural network model based on the improved artificial bee colony algorithm (IABC-MLP). Compared with traditional strength prediction models, the ABC-MLP model can better capture the nonlinear relationship of the compressive strength of concrete and achieve higher prediction accuracy when considering the compound effect of multiple factors. The IABC-MLP model built in this study is compared with the ABC-MLP and particle swarm optimization (PSO) coupling algorithms. The research shows that IABC can significantly improve the training and prediction accuracy of MLP. Compared with the ABC-MLP and PSO-MLP coupling models, the training accuracy of the IABC-MLP model is increased by 1.6% and 4.5%, respectively. This model is also compared with common individual learning algorithms such as MLP, decision tree (DT), support vector machine regression (SVR), and random forest algorithms (RF). Based on the comparison of prediction results, the proposed method shows excellent performance in all indicators and demonstrates the superiority of heuristic algorithms in predicting the compressive strength of concrete.

摘要

影响混凝土抗压强度的因素众多。抗压强度与这些因素之间的关系是一个复杂的非线性问题。常用的预测混凝土抗压强度的经验公式是基于对几种不同配合比和养护期的实验数据进行总结得出的,其通用性较差。本文提出了一种改进的人工蜂群算法(IABC)与多层感知器(MLP)耦合模型来预测混凝土的抗压强度。为解决基本人工蜂群算法易陷入局部最优、收敛速度慢等缺点,本文在基本人工蜂群算法中引入高斯变异算子来优化初始蜜源位置,并基于改进的人工蜂群算法设计了MLP神经网络模型(IABC-MLP)。与传统强度预测模型相比,ABC-MLP模型在考虑多因素复合作用时,能更好地捕捉混凝土抗压强度的非线性关系,实现更高的预测精度。将本研究构建的IABC-MLP模型与ABC-MLP和粒子群优化(PSO)耦合算法进行比较。研究表明,IABC能显著提高MLP的训练和预测精度。与ABC-MLP和PSO-MLP耦合模型相比,IABC-MLP模型的训练精度分别提高了1.6%和4.5%。该模型还与MLP、决策树(DT)、支持向量机回归(SVR)和随机森林算法(RF)等常见的个体学习算法进行了比较。基于预测结果的比较,所提方法在各项指标上均表现优异,证明了启发式算法在预测混凝土抗压强度方面的优越性。

https://cdn.ncbi.nlm.nih.gov/pmc/blobs/edf3/10944844/4ce8d1b41038/41598_2024_57131_Fig1_HTML.jpg

文献AI研究员

20分钟写一篇综述,助力文献阅读效率提升50倍。

立即体验

用中文搜PubMed

大模型驱动的PubMed中文搜索引擎

马上搜索

文档翻译

学术文献翻译模型,支持多种主流文档格式。

立即体验