Suppr超能文献

金丝桃苷通过激活 JNK/Keap1/Nrf2/HO-1 信号通路减轻氧化应激和 IFN 产生来抑制 EHV-8 感染。

Hyperoside inhibits EHV-8 infection via alleviating oxidative stress and IFN production through activating JNK/Keap1/Nrf2/HO-1 signaling pathways.

机构信息

College of Agronomy, Liaocheng University, Liaocheng, China.

College of Veterinary Medicine, Qingdao Agricultural University, Qingdao, China.

出版信息

J Virol. 2024 Apr 16;98(4):e0015924. doi: 10.1128/jvi.00159-24. Epub 2024 Mar 19.

Abstract

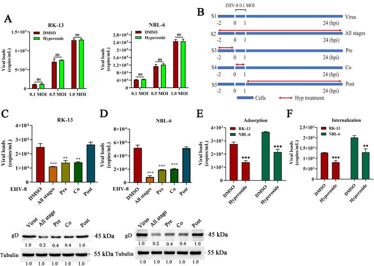
Equine herpesvirus type 8 (EHV-8) causes abortion and respiratory disease in horses and donkeys, leading to serious economic losses in the global equine industry. Currently, there is no effective vaccine or drug against EHV-8 infection, underscoring the need for a novel antiviral drug to prevent EHV-8-induced latent infection and decrease the pathogenicity of this virus. The present study demonstrated that hyperoside can exert antiviral effects against EHV-8 infection in RK-13 (rabbit kidney cells), MDBK (Madin-Darby bovine kidney), and NBL-6 cells (E. Derm cells). Mechanistic investigations revealed that hyperoside induces heme oxygenase-1 expression by activating the c-Jun N-terminal kinase/nuclear factor erythroid-2-related factor 2/Kelch-like ECH-associated protein 1 axis, alleviating oxidative stress and triggering a downstream antiviral interferon response. Accordingly, hyperoside inhibits EHV-8 infection. Meanwhile, hyperoside can also mitigate EHV-8-induced injury in the lungs of infected mice. These results indicate that hyperoside may serve as a novel antiviral agent against EHV-8 infection.IMPORTANCEHyperoside has been reported to suppress viral infections, including herpesvirus, hepatitis B virus, infectious bronchitis virus, and severe acute respiratory syndrome coronavirus 2 infection. However, its mechanism of action against equine herpesvirus type 8 (EHV-8) is currently unknown. Here, we demonstrated that hyperoside significantly inhibits EHV-8 adsorption and internalization in susceptible cells. This process induces HO-1 expression via c-Jun N-terminal kinase/nuclear factor erythroid-2-related factor 2/Kelch-like ECH-associated protein 1 axis activation, alleviating oxidative stress and triggering an antiviral interferon response. These findings indicate that hyperoside could be very effective as a drug against EHV-8.

摘要

马疱疹病毒 8 型(EHV-8)可引起马和驴流产和呼吸道疾病,给全球马业造成严重的经济损失。目前,针对 EHV-8 感染还没有有效的疫苗或药物,这凸显了研发新型抗病毒药物以预防 EHV-8 诱导的潜伏感染和降低该病毒致病性的必要性。本研究表明,圣草酚可在 RK-13(兔肾细胞)、MDBK(牛肾细胞)和 NBL-6(E. Derm 细胞)中发挥抗 EHV-8 感染的作用。机制研究表明,圣草酚通过激活 c-Jun N 端激酶/核因子红细胞 2 相关因子 2/kelch 样 ECH 相关蛋白 1 轴诱导血红素加氧酶-1 的表达,减轻氧化应激并引发下游抗病毒干扰素反应,从而抑制 EHV-8 感染。因此,圣草酚可抑制 EHV-8 感染。同时,圣草酚还可以减轻感染小鼠肺部的 EHV-8 诱导损伤。这些结果表明,圣草酚可能是一种新型抗 EHV-8 感染的药物。

重要性

圣草酚已被报道可抑制包括疱疹病毒、乙型肝炎病毒、传染性支气管炎病毒和严重急性呼吸综合征冠状病毒 2 感染在内的病毒感染。然而,其针对马疱疹病毒 8 型(EHV-8)的作用机制目前尚不清楚。本研究表明,圣草酚可显著抑制易感细胞中 EHV-8 的吸附和内化。这一过程通过 c-Jun N 端激酶/核因子红细胞 2 相关因子 2/kelch 样 ECH 相关蛋白 1 轴的激活诱导 HO-1 表达,减轻氧化应激并触发抗病毒干扰素反应。这些发现表明,圣草酚可能是一种非常有效的 EHV-8 药物。

https://cdn.ncbi.nlm.nih.gov/pmc/blobs/53d3/11019850/604ae05892dd/jvi.00159-24.f001.jpg

文献检索

告别复杂PubMed语法,用中文像聊天一样搜索,搜遍4000万医学文献。AI智能推荐,让科研检索更轻松。

立即免费搜索

文件翻译

保留排版,准确专业,支持PDF/Word/PPT等文件格式,支持 12+语言互译。

免费翻译文档

深度研究

AI帮你快速写综述,25分钟生成高质量综述,智能提取关键信息,辅助科研写作。

立即免费体验