Yin Xunzhao, Qian Yu, Vardar Alptekin, Günther Marcel, Müller Franz, Laleni Nellie, Zhao Zijian, Jiang Zhouhang, Shi Zhiguo, Shi Yiyu, Gong Xiao, Zhuo Cheng, Kämpfe Thomas, Ni Kai
Zhejiang University, Hangzhou, China.
Key Laboratory of CS&AUS of Zhejiang Province, Hangzhou, China.
Nat Commun. 2024 Mar 18;15(1):2419. doi: 10.1038/s41467-024-46640-x.
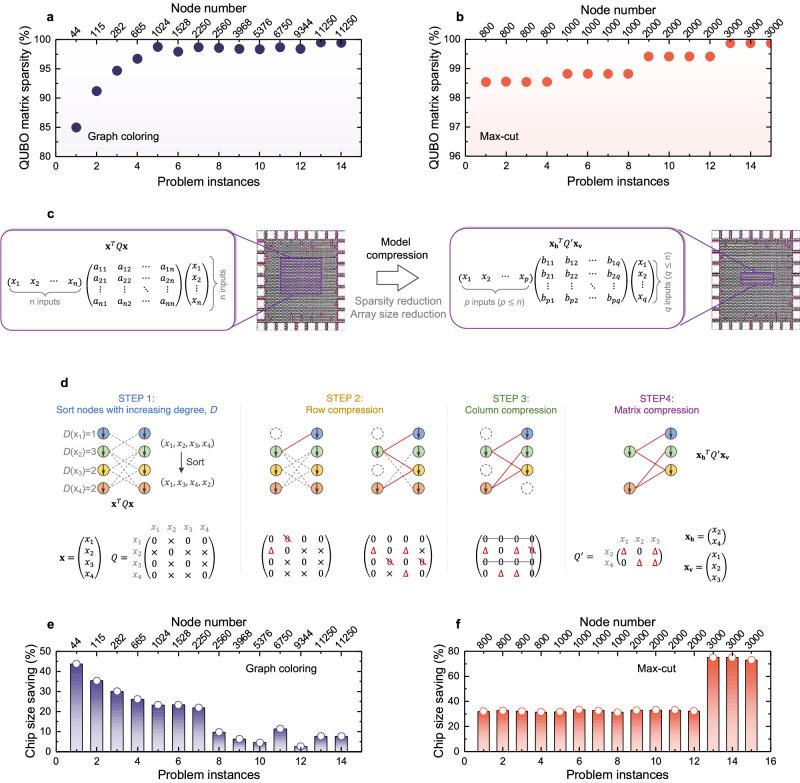
Computationally hard combinatorial optimization problems (COPs) are ubiquitous in many applications. Various digital annealers, dynamical Ising machines, and quantum/photonic systems have been developed for solving COPs, but they still suffer from the memory access issue, scalability, restricted applicability to certain types of COPs, and VLSI-incompatibility, respectively. Here we report a ferroelectric field effect transistor (FeFET) based compute-in-memory (CiM) annealer for solving larger-scale COPs efficiently. Our CiM annealer converts COPs into quadratic unconstrained binary optimization (QUBO) formulations, and uniquely accelerates in-situ the core vector-matrix-vector (VMV) multiplication operations of QUBO formulations in a single step. Specifically, the three-terminal FeFET structure allows for lossless compression of the stored QUBO matrix, achieving a remarkably 75% chip size saving when solving Max-Cut problems. A multi-epoch simulated annealing (MESA) algorithm is proposed for efficient annealing, achieving up to 27% better solution and ~ 2X speedup than conventional simulated annealing. Experimental validation is performed using the first integrated FeFET chip on 28nm HKMG CMOS technology, indicating great promise of FeFET CiM array in solving general COPs.
计算上困难的组合优化问题(COPs)在许多应用中普遍存在。为了解决COPs,人们开发了各种数字退火器、动态伊辛机以及量子/光子系统,但它们分别仍存在内存访问问题、可扩展性问题、对某些类型COPs的适用性受限以及与超大规模集成电路不兼容的问题。在此,我们报告一种基于铁电场效应晶体管(FeFET)的内存计算(CiM)退火器,用于高效解决更大规模的COPs。我们的CiM退火器将COPs转换为二次无约束二进制优化(QUBO)公式,并在单个步骤中独特地原位加速QUBO公式的核心向量 - 矩阵 - 向量(VMV)乘法运算。具体而言,三端FeFET结构允许对存储的QUBO矩阵进行无损压缩,在解决最大割问题时可显著节省75%的芯片面积。为了实现高效退火,我们提出了一种多轮模拟退火(MESA)算法,与传统模拟退火相比,该算法能获得高达27%的更好解决方案,并实现约2倍的加速。使用基于28nm HKMG CMOS技术的首个集成FeFET芯片进行了实验验证,这表明FeFET CiM阵列在解决一般COPs方面具有巨大潜力。