Suppr超能文献

间歇性禁食改善葡萄糖稳态并不完全依赖于 db/db 雄性小鼠的热量限制。

Intermittent Fasting-Improved Glucose Homeostasis Is Not Entirely Dependent on Caloric Restriction in db/db Male Mice.

机构信息

Department of Endocrinology, Sun Yat-sen Memorial Hospital, Sun Yat-sen University, Guangzhou, China.

Guangdong Clinical Research Center for Metabolic Diseases, Guangzhou, China.

出版信息

Diabetes. 2024 Jun 1;73(6):864-878. doi: 10.2337/db23-0157.

Abstract

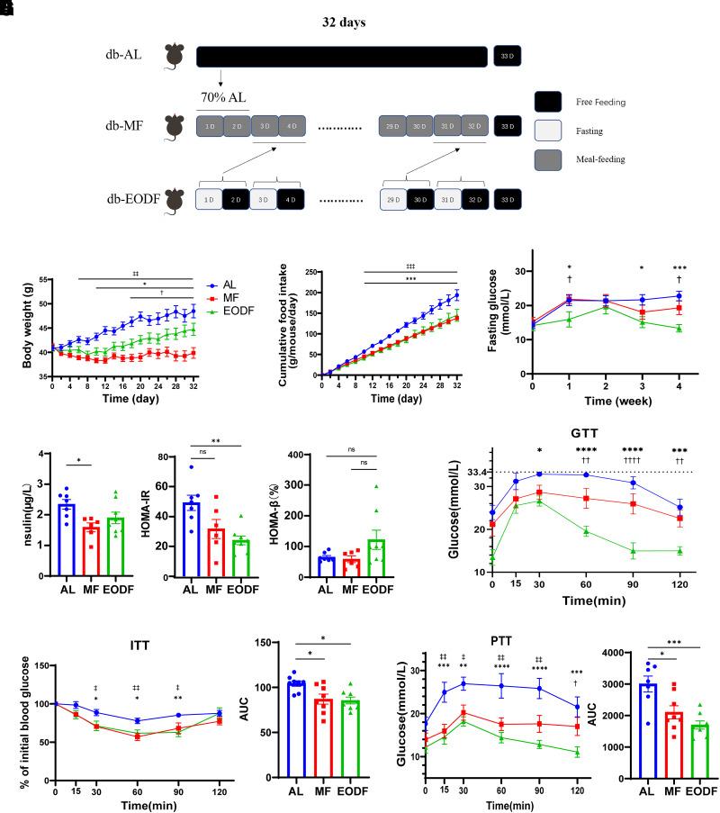
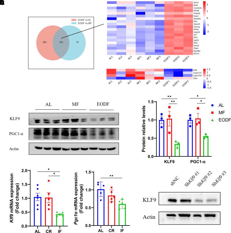
Intermittent fasting (IF), which involves prolonged fasting intervals accompanied by caloric restriction (CR), is an effective dietary treatment for obesity and diabetes. Although IF offers many benefits, it is difficult to determine whether these benefits are the consequences of CR. Every-other-day feeding (EODF) is a commonly used IF research model. This study was designed to identify factors, in addition to CR, responsible for the effects of EODF and the possible underlying mechanisms. Diabetic db/db mice were divided into three groups: ad libitum (AL), meal feeding (MF), and EODF. The MF model was used to attain a level of CR comparable to that of EODF, with food distribution evenly divided between 10:00 a.m. and 6:00 p.m., thereby minimizing the fasting interval. EODF yielded greater improvements in glucose homeostasis than MF in db/db mice by reducing fasting glucose levels and enhancing glucose tolerance. However, these effects on glucose metabolism were less pronounced in lean mice. Furthermore, ubiquitination of the liver-specific glucocorticoid (GC) receptor (GR) facilitated its degradation and downregulation of Kruppel-like factor 9 (KLF9), which ultimately suppressed liver gluconeogenesis in diabetic EODF mice. Although GR and KLF9 might mediate the metabolic benefits of EODF, the potential benefits of EODF might be limited by elevated serum GC levels in diabetic EODF mice. Overall, this study suggests that the metabolic benefits of EODF in improving glucose homeostasis are independent of CR, possibly because of the downstream effects of liver-specific GR degradation.

摘要

间歇性禁食(IF),涉及延长禁食间隔并伴有热量限制(CR),是肥胖和糖尿病的有效饮食治疗方法。尽管 IF 提供了许多益处,但很难确定这些益处是否是 CR 的结果。隔日喂养(EODF)是一种常用的 IF 研究模型。本研究旨在确定除 CR 之外,还有哪些因素导致 EODF 的影响,以及可能的潜在机制。将糖尿病 db/db 小鼠分为三组:自由进食(AL)、进食喂养(MF)和 EODF。MF 模型用于达到与 EODF 相当的 CR 水平,食物分配均匀分为上午 10 点和下午 6 点之间,从而最小化禁食间隔。EODF 通过降低空腹血糖水平和增强葡萄糖耐量,比 MF 更能改善 db/db 小鼠的葡萄糖稳态。然而,这些对葡萄糖代谢的影响在瘦小鼠中不那么明显。此外,肝脏特异性糖皮质激素(GC)受体(GR)的泛素化促进其降解和下调 Kruppel 样因子 9(KLF9),最终抑制糖尿病 EODF 小鼠的肝脏糖异生。虽然 GR 和 KLF9 可能介导 EODF 的代谢益处,但 EODF 的潜在益处可能受到糖尿病 EODF 小鼠血清 GC 水平升高的限制。总的来说,本研究表明,EODF 在改善葡萄糖稳态方面的代谢益处独立于 CR,可能是由于肝脏特异性 GR 降解的下游影响。

https://cdn.ncbi.nlm.nih.gov/pmc/blobs/fa56/11109801/fb7b85e3b468/db230157f1A.jpg

文献AI研究员

20分钟写一篇综述,助力文献阅读效率提升50倍。

立即体验

用中文搜PubMed

大模型驱动的PubMed中文搜索引擎

马上搜索

文档翻译

学术文献翻译模型,支持多种主流文档格式。

立即体验