Edison Family Center for Genome Sciences and Systems Biology, Washington University School of Medicine, St. Louis, MO, USA.
Center for Gut Microbiome and Nutrition Research, Washington University School of Medicine, St. Louis, MO, USA.
Nat Microbiol. 2024 Apr;9(4):922-937. doi: 10.1038/s41564-024-01628-7. Epub 2024 Mar 19.
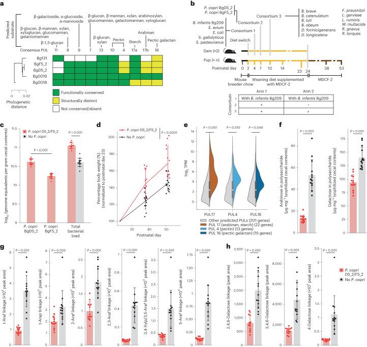
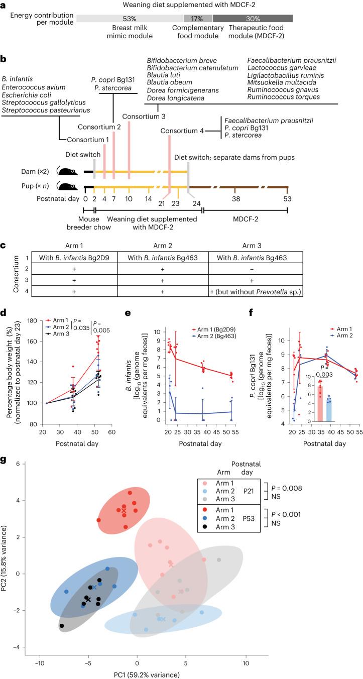
Microbiota-directed complementary food (MDCF) formulations have been designed to repair the gut communities of malnourished children. A randomized controlled trial demonstrated that one formulation, MDCF-2, improved weight gain in malnourished Bangladeshi children compared to a more calorically dense standard nutritional intervention. Metagenome-assembled genomes from study participants revealed a correlation between ponderal growth and expression of MDCF-2 glycan utilization pathways by Prevotella copri strains. To test this correlation, here we use gnotobiotic mice colonized with defined consortia of age- and ponderal growth-associated gut bacterial strains, with or without P. copri isolates closely matching the metagenome-assembled genomes. Combining gut metagenomics and metatranscriptomics with host single-nucleus RNA sequencing and gut metabolomic analyses, we identify a key role of P. copri in metabolizing MDCF-2 glycans and uncover its interactions with other microbes including Bifidobacterium infantis. P. copri-containing consortia mediated weight gain and modulated energy metabolism within intestinal epithelial cells. Our results reveal structure-function relationships between MDCF-2 and members of the gut microbiota of malnourished children with potential implications for future therapies.
微生物组导向的补充食品(MDCF)配方旨在修复营养不良儿童的肠道群落。一项随机对照试验表明,与更具热量密度的标准营养干预相比,一种配方 MDCF-2 可改善营养不良的孟加拉国儿童的体重增加。研究参与者的宏基因组组装基因组揭示了 ponderal 生长与Prevotella copri 菌株表达 MDCF-2 聚糖利用途径之间的相关性。为了验证这种相关性,我们在这里使用定植有年龄和 ponderal 生长相关肠道细菌菌株的特定共生体的无菌小鼠,有或没有与宏基因组组装基因组密切匹配的 P. copri 分离株。结合肠道宏基因组学和宏转录组学以及宿主单核 RNA 测序和肠道代谢组学分析,我们确定了 P. copri 在代谢 MDCF-2 聚糖中的关键作用,并揭示了其与包括双歧杆菌属婴儿在内的其他微生物的相互作用。含有 P. copri 的共生体介导了体重增加,并调节了肠上皮细胞内的能量代谢。我们的研究结果揭示了 MDCF-2 与营养不良儿童肠道微生物群成员之间的结构-功能关系,这可能对未来的治疗方法具有重要意义。