Suppr超能文献

柳叶菜提取物通过激活细胞外信号调节激酶通路抑制脂肪细胞分化。

Stellera chamaejasme L. extract inhibits adipocyte differentiation through activation of the extracellular signal-regulated kinase pathway.

机构信息

Department of Biosciences, Mokpo National University, Jeonnam, Republic of Korea.

Department of Biomedicine, Health & Life Convergence Sciences, BK21 Four, Biomedical and Healthcare Research Institute, Mokpo National University, Jeonnam, Republic of Korea.

出版信息

PLoS One. 2024 Mar 21;19(3):e0300520. doi: 10.1371/journal.pone.0300520. eCollection 2024.

Abstract

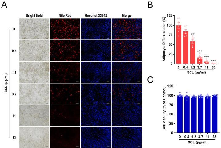
Stellera chamaejasme L. (SCL) is a perennial herb with demonstrated bioactivities against inflammation and metabolic dysfunction. Adipocyte differentiation is a critical regulator of metabolic homeostasis and a promising target for the treatment of metabolic diseases, so we examined the effects of SCL on adipogenesis. A methanol extract of SCL dose-dependently suppressed intracellular lipid accumulation in adipocyte precursors cultured under differentiation induction conditions and reduced expression of the adipogenic transcription factors PPARγ and C/EBPα as well as the downstream lipogenic genes fatty acid binding protein 4, adiponectin, fatty acid synthase, and stearoyl-CoA desaturase. The extract also promoted precursor cell proliferation and altered expression of the cell cycle regulators cyclin-dependent kinase 4, cyclin E, and cyclin D1. In addition, SCL extract stimulated extracellular signal-regulated kinase (ERK) phosphorylation, while pharmacological inhibition of ERK effectively blocked the inhibitory effects of SCL extract on preadipocyte differentiation. These results suggest that SCL extract contains bioactive compounds that can suppress adipogenesis through modulation of the ERK pathway.

摘要

瑞香狼毒 L.(SCL)是一种多年生草本植物,具有抗炎和代谢功能障碍的生物活性。脂肪细胞分化是代谢稳态的关键调节剂,也是治疗代谢性疾病的有前途的靶点,因此我们研究了 SCL 对脂肪生成的影响。SCL 的甲醇提取物在分化诱导条件下培养的脂肪细胞前体中呈剂量依赖性抑制细胞内脂质积累,并降低脂肪生成转录因子 PPARγ 和 C/EBPα 以及下游脂肪生成基因脂肪酸结合蛋白 4、脂联素、脂肪酸合酶和硬脂酰辅酶 A 去饱和酶的表达。该提取物还促进前体细胞增殖,并改变细胞周期调节剂细胞周期蛋白依赖性激酶 4、细胞周期蛋白 E 和细胞周期蛋白 D1 的表达。此外,SCL 提取物刺激细胞外信号调节激酶(ERK)磷酸化,而 ERK 的药理学抑制可有效阻断 SCL 提取物对前脂肪细胞分化的抑制作用。这些结果表明,SCL 提取物含有生物活性化合物,可通过调节 ERK 途径抑制脂肪生成。

https://cdn.ncbi.nlm.nih.gov/pmc/blobs/f3ff/10956757/24d49279444d/pone.0300520.g001.jpg

文献AI研究员

20分钟写一篇综述,助力文献阅读效率提升50倍。

立即体验

用中文搜PubMed

大模型驱动的PubMed中文搜索引擎

马上搜索

文档翻译

学术文献翻译模型,支持多种主流文档格式。

立即体验