• 文献检索
  • 文档翻译
  • 深度研究
  • 学术资讯
  • Suppr Zotero 插件Zotero 插件
  • 邀请有礼
  • 套餐&价格
  • 历史记录
应用&插件
Suppr Zotero 插件Zotero 插件浏览器插件Mac 客户端Windows 客户端微信小程序
定价
高级版会员购买积分包购买API积分包
服务
文献检索文档翻译深度研究API 文档MCP 服务
关于我们
关于 Suppr公司介绍联系我们用户协议隐私条款
关注我们

Suppr 超能文献

核心技术专利:CN118964589B侵权必究
粤ICP备2023148730 号-1Suppr @ 2026

文献检索

告别复杂PubMed语法,用中文像聊天一样搜索,搜遍4000万医学文献。AI智能推荐,让科研检索更轻松。

立即免费搜索

文件翻译

保留排版,准确专业,支持PDF/Word/PPT等文件格式,支持 12+语言互译。

免费翻译文档

深度研究

AI帮你快速写综述,25分钟生成高质量综述,智能提取关键信息,辅助科研写作。

立即免费体验

河马通路和铜死亡相关基因在皮肤黑色素瘤免疫浸润及预后中的作用

Role of hippo pathway and cuproptosis-related genes in immune infiltration and prognosis of skin cutaneous melanoma.

作者信息

Lv Haozhen, Liu Lin, He Yuexi, Yang Kun, Fu Yu, Bao Yingqiu

机构信息

Department of Dermatology, Beijing Hospital, National Center of Gerontology, Institute of Geriatric Medicine, Chinese Academy of Medical Sciences, Beijing, China.

Peking Union Medical College, Beijing, China.

出版信息

Front Pharmacol. 2024 Mar 7;15:1344755. doi: 10.3389/fphar.2024.1344755. eCollection 2024.

DOI:10.3389/fphar.2024.1344755
PMID:38515849
原文链接:https://pmc.ncbi.nlm.nih.gov/articles/PMC10955143/
Abstract

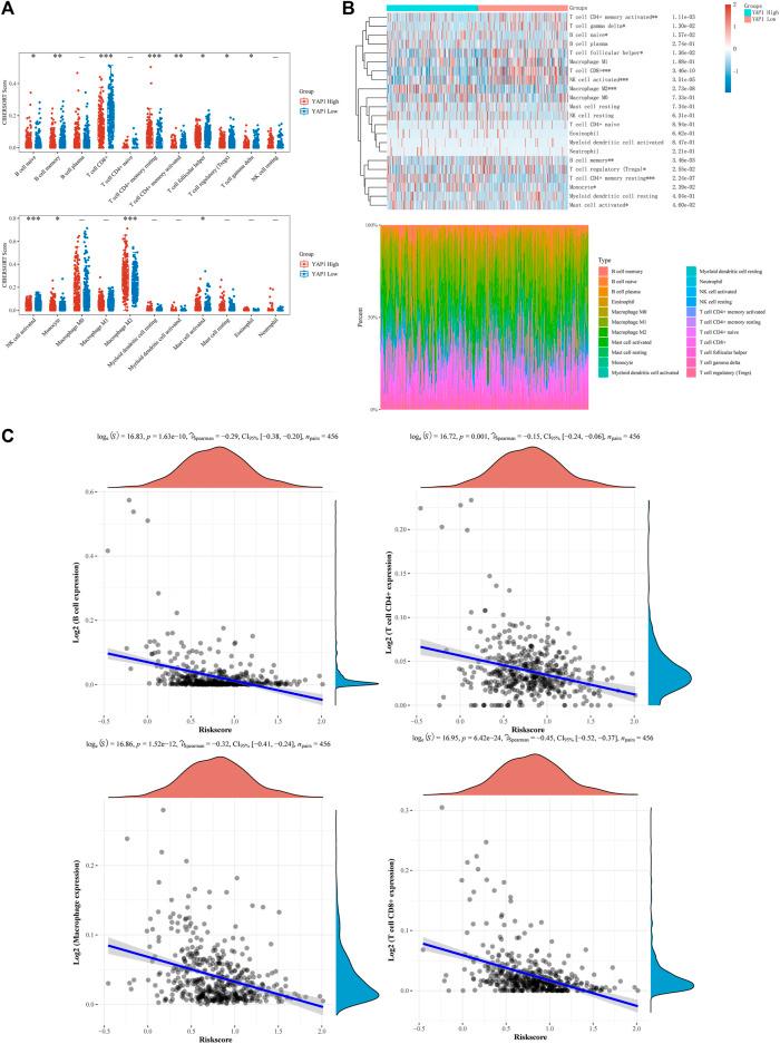
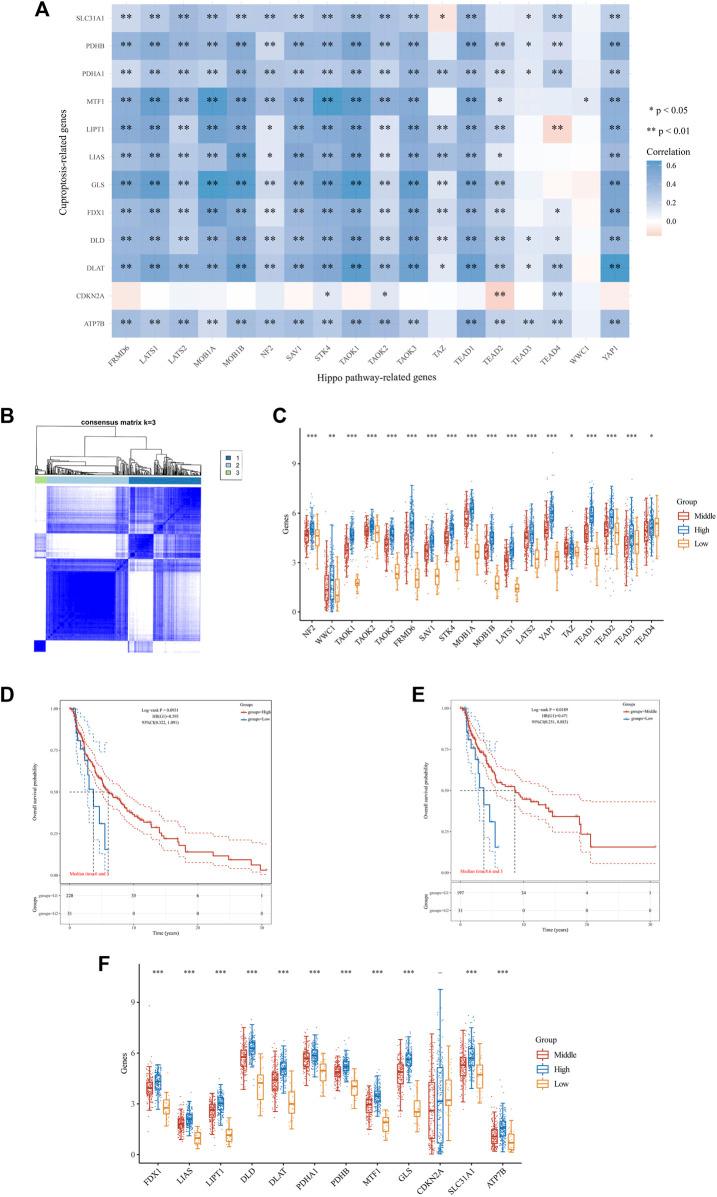
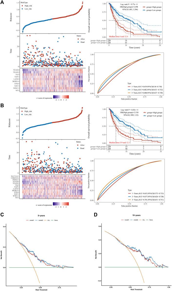
Melanoma is the most lethal type of skin cancer with an increasing incidence. Cuproptosis is the most recently identified copper-dependent form of cell death that relies on mitochondrial respiration. The hippocampal (Hippo) pathway functions as a tumor suppressor by regulating Yes-associated protein/transcriptional coactivator with PDZ-binding motif (YAP/TAZ) activity. However, its role in cuproptosis remains unknown. In addition, the correlation of cuproptosis-related genes and Hippo pathway-related genes with tumor prognosis warrants further investigation. In the present study, we explored the correlation of cuproptosis-related genes and Hippo pathway-related genes with the prognosis of melanoma through analysis of data from a public database and experimental verification. We found eight Hippo pathway-related genes that were downregulated in melanoma and exhibited predictive value for prognosis. There was a significant positive correlation between cuproptosis-related genes and Hippo pathway-related genes in skin cutaneous melanoma. YAP1 expression was positively correlated with ferredoxin 1 (FDX1) expression in the GSE68599 dataset and A2058 cells. Moreover, YAP1 was positively and negatively correlated with M2 macrophages and regulatory T cell infiltration, respectively. In conclusion, the present study demonstrated the prognostic value of Hippo pathway-related genes (particularly YAP1) in melanoma, revealing the correlation between the expression of Hippo pathway-related genes and immune infiltration. Thus, the present findings may provide new clues on the prognostic assessment of patients with melanoma and a new target for the immunotherapy of this disease.

摘要

黑色素瘤是最致命的皮肤癌类型,其发病率呈上升趋势。铜死亡是最近发现的一种依赖线粒体呼吸的铜依赖性细胞死亡形式。海马(Hippo)通路通过调节Yes相关蛋白/含PDZ结合基序的转录共激活因子(YAP/TAZ)活性发挥肿瘤抑制作用。然而,其在铜死亡中的作用尚不清楚。此外,铜死亡相关基因和Hippo通路相关基因与肿瘤预后的相关性值得进一步研究。在本研究中,我们通过分析公共数据库的数据和实验验证,探讨了铜死亡相关基因和Hippo通路相关基因与黑色素瘤预后的相关性。我们发现8个与Hippo通路相关的基因在黑色素瘤中表达下调,并具有预后预测价值。皮肤黑色素瘤中铜死亡相关基因与Hippo通路相关基因之间存在显著正相关。在GSE68599数据集和A2058细胞中,YAP1表达与铁氧化还原蛋白1(FDX1)表达呈正相关。此外,YAP1分别与M2巨噬细胞和调节性T细胞浸润呈正相关和负相关。总之,本研究证明了Hippo通路相关基因(特别是YAP1)在黑色素瘤中的预后价值,揭示了Hippo通路相关基因表达与免疫浸润之间的相关性。因此,本研究结果可能为黑色素瘤患者的预后评估提供新线索,并为该疾病的免疫治疗提供新靶点。

https://cdn.ncbi.nlm.nih.gov/pmc/blobs/f384/10955143/a3d7958f2a77/fphar-15-1344755-g006.jpg
https://cdn.ncbi.nlm.nih.gov/pmc/blobs/f384/10955143/4aea3bc19dd2/fphar-15-1344755-g001.jpg
https://cdn.ncbi.nlm.nih.gov/pmc/blobs/f384/10955143/1958ea087392/fphar-15-1344755-g002.jpg
https://cdn.ncbi.nlm.nih.gov/pmc/blobs/f384/10955143/c700b171d44c/fphar-15-1344755-g003.jpg
https://cdn.ncbi.nlm.nih.gov/pmc/blobs/f384/10955143/6a1f7d45cc1c/fphar-15-1344755-g004.jpg
https://cdn.ncbi.nlm.nih.gov/pmc/blobs/f384/10955143/4608632899b6/fphar-15-1344755-g005.jpg
https://cdn.ncbi.nlm.nih.gov/pmc/blobs/f384/10955143/a3d7958f2a77/fphar-15-1344755-g006.jpg
https://cdn.ncbi.nlm.nih.gov/pmc/blobs/f384/10955143/4aea3bc19dd2/fphar-15-1344755-g001.jpg
https://cdn.ncbi.nlm.nih.gov/pmc/blobs/f384/10955143/1958ea087392/fphar-15-1344755-g002.jpg
https://cdn.ncbi.nlm.nih.gov/pmc/blobs/f384/10955143/c700b171d44c/fphar-15-1344755-g003.jpg
https://cdn.ncbi.nlm.nih.gov/pmc/blobs/f384/10955143/6a1f7d45cc1c/fphar-15-1344755-g004.jpg
https://cdn.ncbi.nlm.nih.gov/pmc/blobs/f384/10955143/4608632899b6/fphar-15-1344755-g005.jpg
https://cdn.ncbi.nlm.nih.gov/pmc/blobs/f384/10955143/a3d7958f2a77/fphar-15-1344755-g006.jpg

相似文献

1
Role of hippo pathway and cuproptosis-related genes in immune infiltration and prognosis of skin cutaneous melanoma.河马通路和铜死亡相关基因在皮肤黑色素瘤免疫浸润及预后中的作用
Front Pharmacol. 2024 Mar 7;15:1344755. doi: 10.3389/fphar.2024.1344755. eCollection 2024.
2
Comprehensive Analysis of Cuproptosis-Related Genes in Immune Infiltration and Prognosis in Melanoma.黑色素瘤中铜死亡相关基因在免疫浸润和预后中的综合分析
Front Pharmacol. 2022 Jun 28;13:930041. doi: 10.3389/fphar.2022.930041. eCollection 2022.
3
Multi-omics pan-cancer study of cuproptosis core gene and its role in kidney renal clear cell carcinoma.泛癌多组学研究铜死亡核心基因及其在肾透明细胞癌中的作用。
Front Immunol. 2022 Dec 20;13:981764. doi: 10.3389/fimmu.2022.981764. eCollection 2022.
4
Cuproptosis key gene FDX1 is a prognostic biomarker and associated with immune infiltration in glioma.铜死亡关键基因FDX1是一种预后生物标志物,与胶质瘤中的免疫浸润相关。
Front Med (Lausanne). 2022 Nov 29;9:939776. doi: 10.3389/fmed.2022.939776. eCollection 2022.
5
Cuproptosis-related gene SERPINE1 is a prognostic biomarker and correlated with immune infiltrates in gastric cancer.铜死亡相关基因 SERPINE1 是胃癌的预后生物标志物,并与免疫浸润相关。
J Cancer Res Clin Oncol. 2023 Sep;149(12):10851-10865. doi: 10.1007/s00432-023-04900-1. Epub 2023 Jun 15.
6
The value of cuproptosis-related differential genes in guiding prognosis and immune status in patients with skin cutaneous melanoma.铜死亡相关差异基因在指导皮肤黑色素瘤患者预后和免疫状态中的价值
Front Pharmacol. 2023 Apr 17;14:1129544. doi: 10.3389/fphar.2023.1129544. eCollection 2023.
7
Comprehensive analysis of cuproptosis-related genes and tumor microenvironment infiltration characterization in breast cancer.乳腺癌中铜死亡相关基因的综合分析及肿瘤微环境浸润特征分析。
Front Immunol. 2022 Oct 20;13:978909. doi: 10.3389/fimmu.2022.978909. eCollection 2022.
8
Cuproptosis-related gene FDX1 as a prognostic biomarker for kidney renal clear cell carcinoma correlates with immune checkpoints and immune cell infiltration.铜死亡相关基因FDX1作为肾透明细胞癌的预后生物标志物,与免疫检查点和免疫细胞浸润相关。
Front Genet. 2023 Jan 23;14:1071694. doi: 10.3389/fgene.2023.1071694. eCollection 2023.
9
High expression of cuproptosis-related gene FDX1 in relation to good prognosis and immune cells infiltration in colon adenocarcinoma (COAD).铜死亡相关基因 FDX1 在结肠腺癌(COAD)中高表达与预后良好和免疫细胞浸润有关。
J Cancer Res Clin Oncol. 2023 Jan;149(1):15-24. doi: 10.1007/s00432-022-04382-7. Epub 2022 Sep 29.
10
Identification of cuproptosis -related subtypes, the development of a prognosis model, and characterization of tumor microenvironment infiltration in prostate cancer.识别铜死亡相关亚型,建立预后模型,并描绘前列腺癌肿瘤微环境浸润特征。
Front Immunol. 2022 Sep 20;13:974034. doi: 10.3389/fimmu.2022.974034. eCollection 2022.

引用本文的文献

1
Copper in melanoma: At the crossroad of protumorigenic and anticancer roles.黑色素瘤中的铜:处于促肿瘤和抗癌作用的十字路口。
Redox Biol. 2025 Apr;81:103552. doi: 10.1016/j.redox.2025.103552. Epub 2025 Feb 15.

本文引用的文献

1
Consensus Clustering and Survival-Related Genes of Cuproptosis in Cutaneous Melanoma.共识聚类和铜死亡与皮肤黑色素瘤相关的生存基因。
Mediators Inflamm. 2023 Feb 27;2023:3615688. doi: 10.1155/2023/3615688. eCollection 2023.
2
ATF3/SPI1/SLC31A1 Signaling Promotes Cuproptosis Induced by Advanced Glycosylation End Products in Diabetic Myocardial Injury.ATF3/SPI1/SLC31A1 信号通路促进糖尿病心肌损伤中晚期糖基化终产物诱导的铜死亡。
Int J Mol Sci. 2023 Jan 14;24(2):1667. doi: 10.3390/ijms24021667.
3
The role of cuproptosis-related gene in the classification and prognosis of melanoma.
铜死亡相关基因在黑色素瘤分类和预后中的作用。
Front Immunol. 2022 Oct 19;13:986214. doi: 10.3389/fimmu.2022.986214. eCollection 2022.
4
Construction of five cuproptosis-related lncRNA signature for predicting prognosis and immune activity in skin cutaneous melanoma.构建用于预测皮肤黑色素瘤预后和免疫活性的五个铜死亡相关长链非编码RNA特征。
Front Genet. 2022 Sep 7;13:972899. doi: 10.3389/fgene.2022.972899. eCollection 2022.
5
A novel risk model based on cuproptosis-related lncRNAs predicted prognosis and indicated immune microenvironment landscape of patients with cutaneous melanoma.一种基于铜死亡相关长链非编码RNA的新型风险模型预测了皮肤黑色素瘤患者的预后并揭示了其免疫微环境格局。
Front Genet. 2022 Jul 22;13:959456. doi: 10.3389/fgene.2022.959456. eCollection 2022.
6
Inactivation of the Hippo tumor suppressor pathway promotes melanoma.Hippo 肿瘤抑制通路的失活促进了黑色素瘤的发生。
Nat Commun. 2022 Jun 29;13(1):3732. doi: 10.1038/s41467-022-31399-w.
7
Identification of Key Prognostic Genes of Triple Negative Breast Cancer by LASSO-Based Machine Learning and Bioinformatics Analysis.基于 LASSO 机器学习和生物信息学分析鉴定三阴性乳腺癌的关键预后基因。
Genes (Basel). 2022 May 18;13(5):902. doi: 10.3390/genes13050902.
8
Global Burden of Cutaneous Melanoma in 2020 and Projections to 2040.2020 年全球皮肤黑色素瘤负担及 2040 年预测。
JAMA Dermatol. 2022 May 1;158(5):495-503. doi: 10.1001/jamadermatol.2022.0160.
9
Selective Targeting of Cancer Cells by Copper Ionophores: An Overview.铜离子载体对癌细胞的选择性靶向作用:综述
Front Mol Biosci. 2022 Mar 4;9:841814. doi: 10.3389/fmolb.2022.841814. eCollection 2022.
10
Copper induces cell death by targeting lipoylated TCA cycle proteins.铜通过靶向脂酰化 TCA 循环蛋白诱导细胞死亡。
Science. 2022 Mar 18;375(6586):1254-1261. doi: 10.1126/science.abf0529. Epub 2022 Mar 17.