• 文献检索
  • 文档翻译
  • 深度研究
  • 学术资讯
  • Suppr Zotero 插件Zotero 插件
  • 邀请有礼
  • 套餐&价格
  • 历史记录
应用&插件
Suppr Zotero 插件Zotero 插件浏览器插件Mac 客户端Windows 客户端微信小程序
定价
高级版会员购买积分包购买API积分包
服务
文献检索文档翻译深度研究API 文档MCP 服务
关于我们
关于 Suppr公司介绍联系我们用户协议隐私条款
关注我们

Suppr 超能文献

核心技术专利:CN118964589B侵权必究
粤ICP备2023148730 号-1Suppr @ 2026

文献检索

告别复杂PubMed语法,用中文像聊天一样搜索,搜遍4000万医学文献。AI智能推荐,让科研检索更轻松。

立即免费搜索

文件翻译

保留排版,准确专业,支持PDF/Word/PPT等文件格式,支持 12+语言互译。

免费翻译文档

深度研究

AI帮你快速写综述,25分钟生成高质量综述,智能提取关键信息,辅助科研写作。

立即免费体验

CDKL1 通过与转录因子 YBX1 结合并阻断肺癌中的 PD-L1 表达,增强了放射免疫治疗的抗肿瘤疗效。

CDKL1 potentiates the antitumor efficacy of radioimmunotherapy by binding to transcription factor YBX1 and blocking PD-L1 expression in lung cancer.

机构信息

Cancer Center, Union Hospital, Tongji Medical College, Huazhong University of Science and Technology, Wuhan, 430022, China.

Hubei Key Laboratory of Precision Radiation Oncology, Wuhan, 430022, China.

出版信息

J Exp Clin Cancer Res. 2024 Mar 22;43(1):89. doi: 10.1186/s13046-024-03007-w.

DOI:10.1186/s13046-024-03007-w
PMID:38520004
原文链接:https://pmc.ncbi.nlm.nih.gov/articles/PMC10958935/
Abstract

BACKGROUND

The evasion of the immune response by tumor cells through programmed death-ligand 1 (PD-L1) has been identified as a factor contributing to resistance to radioimmunotherapy in lung cancer patients. However, the precise molecular mechanisms underlying the regulation of PD-L1 remain incompletely understood. This study aimed to investigate the role of cyclin-dependent kinase-like 1 (CDKL1) in the modulation of PD-L1 expression and the response to radioimmunotherapy in lung cancer.

METHODS

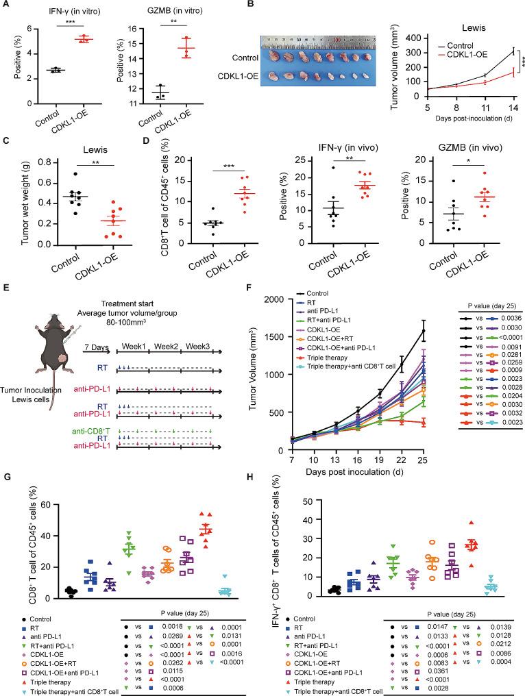
The tumorigenic roles of CDKL1 were assessed via cell growth, colony formation, and EdU assays and an in vivo nude mouse xenograft model. The in vitro radiosensitization effect of CDKL1 was evaluated using a neutral comet assay, γH2AX foci formation analysis, and a clonogenic cell survival assay. The protein‒protein interactions were confirmed via coimmunoprecipitation and GST pulldown assays. The regulation of PD-L1 by CDKL1 was evaluated via chromatin immunoprecipitation (ChIP), real-time quantitative PCR, and flow cytometry analysis. An in vitro conditioned culture model and an in vivo C57BL/6J mouse xenograft model were developed to detect the activation markers of CD8 T cells and evaluate the efficacy of CDKL1 overexpression combined with radiotherapy (RT) and an anti-PD-L1 antibody in treating lung cancer.

RESULTS

CDKL1 was downregulated and suppressed the growth and proliferation of lung cancer cells and increased radiosensitivity in vitro and in vivo. Mechanistically, CDKL1 interacted with the transcription factor YBX1 and decreased the binding affinity of YBX1 for the PD-L1 gene promoter, which consequently inhibits the expression of PD-L1, ultimately leading to the activation of CD8 T cells and the inhibition of immune evasion in lung cancer. Moreover, the combination of CDKL1 overexpression, RT, and anti-PD-L1 antibody therapy exhibited the most potent antitumor efficacy against lung cancer.

CONCLUSIONS

Our findings demonstrate that CDKL1 plays a crucial role in regulating PD-L1 expression, thereby enhancing the antitumor effects of radioimmunotherapy. These results suggest that CDKL1 may be a promising therapeutic target for the treatment of lung cancer.

摘要

背景

肿瘤细胞通过程序性死亡配体 1(PD-L1)的逃逸已被确定为导致肺癌患者对放免治疗产生耐药的因素之一。然而,PD-L1表达调控的精确分子机制仍不完全清楚。本研究旨在探讨周期蛋白依赖性激酶样 1(CDKL1)在调节 PD-L1 表达和对肺癌放免治疗反应中的作用。

方法

通过细胞生长、集落形成和 EdU 检测以及体内裸鼠异种移植模型评估 CDKL1 的致瘤作用。使用中性彗星试验、γH2AX 焦点形成分析和克隆形成细胞存活试验评估 CDKL1 的体外放射增敏作用。通过免疫共沉淀和 GST 下拉试验证实蛋白-蛋白相互作用。通过染色质免疫沉淀(ChIP)、实时定量 PCR 和流式细胞术分析评估 CDKL1 对 PD-L1 的调控。建立体外条件培养模型和体内 C57BL/6J 小鼠异种移植模型,检测 CD8 T 细胞的激活标志物,并评估 CDKL1 过表达联合放疗(RT)和抗 PD-L1 抗体治疗肺癌的疗效。

结果

CDKL1 下调并抑制肺癌细胞的生长和增殖,增加体外和体内的放射敏感性。在机制上,CDKL1 与转录因子 YBX1 相互作用,降低 YBX1 与 PD-L1 基因启动子的结合亲和力,从而抑制 PD-L1 的表达,最终导致 CD8 T 细胞的激活和肺癌免疫逃逸的抑制。此外,CDKL1 过表达、RT 和抗 PD-L1 抗体治疗联合应用对肺癌具有最强的抗肿瘤疗效。

结论

我们的研究结果表明,CDKL1 在调节 PD-L1 表达中起关键作用,从而增强放免治疗的抗肿瘤效果。这些结果表明,CDKL1 可能是治疗肺癌的有前途的治疗靶点。

https://cdn.ncbi.nlm.nih.gov/pmc/blobs/0342/10958935/279a78c8889d/13046_2024_3007_Fig7_HTML.jpg
https://cdn.ncbi.nlm.nih.gov/pmc/blobs/0342/10958935/4071d5bd8f00/13046_2024_3007_Fig1_HTML.jpg
https://cdn.ncbi.nlm.nih.gov/pmc/blobs/0342/10958935/81c9cdeb450a/13046_2024_3007_Fig2_HTML.jpg
https://cdn.ncbi.nlm.nih.gov/pmc/blobs/0342/10958935/cc94b0f40af2/13046_2024_3007_Fig3_HTML.jpg
https://cdn.ncbi.nlm.nih.gov/pmc/blobs/0342/10958935/20c901adcf1e/13046_2024_3007_Fig4_HTML.jpg
https://cdn.ncbi.nlm.nih.gov/pmc/blobs/0342/10958935/916496e0e1ba/13046_2024_3007_Fig5_HTML.jpg
https://cdn.ncbi.nlm.nih.gov/pmc/blobs/0342/10958935/7dcfc81d8f8b/13046_2024_3007_Fig6_HTML.jpg
https://cdn.ncbi.nlm.nih.gov/pmc/blobs/0342/10958935/279a78c8889d/13046_2024_3007_Fig7_HTML.jpg
https://cdn.ncbi.nlm.nih.gov/pmc/blobs/0342/10958935/4071d5bd8f00/13046_2024_3007_Fig1_HTML.jpg
https://cdn.ncbi.nlm.nih.gov/pmc/blobs/0342/10958935/81c9cdeb450a/13046_2024_3007_Fig2_HTML.jpg
https://cdn.ncbi.nlm.nih.gov/pmc/blobs/0342/10958935/cc94b0f40af2/13046_2024_3007_Fig3_HTML.jpg
https://cdn.ncbi.nlm.nih.gov/pmc/blobs/0342/10958935/20c901adcf1e/13046_2024_3007_Fig4_HTML.jpg
https://cdn.ncbi.nlm.nih.gov/pmc/blobs/0342/10958935/916496e0e1ba/13046_2024_3007_Fig5_HTML.jpg
https://cdn.ncbi.nlm.nih.gov/pmc/blobs/0342/10958935/7dcfc81d8f8b/13046_2024_3007_Fig6_HTML.jpg
https://cdn.ncbi.nlm.nih.gov/pmc/blobs/0342/10958935/279a78c8889d/13046_2024_3007_Fig7_HTML.jpg

相似文献

1
CDKL1 potentiates the antitumor efficacy of radioimmunotherapy by binding to transcription factor YBX1 and blocking PD-L1 expression in lung cancer.CDKL1 通过与转录因子 YBX1 结合并阻断肺癌中的 PD-L1 表达,增强了放射免疫治疗的抗肿瘤疗效。
J Exp Clin Cancer Res. 2024 Mar 22;43(1):89. doi: 10.1186/s13046-024-03007-w.
2
N-methyladenosine-modified circIGF2BP3 inhibits CD8 T-cell responses to facilitate tumor immune evasion by promoting the deubiquitination of PD-L1 in non-small cell lung cancer.N6-甲基腺苷修饰的环状 IGF2BP3 通过促进非小细胞肺癌中 PD-L1 的去泛素化来抑制 CD8 T 细胞反应,从而促进肿瘤免疫逃逸。
Mol Cancer. 2021 Aug 20;20(1):105. doi: 10.1186/s12943-021-01398-4.
3
In situ delivery of iPSC-derived dendritic cells with local radiotherapy generates systemic antitumor immunity and potentiates PD-L1 blockade in preclinical poorly immunogenic tumor models.局部放射治疗原位递送 iPSC 来源的树突状细胞可在临床前免疫原性低的肿瘤模型中产生全身抗肿瘤免疫并增强 PD-L1 阻断作用。
J Immunother Cancer. 2021 May;9(5). doi: 10.1136/jitc-2021-002432.
4
CDK7 inhibitor THZ1 enhances antiPD-1 therapy efficacy via the p38α/MYC/PD-L1 signaling in non-small cell lung cancer.CDK7 抑制剂 THZ1 通过 p38α/MYC/PD-L1 信号通路增强非小细胞肺癌的抗 PD-1 治疗效果。
J Hematol Oncol. 2020 Jul 20;13(1):99. doi: 10.1186/s13045-020-00926-x.
5
ILT4 inhibition prevents TAM- and dysfunctional T cell-mediated immunosuppression and enhances the efficacy of anti-PD-L1 therapy in NSCLC with EGFR activation.ILT4 抑制可预防 TAM 和功能失调 T 细胞介导的免疫抑制,并增强 EGFR 激活的 NSCLC 中抗 PD-L1 治疗的疗效。
Theranostics. 2021 Jan 19;11(7):3392-3416. doi: 10.7150/thno.52435. eCollection 2021.
6
CXCL5 impedes CD8 T cell immunity by upregulating PD-L1 expression in lung cancer via PXN/AKT signaling phosphorylation and neutrophil chemotaxis.CXCL5 通过 PXN/AKT 信号转导磷酸化和中性粒细胞趋化作用上调 PD-L1 表达,从而抑制肺癌中的 CD8 T 细胞免疫。
J Exp Clin Cancer Res. 2024 Jul 22;43(1):202. doi: 10.1186/s13046-024-03122-8.
7
Disruption of SIRT7 Increases the Efficacy of Checkpoint Inhibitor via MEF2D Regulation of Programmed Cell Death 1 Ligand 1 in Hepatocellular Carcinoma Cells.SIRT7 缺失通过 MEF2D 调控程序性细胞死亡配体 1 增加肝癌细胞中检查点抑制剂的疗效。
Gastroenterology. 2020 Feb;158(3):664-678.e24. doi: 10.1053/j.gastro.2019.10.025. Epub 2019 Oct 31.
8
Anlotinib Enhances the Antitumor Activity of High-Dose Irradiation Combined with Anti-PD-L1 by Potentiating the Tumor Immune Microenvironment in Murine Lung Cancer.安罗替尼增强高剂量放疗联合抗 PD-L1 治疗小鼠肺癌的抗肿瘤活性,增强肿瘤免疫微环境。
Oxid Med Cell Longev. 2022 Feb 1;2022:5479491. doi: 10.1155/2022/5479491. eCollection 2022.
9
microRNA-20b-5p overexpression combing Pembrolizumab potentiates cancer cells to radiation therapy via repressing programmed death-ligand 1.microRNA-20b-5p 过表达联合 Pembrolizumab 通过抑制程序性死亡配体 1 增强癌细胞对放射治疗的敏感性。
Bioengineered. 2022 Jan;13(1):917-929. doi: 10.1080/21655979.2021.2014617.
10
Targeting KDM4C enhances CD8 T cell mediated antitumor immunity by activating chemokine CXCL10 transcription in lung cancer.靶向 KDM4C 通过激活肺癌中趋化因子 CXCL10 的转录增强 CD8 T 细胞介导的抗肿瘤免疫。
J Immunother Cancer. 2022 Feb;10(2). doi: 10.1136/jitc-2021-003716.

引用本文的文献

1
The Chemotherapy Medication of (Spreng). Merr. on the Viability of Tongue Cancer Cells Through the PD-L1/MMP14/HSPA5 Pathway.(斯普伦格)。梅里关于化疗药物通过PD-L1/MMP14/HSPA5途径对舌癌细胞活力的影响
Cancer Manag Res. 2025 Aug 12;17:1613-1623. doi: 10.2147/CMAR.S533380. eCollection 2025.
2
EPS8L2 drives colorectal cancer cell proliferation and migration via YBX1-dependent activation of G3BP2 transcription.EPS8L2通过YBX1依赖性激活G3BP2转录来驱动结肠癌细胞的增殖和迁移。
Cell Death Dis. 2025 Aug 10;16(1):605. doi: 10.1038/s41419-025-07929-x.
3
Mapping the research trends and hotspots on solid pulmonary nodules from 2000-2024: insights from bibliometric analysis.

本文引用的文献

1
Biomarkers for Immune Checkpoint Inhibitor Response in NSCLC: Current Developments and Applicability.非小细胞肺癌免疫检查点抑制剂反应的生物标志物:当前的发展和适用性。
Int J Mol Sci. 2023 Jul 25;24(15):11887. doi: 10.3390/ijms241511887.
2
Immune-checkpoint inhibition for resectable non-small-cell lung cancer - opportunities and challenges.免疫检查点抑制治疗可切除非小细胞肺癌:机遇与挑战。
Nat Rev Clin Oncol. 2023 Oct;20(10):664-677. doi: 10.1038/s41571-023-00794-7. Epub 2023 Jul 24.
3
Cancer statistics, 2023.癌症统计数据,2023 年。
绘制2000 - 2024年实性肺结节的研究趋势与热点:文献计量分析洞察
J Thorac Dis. 2025 Jun 30;17(6):3498-3515. doi: 10.21037/jtd-24-1669. Epub 2025 Jun 11.
4
RNA m5C modification: from physiology to pathology and its biological significance.RNA m5C修饰:从生理到病理及其生物学意义
Front Immunol. 2025 Apr 30;16:1599305. doi: 10.3389/fimmu.2025.1599305. eCollection 2025.
5
Novel intravenous formulation for radiosensitization in osteosarcoma treatment.用于骨肉瘤治疗中放射增敏的新型静脉制剂。
Mater Today Bio. 2025 Mar 18;32:101682. doi: 10.1016/j.mtbio.2025.101682. eCollection 2025 Jun.
6
o8G-modified circKIAA1797 promotes lung cancer development by inhibiting cuproptosis.o8G修饰的环状KIAA1797通过抑制铜死亡促进肺癌发展。
J Exp Clin Cancer Res. 2025 Apr 2;44(1):110. doi: 10.1186/s13046-025-03365-z.
7
Global trends and topics in CDK7 inhibitor research: a bibliometric analysis.CDK7抑制剂研究的全球趋势与主题:一项文献计量分析
Front Pharmacol. 2024 Sep 25;15:1426988. doi: 10.3389/fphar.2024.1426988. eCollection 2024.
CA Cancer J Clin. 2023 Jan;73(1):17-48. doi: 10.3322/caac.21763.
4
A multi-phenotype analysis reveals 19 susceptibility loci for basal cell carcinoma and 15 for squamous cell carcinoma.多表型分析揭示了 19 个基底细胞癌易感位点和 15 个鳞状细胞癌易感位点。
Nat Commun. 2022 Dec 10;13(1):7650. doi: 10.1038/s41467-022-35345-8.
5
YB-1 promotes cell proliferation and metastasis by targeting cell-intrinsic PD-1/PD-L1 pathway in breast cancer.YB-1 通过靶向乳腺癌细胞内源性 PD-1/PD-L1 通路促进细胞增殖和转移。
Int J Biochem Cell Biol. 2022 Dec;153:106314. doi: 10.1016/j.biocel.2022.106314. Epub 2022 Oct 17.
6
YB-1 as an Oncoprotein: Functions, Regulation, Post-Translational Modifications, and Targeted Therapy.YB-1 作为一种癌蛋白:功能、调控、翻译后修饰和靶向治疗。
Cells. 2022 Apr 4;11(7):1217. doi: 10.3390/cells11071217.
7
Cyclin-dependent kinases in DNA damage response.细胞周期蛋白依赖性激酶在 DNA 损伤反应中的作用。
Biochim Biophys Acta Rev Cancer. 2022 May;1877(3):188716. doi: 10.1016/j.bbcan.2022.188716. Epub 2022 Mar 7.
8
Targeting KDM4C enhances CD8 T cell mediated antitumor immunity by activating chemokine CXCL10 transcription in lung cancer.靶向 KDM4C 通过激活肺癌中趋化因子 CXCL10 的转录增强 CD8 T 细胞介导的抗肿瘤免疫。
J Immunother Cancer. 2022 Feb;10(2). doi: 10.1136/jitc-2021-003716.
9
Programmed death ligand 1 signals in cancer cells.程序性死亡配体 1 在癌细胞中的信号转导。
Nat Rev Cancer. 2022 Mar;22(3):174-189. doi: 10.1038/s41568-021-00431-4. Epub 2022 Jan 14.
10
The emerging roles of the CDK/cyclin complexes in antiviral innate immunity.CDK/周期蛋白复合物在抗病毒先天免疫中的新兴作用。
J Med Virol. 2022 Jun;94(6):2384-2387. doi: 10.1002/jmv.27554. Epub 2022 Jan 7.