Center for Genomic Sciences, Universidad Nacional Autónoma de México, 62210, Cuernavaca, México.
Department of Microbial Population Biology, Max Planck Institute for Evolutionary Biology, 24306, Plön, Germany.
Nat Commun. 2024 Mar 23;15(1):2610. doi: 10.1038/s41467-024-45045-0.
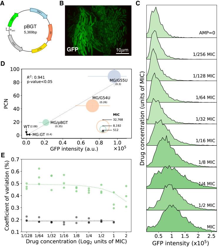
The rise of antibiotic resistance is a critical public health concern, requiring an understanding of mechanisms that enable bacteria to tolerate antimicrobial agents. Bacteria use diverse strategies, including the amplification of drug-resistance genes. In this paper, we showed that multicopy plasmids, often carrying antibiotic resistance genes in clinical bacteria, can rapidly amplify genes, leading to plasmid-mediated phenotypic noise and transient antibiotic resistance. By combining stochastic simulations of a computational model with high-throughput single-cell measurements of bla expression in Escherichia coli MG1655, we showed that plasmid copy number variability stably maintains populations composed of cells with both low and high plasmid copy numbers. This diversity in plasmid copy number enhances the probability of bacterial survival in the presence of antibiotics, while also rapidly reducing the burden of carrying multiple plasmids in drug-free environments. Our results further support the tenet that multicopy plasmids not only act as vehicles for the horizontal transfer of genetic information between cells but also as drivers of bacterial adaptation, enabling rapid modulation of gene copy numbers. Understanding the role of multicopy plasmids in antibiotic resistance is critical, and our study provides insights into how bacteria can transiently survive lethal concentrations of antibiotics.
抗生素耐药性的兴起是一个严重的公共卫生问题,需要了解使细菌能够耐受抗菌药物的机制。细菌使用多种策略,包括耐药基因的扩增。在本文中,我们表明,在临床细菌中经常携带抗生素耐药基因的多拷贝质粒可以快速扩增基因,导致质粒介导的表型噪声和短暂的抗生素耐药性。通过将计算模型的随机模拟与大肠杆菌 MG1655 中 bla 表达的高通量单细胞测量相结合,我们表明质粒拷贝数变异性稳定地维持了由具有低拷贝数和高拷贝数质粒的细胞组成的种群。这种质粒拷贝数的多样性提高了细菌在抗生素存在下存活的概率,同时在无药物环境中也迅速降低了携带多个质粒的负担。我们的结果进一步支持了这样一个观点,即多拷贝质粒不仅是细胞间遗传信息水平转移的载体,也是细菌适应的驱动因素,能够快速调节基因拷贝数。了解多拷贝质粒在抗生素耐药性中的作用至关重要,我们的研究提供了关于细菌如何短暂存活于致死浓度抗生素的见解。