Suppr超能文献

全转录组分析揭示了肯尼亚西部抗杀虫剂的致倦库蚊中唾液腺和表皮蛋白基因的过度表达。

Whole transcriptomic analysis reveals overexpression of salivary gland and cuticular proteins genes in insecticide-resistant Anopheles arabiensis from Western Kenya.

机构信息

Kenya Medical Research Institute (KEMRI), Centre for Global Health Research (CGHR), Kisumu, Kenya.

Entomology Branch, Division of Parasitic Diseases and Malaria, Centers for Disease Control and Prevention, Atlanta, USA.

出版信息

BMC Genomics. 2024 Mar 27;25(1):313. doi: 10.1186/s12864-024-10182-9.

Abstract

BACKGROUND

Effective vector control is key to malaria prevention. However, this is now compromised by increased insecticide resistance due to continued reliance on insecticide-based control interventions. In Kenya, we have observed heterogenous resistance to pyrethroids and organophosphates in Anopheles arabiensis which is one of the most widespread malaria vectors in the country. We investigated the gene expression profiles of insecticide resistant An. arabiensis populations from Migori and Siaya counties in Western Kenya using RNA-Sequencing. Centers for Disease Control and Prevention (CDC) bottle assays were conducted using deltamethrin (DELTA), alphacypermethrin (ACYP) and pirimiphos-methyl (PMM) to determine the resistance status in both sites.

RESULTS

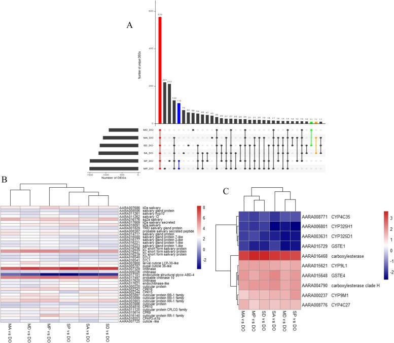
Mosquitoes from Migori had average mortalities of 91%, 92% and 58% while those from Siaya had 85%, 86%, and 30% when exposed to DELTA, ACYP and PMM, respectively. RNA-Seq analysis was done on pools of mosquitoes which survived exposure ('resistant'), mosquitoes that were not exposed, and the insecticide-susceptible An. arabiensis Dongola strain. Gene expression profiles of resistant mosquitoes from both Migori and Siaya showed an overexpression mainly of salivary gland proteins belonging to both the short and long form D7 genes, and cuticular proteins (including CPR9, CPR10, CPR15, CPR16). Additionally, the overexpression of detoxification genes including cytochrome P450s (CYP9M1, CYP325H1, CYP4C27, CYP9L1 and CYP307A1), 2 carboxylesterases and a glutathione-S-transferase (GSTE4) were also shared between DELTA, ACYP, and PMM survivors, pointing to potential contribution to cross resistance to both pyrethroid and organophosphate insecticides.

CONCLUSION

This study provides novel insights into the molecular basis of insecticide resistance in An. arabiensis in Western Kenya and suggests that salivary gland proteins and cuticular proteins are associated with resistance to multiple classes of insecticides.

摘要

背景

有效的病媒控制是预防疟疾的关键。然而,由于持续依赖基于杀虫剂的控制干预措施,杀虫剂抗性的增加使这一目标受到了影响。在肯尼亚,我们观察到阿拉伯按蚊对拟除虫菊酯和有机磷的异质抗性,阿拉伯按蚊是该国分布最广泛的疟疾传播媒介之一。我们使用 RNA 测序研究了来自肯尼亚西部米戈里和锡亚县的具有杀虫剂抗性的阿拉伯按蚊种群的基因表达谱。使用氯菊酯(DELTA)、氯氰菊酯(ACYP)和吡虫啉(PMM)进行疾病控制与预防中心(CDC)瓶测试,以确定两个地点的抗性状况。

结果

暴露于 DELTA、ACYP 和 PMM 时,米戈里的蚊子死亡率分别为 91%、92%和 58%,而锡亚的蚊子死亡率分别为 85%、86%和 30%。对幸存于暴露(“抗性”)、未暴露和杀虫剂敏感的阿拉伯按蚊 Dongola 品系的蚊子进行 RNA-Seq 分析。来自米戈里和锡亚的抗性蚊子的基因表达谱显示,唾液腺蛋白和角质层蛋白(包括 CPR9、CPR10、CPR15、CPR16)的短型和长型 D7 基因的过度表达。此外,细胞色素 P450s(CYP9M1、CYP325H1、CYP4C27、CYP9L1 和 CYP307A1)、2 种羧酸酯酶和谷胱甘肽-S-转移酶(GSTE4)的解毒基因的过度表达也在 DELTA、ACYP 和 PMM 幸存者之间共享,这表明它们可能有助于对拟除虫菊酯和有机磷杀虫剂的交叉抗性。

结论

本研究提供了关于肯尼亚西部阿拉伯按蚊杀虫剂抗性的分子基础的新见解,并表明唾液腺蛋白和角质层蛋白与对多种类杀虫剂的抗性有关。

https://cdn.ncbi.nlm.nih.gov/pmc/blobs/96f3/10967204/1338fd550497/12864_2024_10182_Fig1_HTML.jpg

文献AI研究员

20分钟写一篇综述,助力文献阅读效率提升50倍。

立即体验

用中文搜PubMed

大模型驱动的PubMed中文搜索引擎

马上搜索

文档翻译

学术文献翻译模型,支持多种主流文档格式。

立即体验