Suppr超能文献

外泌体长链非编码 RNA TRPM2-AS 通过与 PABPC1 相互作用激活 NOTCH1 信号通路促进胆囊癌血管生成。

Exosomal long non-coding RNA TRPM2-AS promotes angiogenesis in gallbladder cancer through interacting with PABPC1 to activate NOTCH1 signaling pathway.

机构信息

Division of Biliary Surgery, Department of General Surgery, West China Hospital, Sichuan University, Chengdu, 610041, P. R. China.

Research Center for Biliary Diseases, West China Hospital, Sichuan University, Chengdu, 610041, P. R. China.

出版信息

Mol Cancer. 2024 Mar 27;23(1):65. doi: 10.1186/s12943-024-01979-z.

Abstract

BACKGROUND

Abnormal angiogenesis is crucial for gallbladder cancer (GBC) tumor growth and invasion, highlighting the importance of elucidating the mechanisms underlying this process. LncRNA (long non-coding RNA) is widely involved in the malignancy of GBC. However, conclusive evidence confirming the correlation between lncRNAs and angiogenesis in GBC is lacking.

METHODS

LncRNA sequencing was performed to identify the differentially expressed lncRNAs. RT-qPCR, western blot, FISH, and immunofluorescence were used to measure TRPM2-AS and NOTCH1 signaling pathway expression in vitro. Mouse xenograft and lung metastasis models were used to evaluate the biological function of TRPM2-AS during angiogenesis in vivo. EDU, transwell, and tube formation assays were used to detect the angiogenic ability of HUVECs. RIP, RAP, RNA pull-down, dual-luciferase reporter system, and mass spectrometry were used to confirm the interaction between TRPM2-AS, IGF2BP2, NUMB, and PABPC1.

RESULTS

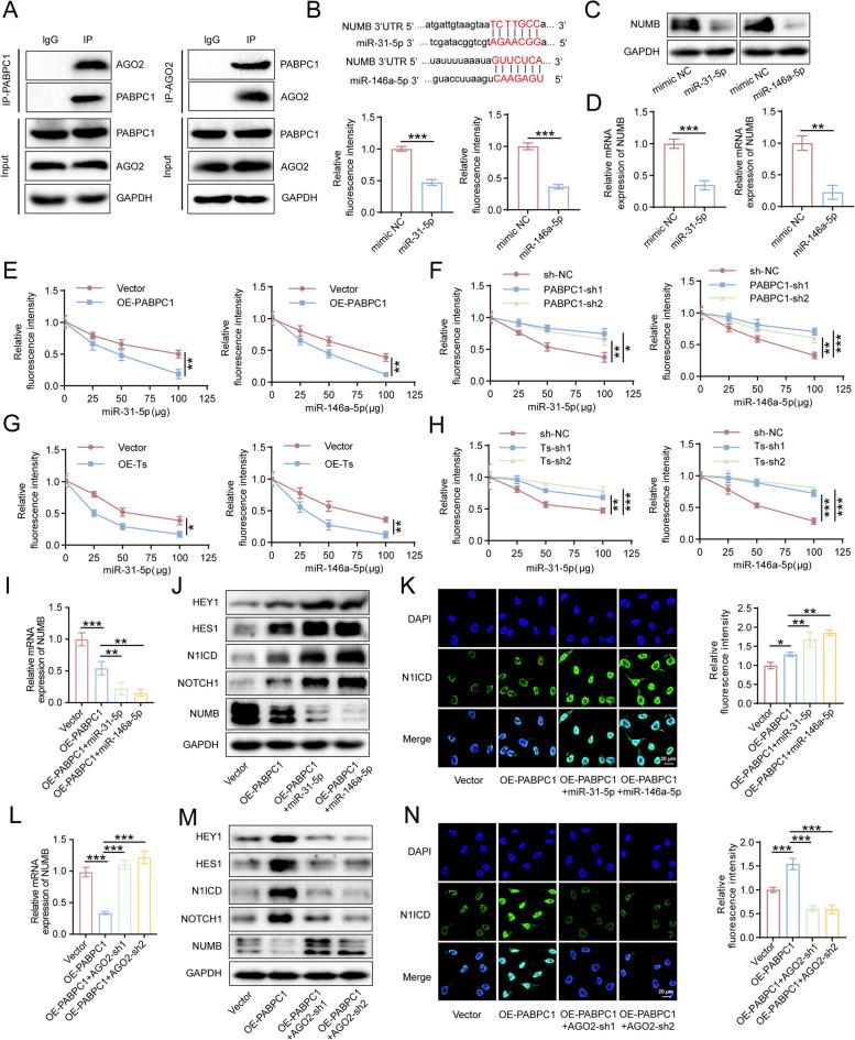
TRPM2-AS was upregulated in GBC tissues and was closely related to angiogenesis and poor prognosis in patients with GBC. The high expression level and stability of TRPM2-AS benefited from mA modification, which is recognized by IGF2BP2. In terms of exerting pro-angiogenic effects, TRPM2-AS loaded with exosomes transported from GBC cells to HUVECs enhanced PABPC1-mediated NUMB expression inhibition, ultimately promoting the activation of the NOTCH1 signaling pathway. PABPC1 inhibited NUMB mRNA expression through interacting with AGO2 and promoted miR-31-5p and miR-146a-5p-mediated the degradation of NUMB mRNA. The NOTCH signaling pathway inhibitor DAPT inhibited GBC tumor angiogenesis, and TRPM2-AS knockdown enhanced this effect.

CONCLUSIONS

TRPM2-AS is a novel and promising biomarker for GBC angiogenesis that promotes angiogenesis by facilitating the activation of the NOTCH1 signaling pathway. Targeting TRPM2-AS opens further opportunities for future GBC treatments.

摘要

背景

异常的血管生成对于胆囊癌(GBC)肿瘤的生长和侵袭至关重要,这凸显了阐明这一过程背后机制的重要性。LncRNA(长非编码 RNA)广泛参与 GBC 的恶性转化。然而,目前还缺乏确凿的证据证实 lncRNA 与 GBC 中的血管生成之间的相关性。

方法

通过 LncRNA 测序鉴定差异表达的 lncRNA。通过 RT-qPCR、western blot、FISH 和免疫荧光在体外测量 TRPM2-AS 和 NOTCH1 信号通路的表达。通过小鼠异种移植和肺转移模型在体内评估 TRPM2-AS 在血管生成过程中的生物学功能。通过 EDU、transwell 和管形成测定检测 HUVECs 的血管生成能力。通过 RIP、RAP、RNA 下拉、双荧光素酶报告系统和质谱验证 TRPM2-AS、IGF2BP2、NUMB 和 PABPC1 之间的相互作用。

结果

TRPM2-AS 在 GBC 组织中上调,与 GBC 患者的血管生成和不良预后密切相关。TRPM2-AS 的高表达水平和稳定性得益于 mA 修饰,该修饰被 IGF2BP2 识别。在发挥促血管生成作用方面,来自 GBC 细胞的外泌体携带的 TRPM2-AS 增强了 PABPC1 介导的 NUMB 表达抑制,最终促进了 NOTCH1 信号通路的激活。PABPC1 通过与 AGO2 相互作用抑制 NUMB mRNA 表达,并促进 miR-31-5p 和 miR-146a-5p 介导的 NUMB mRNA 降解。NOTCH 信号通路抑制剂 DAPT 抑制 GBC 肿瘤血管生成,而 TRPM2-AS 敲低增强了这种作用。

结论

TRPM2-AS 是一种新的有前途的 GBC 血管生成标志物,通过促进 NOTCH1 信号通路的激活促进血管生成。靶向 TRPM2-AS 为未来的 GBC 治疗提供了更多机会。

https://cdn.ncbi.nlm.nih.gov/pmc/blobs/7d0d/10967197/fa6eea3c5888/12943_2024_1979_Fig1_HTML.jpg

文献AI研究员

20分钟写一篇综述,助力文献阅读效率提升50倍。

立即体验

用中文搜PubMed

大模型驱动的PubMed中文搜索引擎

马上搜索

文档翻译

学术文献翻译模型,支持多种主流文档格式。

立即体验