• 文献检索
  • 文档翻译
  • 深度研究
  • 学术资讯
  • Suppr Zotero 插件Zotero 插件
  • 邀请有礼
  • 套餐&价格
  • 历史记录
应用&插件
Suppr Zotero 插件Zotero 插件浏览器插件Mac 客户端Windows 客户端微信小程序
定价
高级版会员购买积分包购买API积分包
服务
文献检索文档翻译深度研究API 文档MCP 服务
关于我们
关于 Suppr公司介绍联系我们用户协议隐私条款
关注我们

Suppr 超能文献

核心技术专利:CN118964589B侵权必究
粤ICP备2023148730 号-1Suppr @ 2026

文献检索

告别复杂PubMed语法,用中文像聊天一样搜索,搜遍4000万医学文献。AI智能推荐,让科研检索更轻松。

立即免费搜索

文件翻译

保留排版,准确专业,支持PDF/Word/PPT等文件格式,支持 12+语言互译。

免费翻译文档

深度研究

AI帮你快速写综述,25分钟生成高质量综述,智能提取关键信息,辅助科研写作。

立即免费体验

缺氧预处理的间充质干细胞外泌体通过miR-125a-5p/RTEF-1轴减轻高原脑水肿,以保护血管内皮细胞。

Hypoxia preconditioned MSC exosomes attenuate high-altitude cerebral edema via the miR-125a-5p/RTEF-1 axis to protect vascular endothelial cells.

作者信息

Zuo Jia-Chen, Liang Jun, Hu Nan, Yao Bin, Zhang Qi-Jian, Zeng Xiao-Li, Zhang Ling-Jie, Zhang Xu, Chang Zhe-Han, Chen Chong, Yan Xin-Jian, Shao Wen-Wei, Zhu Ping, Li Xiao-Hong

机构信息

Academy of Medical Engineering and Translational Medicine, Tianjin University, Tianjin, 300072, China.

Department of Rehabilitation, General Hospital of Tianjin Medical University, Tianjin, 300074, China.

出版信息

Bioact Mater. 2025 Jun 18;52:541-563. doi: 10.1016/j.bioactmat.2025.06.018. eCollection 2025 Oct.

DOI:10.1016/j.bioactmat.2025.06.018
PMID:40599343
原文链接:https://pmc.ncbi.nlm.nih.gov/articles/PMC12212178/
Abstract

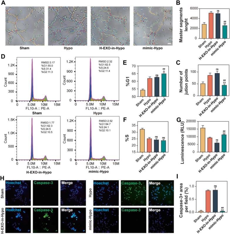
Vasogenic edema, caused by the disruption of the blood-brain barrier (BBB), is a significant pathological factor in high-altitude cerebral edema (HACE). Due to the rapid progression and high mortality rate of HACE, prophylactic treatment is important. Mesenchymal stem cell exosomes (MSC-EXO) are increasingly being used in tissue injury repair, and research suggests that appropriate conditioning can enhance the targeted efficacy of exosome therapy. Our experiments revealed that hypoxia preconditioned MSC-EXO (H-EXO) significantly outperformed normoxic MSC-EXO (N-EXO) in multiple protective aspects. Specifically, H-EXO demonstrated enhanced capacity to mitigate hypoxia-induced aberrant angiogenesis, maintain vascular endothelial cell viability, and suppress ROS accumulation and apoptotic signaling under hypoxic stress. Mechanistic investigation identified miR-125a-5p cargo in H-EXO as a key mediator of RTEF-1 targeted inhibition during hypoxic exposure. In corresponding studies, H-EXO administration effectively attenuated HACE-induced pathological angiogenesis while maintaining crucial vascular homeostasis markers. The therapeutic effects manifested through three principal aspects: 1) downregulation of RTEF-1/VEGF hyperexpression, 2) modulation of VE-cadherin, SMA, and PDGFRα + β expression to preserve BBB integrity, and 3) concurrent protection of neurovascular functions against HACE-induced damage. This investigation elucidates the miR-125a-5p/RTEF-1 axis as the central mechanism through which hypoxic preconditioning enhances MSC-EXO's endothelial protective properties. Our findings establish H-EXO's multimodal therapeutic potential, demonstrating its capacity to simultaneously inhibit pathological angiogenesis, restore BBB function, and protect neural tissue under hypoxic stress conditions. The study elucidates key mechanisms underlying clinical prevention and management of HACE by delineating H-EXO's preventive mechanisms against hypoxia-induced cerebrovascular injury.

摘要

血管源性水肿由血脑屏障(BBB)破坏引起,是高原脑水肿(HACE)的一个重要病理因素。由于HACE进展迅速且死亡率高,预防性治疗很重要。间充质干细胞外泌体(MSC-EXO)越来越多地用于组织损伤修复,研究表明适当的预处理可以提高外泌体治疗的靶向疗效。我们的实验表明,缺氧预处理的MSC-EXO(H-EXO)在多个保护方面明显优于常氧MSC-EXO(N-EXO)。具体而言,H-EXO在减轻缺氧诱导的异常血管生成、维持血管内皮细胞活力以及抑制缺氧应激下的ROS积累和凋亡信号方面表现出更强的能力。机制研究确定H-EXO中的miR-125a-5p是缺氧暴露期间RTEF-1靶向抑制的关键介质。在相应研究中,给予H-EXO可有效减轻HACE诱导的病理性血管生成,同时维持关键的血管稳态标志物。治疗效果通过三个主要方面体现:1)下调RTEF-1/VEGF的过度表达;2)调节VE-钙黏蛋白、平滑肌肌动蛋白和血小板衍生生长因子受体α+β的表达以维持BBB完整性;3)同时保护神经血管功能免受HACE诱导的损伤。本研究阐明了miR-125a-5p/RTEF-1轴是缺氧预处理增强MSC-EXO内皮保护特性的核心机制。我们的研究结果确立了H-EXO的多模式治疗潜力,证明其在缺氧应激条件下同时抑制病理性血管生成、恢复BBB功能和保护神经组织的能力。该研究通过描述H-EXO对缺氧诱导的脑血管损伤的预防机制,阐明了HACE临床预防和管理的关键机制。

https://cdn.ncbi.nlm.nih.gov/pmc/blobs/7f03/12212178/07ba6a9b6013/gr10.jpg
https://cdn.ncbi.nlm.nih.gov/pmc/blobs/7f03/12212178/6833475a501a/ga1.jpg
https://cdn.ncbi.nlm.nih.gov/pmc/blobs/7f03/12212178/3e5468f9f86d/gr1.jpg
https://cdn.ncbi.nlm.nih.gov/pmc/blobs/7f03/12212178/fff13945dfb0/gr2.jpg
https://cdn.ncbi.nlm.nih.gov/pmc/blobs/7f03/12212178/17818e02084b/gr3.jpg
https://cdn.ncbi.nlm.nih.gov/pmc/blobs/7f03/12212178/c04cb97ccd4c/gr4.jpg
https://cdn.ncbi.nlm.nih.gov/pmc/blobs/7f03/12212178/8f93ea4b0b7a/gr5.jpg
https://cdn.ncbi.nlm.nih.gov/pmc/blobs/7f03/12212178/1f27fb8fa3e0/gr6.jpg
https://cdn.ncbi.nlm.nih.gov/pmc/blobs/7f03/12212178/c9f7dbd0f083/gr7.jpg
https://cdn.ncbi.nlm.nih.gov/pmc/blobs/7f03/12212178/ed817ef6c8c8/gr8.jpg
https://cdn.ncbi.nlm.nih.gov/pmc/blobs/7f03/12212178/db58a831a6e5/gr9.jpg
https://cdn.ncbi.nlm.nih.gov/pmc/blobs/7f03/12212178/07ba6a9b6013/gr10.jpg
https://cdn.ncbi.nlm.nih.gov/pmc/blobs/7f03/12212178/6833475a501a/ga1.jpg
https://cdn.ncbi.nlm.nih.gov/pmc/blobs/7f03/12212178/3e5468f9f86d/gr1.jpg
https://cdn.ncbi.nlm.nih.gov/pmc/blobs/7f03/12212178/fff13945dfb0/gr2.jpg
https://cdn.ncbi.nlm.nih.gov/pmc/blobs/7f03/12212178/17818e02084b/gr3.jpg
https://cdn.ncbi.nlm.nih.gov/pmc/blobs/7f03/12212178/c04cb97ccd4c/gr4.jpg
https://cdn.ncbi.nlm.nih.gov/pmc/blobs/7f03/12212178/8f93ea4b0b7a/gr5.jpg
https://cdn.ncbi.nlm.nih.gov/pmc/blobs/7f03/12212178/1f27fb8fa3e0/gr6.jpg
https://cdn.ncbi.nlm.nih.gov/pmc/blobs/7f03/12212178/c9f7dbd0f083/gr7.jpg
https://cdn.ncbi.nlm.nih.gov/pmc/blobs/7f03/12212178/ed817ef6c8c8/gr8.jpg
https://cdn.ncbi.nlm.nih.gov/pmc/blobs/7f03/12212178/db58a831a6e5/gr9.jpg
https://cdn.ncbi.nlm.nih.gov/pmc/blobs/7f03/12212178/07ba6a9b6013/gr10.jpg

相似文献

1
Hypoxia preconditioned MSC exosomes attenuate high-altitude cerebral edema via the miR-125a-5p/RTEF-1 axis to protect vascular endothelial cells.缺氧预处理的间充质干细胞外泌体通过miR-125a-5p/RTEF-1轴减轻高原脑水肿,以保护血管内皮细胞。
Bioact Mater. 2025 Jun 18;52:541-563. doi: 10.1016/j.bioactmat.2025.06.018. eCollection 2025 Oct.
2
Hypoxic mesenchymal stem cell-derived exosomes promote bone fracture healing by the transfer of miR-126.低氧骨髓间充质干细胞来源的外泌体通过转移 miR-126 促进骨骨折愈合。
Acta Biomater. 2020 Feb;103:196-212. doi: 10.1016/j.actbio.2019.12.020. Epub 2019 Dec 17.
3
MiR-125a-5p in extracellular vesicles of neural stem cells acts as a crosstalk signal modulating neuroinflammatory microenvironment to alleviate cerebral ischemia-reperfusion injury.神经干细胞细胞外囊泡中的MiR-125a-5p作为一种串扰信号,调节神经炎症微环境以减轻脑缺血再灌注损伤。
Theranostics. 2025 Jun 12;15(14):7064-7089. doi: 10.7150/thno.115993. eCollection 2025.
4
Exosomes of Human Fetal Cartilage Progenitor Cells (hFCPCs) Inhibited Interleukin-1β (IL-1β)-Induced Osteoarthritis Phenotype via miR-125b-5p In Vitro.人胎儿软骨祖细胞(hFCPCs)的外泌体通过miR-125b-5p在体外抑制白细胞介素-1β(IL-1β)诱导的骨关节炎表型。
Tissue Eng Regen Med. 2025 May 15. doi: 10.1007/s13770-025-00720-1.
5
Hydroxychloroquine Prevents High-altitude Cerebral Edema by Inhibiting Endothelial Claudin-5 Autophagic Degradation.羟氯喹通过抑制内皮细胞紧密连接蛋白5的自噬降解预防高原脑水肿。
Curr Neuropharmacol. 2025 May 9. doi: 10.2174/011570159X371235250417051313.
6
Hypoxic adipose-derived stem cell exosomes as carriers of miR-100-5p to enhance angiogenesis and suppress inflammation in diabetic foot ulcers.缺氧脂肪来源干细胞外泌体作为miR-100-5p的载体,可促进糖尿病足溃疡的血管生成并抑制炎症。
J Cell Commun Signal. 2025 Jun 27;19(3):e70018. doi: 10.1002/ccs3.70018. eCollection 2025 Sep.
7
Hypoxic Preconditioning Enhances the Potential of Mesenchymal Stem Cells to Treat Neonatal Hypoxic-Ischemic Brain Injury.缺氧预处理增强间充质干细胞治疗新生儿缺氧缺血性脑损伤的潜力。
Stroke. 2025 Apr 18. doi: 10.1161/STROKEAHA.124.048964.
8
Intravenous administration of mesenchymal stem cell-derived exosomes mitigates traumatic brain injury by inhibiting neutrophil extracellular trap formation via miR-26a-5p.静脉注射间充质干细胞衍生的外泌体通过miR-26a-5p抑制中性粒细胞胞外诱捕网形成来减轻创伤性脑损伤。
Neuroreport. 2025 Jun 17. doi: 10.1097/WNR.0000000000002187.
9
Role of Exosomes from Nucleus Pulposus Cells in Attenuating Intervertebral Disc Degeneration by Inhibiting Nucleus Pulposus Cell Apoptosis via the miR-8485/GSK-3β/Wnt/β-catenin Signaling Axis.来自髓核细胞的外泌体通过miR-8485/GSK-3β/Wnt/β-连环蛋白信号轴抑制髓核细胞凋亡在减轻椎间盘退变中的作用
Curr Mol Med. 2025 Jun 23. doi: 10.2174/0115665240370788250617070218.
10
miR-210 Regulates Autophagy Through the AMPK/mTOR Signaling Pathway, Reduces Neuronal Cell Death and Inflammatory Responses, and Enhances Functional Recovery Following Cerebral Hemorrhage in Mice.微小RNA-210通过AMPK/雷帕霉素靶蛋白信号通路调节自噬,减少神经元细胞死亡和炎症反应,并增强小鼠脑出血后的功能恢复。
Neurochem Res. 2025 Jun 5;50(3):180. doi: 10.1007/s11064-025-04434-7.

本文引用的文献

1
Opportunities and Challenges of Brain-on-a-Chip Interfaces.脑机接口的机遇与挑战
Cyborg Bionic Syst. 2025 Jun 17;6:0287. doi: 10.34133/cbsystems.0287. eCollection 2025.
2
Advances in the Model Structure of In Vitro Vascularized Organ-on-a-Chip.体外血管化芯片器官模型结构的进展
Cyborg Bionic Syst. 2024 Apr 25;5:0107. doi: 10.34133/cbsystems.0107. eCollection 2024.
3
Mossy fiber expression of αSMA in human hippocampus and its relevance to brain evolution and neuronal development.人脑海马体中αSMA的苔藓纤维表达及其与脑进化和神经元发育的相关性。
Sci Rep. 2025 May 6;15(1):15834. doi: 10.1038/s41598-025-00094-3.
4
A phenopushing platform to identify compounds that alleviate acute hypoxic stress by fast-tracking cellular adaptation.一个通过快速追踪细胞适应性来识别缓解急性缺氧应激化合物的表型推动平台。
Nat Commun. 2025 Mar 18;16(1):2684. doi: 10.1038/s41467-025-57754-1.
5
Human Schwann cell exosome treatment attenuates secondary injury mechanisms, histopathological consequences, and behavioral deficits after traumatic brain injury.人雪旺细胞外泌体治疗可减轻创伤性脑损伤后的继发性损伤机制、组织病理学后果和行为缺陷。
Neurotherapeutics. 2025 Apr;22(3):e00555. doi: 10.1016/j.neurot.2025.e00555. Epub 2025 Feb 22.
6
miR-200c inhibition and catalase accelerate diabetic wound healing.miR-200c抑制与过氧化氢酶可加速糖尿病伤口愈合。
J Biomed Sci. 2025 Feb 14;32(1):21. doi: 10.1186/s12929-024-01113-7.
7
Injection of ROS-Responsive Hydrogel Loaded with IL-1β-targeted nanobody for ameliorating myocardial infarction.注射负载IL-1β靶向纳米抗体的ROS响应水凝胶以改善心肌梗死。
Bioact Mater. 2024 Dec 24;46:273-284. doi: 10.1016/j.bioactmat.2024.12.013. eCollection 2025 Apr.
8
Integrating melt electrospinning writing and microfluidics to engineer a human cardiac microenvironment for high-fidelity drug screening.整合熔体静电纺丝书写技术和微流控技术,构建用于高保真药物筛选的人体心脏微环境。
Bioact Mater. 2024 Dec 11;45:551-566. doi: 10.1016/j.bioactmat.2024.11.037. eCollection 2025 Mar.
9
The Critical Role of YAP/BMP/ID1 Axis on Simulated Microgravity-Induced Neural Tube Defects in Human Brain Organoids.YAP/BMP/ID1轴在模拟微重力诱导人脑类器官神经管缺陷中的关键作用
Adv Sci (Weinh). 2025 Feb;12(5):e2410188. doi: 10.1002/advs.202410188. Epub 2024 Dec 10.
10
Constructing organoid-brain-computer interfaces for neurofunctional repair after brain injury.构建类器官-脑计算机接口以实现脑损伤后的神经功能修复。
Nat Commun. 2024 Nov 6;15(1):9580. doi: 10.1038/s41467-024-53858-2.