• 文献检索
  • 文档翻译
  • 深度研究
  • 学术资讯
  • Suppr Zotero 插件Zotero 插件
  • 邀请有礼
  • 套餐&价格
  • 历史记录
应用&插件
Suppr Zotero 插件Zotero 插件浏览器插件Mac 客户端Windows 客户端微信小程序
定价
高级版会员购买积分包购买API积分包
服务
文献检索文档翻译深度研究API 文档MCP 服务
关于我们
关于 Suppr公司介绍联系我们用户协议隐私条款
关注我们

Suppr 超能文献

核心技术专利:CN118964589B侵权必究
粤ICP备2023148730 号-1Suppr @ 2026

文献检索

告别复杂PubMed语法,用中文像聊天一样搜索,搜遍4000万医学文献。AI智能推荐,让科研检索更轻松。

立即免费搜索

文件翻译

保留排版,准确专业,支持PDF/Word/PPT等文件格式,支持 12+语言互译。

免费翻译文档

深度研究

AI帮你快速写综述,25分钟生成高质量综述,智能提取关键信息,辅助科研写作。

立即免费体验

天台乌药()与其同属和不同属分类群叶绿体基因组的比较分析。

Comparative Analysis of Chloroplast Genomes of "Tiantai Wu-Yao" () and Taxa of the Same Genus and Different Genera.

机构信息

Zhejiang Provincial Key Laboratory of Plant Evolutionary Ecology and Conservation, College of Life Sciences, Taizhou University, Taizhou 318000, China.

Institute of Horticulture, Taizhou Academy of Agricultural Sciences, Linhai 317000, China.

出版信息

Genes (Basel). 2024 Feb 20;15(3):263. doi: 10.3390/genes15030263.

DOI:10.3390/genes15030263
PMID:38540322
原文链接:https://pmc.ncbi.nlm.nih.gov/articles/PMC10970223/
Abstract

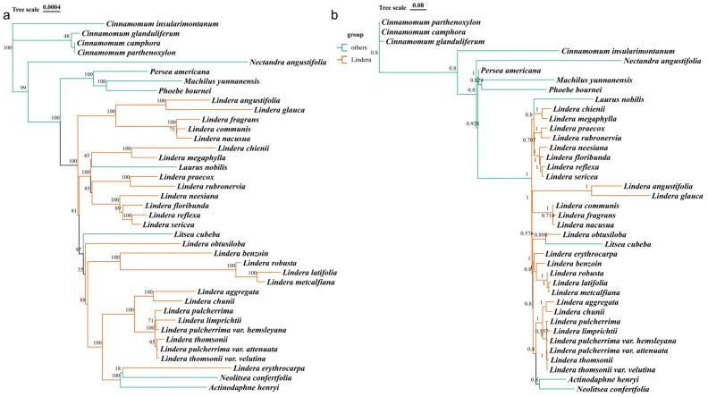
is a species of the Lauraceae family, which has important medicinal, economic and ornamental values. In this study, we sequenced, assembled and annotated the chloroplast genome of and reannotated and corrected eight unverified annotations in the same genus. The chloroplast genomes taxa from Lindera and from different genera of Lauraceae were compared and analyzed, and their phylogenetic relationship and divergence time were speculated. All the 36 chloroplast genomes had typical quadripartite structures that ranged from 150,749 to 154,736 bp in total length. These genomes encoded 111-112 unique genes, including 78-79 protein-coding genes, 29-30 tRNA and 4 rRNA. Furthermore, there were 78-97 SSRs loci in these genomes, in which mononucleotide repeats were the most abundant; there were 24-49 interspersed repeats, and forward repeat types were the most frequent. The codon bias patterns of all species tended to use codons ending with A or U. Five and six highly variable regions were identified within genus and between genera, respectively, and three common regions (, and ) were identified, which can be used as important DNA markers for phylogeny and species identification. According to the evaluation of the Ka/Ks ratio, most of the genes were under purifying selection, and only 10 genes were under positive selection. Finally, through the construction of the evolutionary tree of 39 chloroplast genomes, the phylogenetic relationship of Lauraceae was clarified and the evolutionary relationship of was revealed. The species of genus experienced rapid adaptive radiation from Miocene to Pleistocene. The results provided valuable insights for the study of chloroplast genomes in the Lauraceae family, especially in the genus .

摘要

是樟科植物的一个种,具有重要的药用、经济和观赏价值。本研究对其叶绿体基因组进行了测序、组装和注释,并对同一属的 8 个未经证实的注释进行了重新注释和修正。比较和分析了来自樟科不同属的 36 个叶绿体基因组,推测了它们的系统发育关系和分化时间。所有 36 个叶绿体基因组都具有典型的四分体结构,总长为 150749-154736bp。这些基因组共编码 111-112 个特有基因,包括 78-79 个蛋白编码基因、29-30 个 tRNA 和 4 个 rRNA。此外,这些基因组中有 78-97 个 SSR 位点,其中单核苷酸重复最为丰富;有 24-49 个散布重复,正向重复类型最为频繁。所有物种的密码子偏性模式都倾向于使用以 A 或 U 结尾的密码子。在属内和属间分别鉴定出 5 个和 6 个高度可变区,同时鉴定出 3 个共有区(、和 ),可作为系统发育和物种鉴定的重要 DNA 标记。根据 Ka/Ks 比值的评估,大多数基因受到纯化选择,只有 10 个基因受到正选择。最后,通过构建 39 个叶绿体基因组的进化树,阐明了樟科的系统发育关系,并揭示了 的进化关系。属 中的物种在中新世到更新世经历了快速的适应性辐射。这些结果为樟科植物叶绿体基因组的研究,特别是属 的研究提供了有价值的见解。

https://cdn.ncbi.nlm.nih.gov/pmc/blobs/ef67/10970223/c84c31ae3e6f/genes-15-00263-g008.jpg
https://cdn.ncbi.nlm.nih.gov/pmc/blobs/ef67/10970223/244030023df1/genes-15-00263-g001.jpg
https://cdn.ncbi.nlm.nih.gov/pmc/blobs/ef67/10970223/ffd50320c212/genes-15-00263-g002.jpg
https://cdn.ncbi.nlm.nih.gov/pmc/blobs/ef67/10970223/2e4a55f69f70/genes-15-00263-g003.jpg
https://cdn.ncbi.nlm.nih.gov/pmc/blobs/ef67/10970223/c61f5cf4947d/genes-15-00263-g004.jpg
https://cdn.ncbi.nlm.nih.gov/pmc/blobs/ef67/10970223/b81c91541161/genes-15-00263-g005.jpg
https://cdn.ncbi.nlm.nih.gov/pmc/blobs/ef67/10970223/ce5cc1a4b65f/genes-15-00263-g006.jpg
https://cdn.ncbi.nlm.nih.gov/pmc/blobs/ef67/10970223/6318567ad7e1/genes-15-00263-g007.jpg
https://cdn.ncbi.nlm.nih.gov/pmc/blobs/ef67/10970223/c84c31ae3e6f/genes-15-00263-g008.jpg
https://cdn.ncbi.nlm.nih.gov/pmc/blobs/ef67/10970223/244030023df1/genes-15-00263-g001.jpg
https://cdn.ncbi.nlm.nih.gov/pmc/blobs/ef67/10970223/ffd50320c212/genes-15-00263-g002.jpg
https://cdn.ncbi.nlm.nih.gov/pmc/blobs/ef67/10970223/2e4a55f69f70/genes-15-00263-g003.jpg
https://cdn.ncbi.nlm.nih.gov/pmc/blobs/ef67/10970223/c61f5cf4947d/genes-15-00263-g004.jpg
https://cdn.ncbi.nlm.nih.gov/pmc/blobs/ef67/10970223/b81c91541161/genes-15-00263-g005.jpg
https://cdn.ncbi.nlm.nih.gov/pmc/blobs/ef67/10970223/ce5cc1a4b65f/genes-15-00263-g006.jpg
https://cdn.ncbi.nlm.nih.gov/pmc/blobs/ef67/10970223/6318567ad7e1/genes-15-00263-g007.jpg
https://cdn.ncbi.nlm.nih.gov/pmc/blobs/ef67/10970223/c84c31ae3e6f/genes-15-00263-g008.jpg

相似文献

1
Comparative Analysis of Chloroplast Genomes of "Tiantai Wu-Yao" () and Taxa of the Same Genus and Different Genera.天台乌药()与其同属和不同属分类群叶绿体基因组的比较分析。
Genes (Basel). 2024 Feb 20;15(3):263. doi: 10.3390/genes15030263.
2
Comparative chloroplast genomics and phylogenetics of nine Lindera species (Lauraceae).九种樟科山胡椒属植物的叶绿体基因组比较基因组学与系统发育学研究。
Sci Rep. 2018 Jun 11;8(1):8844. doi: 10.1038/s41598-018-27090-0.
3
Complete Chloroplast Genomes and the Phylogenetic Analysis of Three Native Species of Paeoniaceae from the Sino-Himalayan Flora Subkingdom.完成了来自喜马拉雅植物亚王国的三种牡丹科植物的完整叶绿体基因组和系统发育分析。
Int J Mol Sci. 2023 Dec 23;25(1):257. doi: 10.3390/ijms25010257.
4
Complete chloroplast genomes of eight Delphinium taxa (Ranunculaceae) endemic to Xinjiang, China: insights into genome structure, comparative analysis, and phylogenetic relationships.中国新疆特有 8 种獐牙菜属(毛茛科)植物的完整叶绿体基因组:基因组结构、比较分析和系统发育关系的见解。
BMC Plant Biol. 2024 Jun 26;24(1):600. doi: 10.1186/s12870-024-05279-y.
5
Thirteen complete chloroplast genomes of the costaceae family: insights into genome structure, selective pressure and phylogenetic relationships.十三份藜科植物完整的叶绿体基因组:对基因组结构、选择压力和系统发育关系的深入了解。
BMC Genomics. 2024 Jan 17;25(1):68. doi: 10.1186/s12864-024-09996-4.
6
Three complete chloroplast genomes from two north American Rhus species and phylogenomics of Anacardiaceae.来自北美黄栌属两个种的三个完整的叶绿体基因组和漆树科的系统基因组学研究。
BMC Genom Data. 2024 Mar 15;25(1):30. doi: 10.1186/s12863-024-01200-6.
7
Complete Chloroplast Genome Sequence of the Endemic and Endangered Plant : Genome Structure, Comparative and Phylogenetic Analysis.特有濒危植物完整叶绿体基因组序列:基因组结构、比较和系统发育分析。
Genes (Basel). 2022 Nov 4;13(11):2028. doi: 10.3390/genes13112028.
8
A comparative analysis of complete chloroplast genomes of seven Ocotea species (Lauraceae) confirms low sequence divergence within the Ocotea complex.七种奥克蒂欧属植物(樟科)完整叶绿体基因组的比较分析证实了奥克蒂欧属复合体内部的低序列差异。
Sci Rep. 2022 Jan 21;12(1):1120. doi: 10.1038/s41598-021-04635-4.
9
Characterization of 20 complete plastomes from the tribe Laureae (Lauraceae) and distribution of small inversions.20 个完全叶绿体基因组来自月桂族(樟科)的特征及小倒位的分布。
PLoS One. 2019 Nov 1;14(11):e0224622. doi: 10.1371/journal.pone.0224622. eCollection 2019.
10
Comparative Analysis and Phylogeny of the Complete Chloroplast Genomes of Nine (Apocynaceae) Species.九种夹竹桃科(Apocynaceae)物种的完整叶绿体基因组的比较分析与系统发育。
Genes (Basel). 2024 Jul 5;15(7):884. doi: 10.3390/genes15070884.

引用本文的文献

1
Chromosome-level genome assembly of the traditional medicinal plant Lindera aggregata.传统药用植物乌药的染色体水平基因组组装
Sci Data. 2025 Apr 3;12(1):565. doi: 10.1038/s41597-025-04891-3.
2
The assembly and comparative analysis of the first complete mitogenome of ..的首个完整线粒体基因组的组装与比较分析
Front Plant Sci. 2024 Sep 3;15:1439245. doi: 10.3389/fpls.2024.1439245. eCollection 2024.

本文引用的文献

1
Complete Chloroplast Genomes and the Phylogenetic Analysis of Three Native Species of Paeoniaceae from the Sino-Himalayan Flora Subkingdom.完成了来自喜马拉雅植物亚王国的三种牡丹科植物的完整叶绿体基因组和系统发育分析。
Int J Mol Sci. 2023 Dec 23;25(1):257. doi: 10.3390/ijms25010257.
2
Complete Chloroplast Genome of and Dynamic Evolution in (Hypericaceae).《贯叶金丝桃属植物叶绿体基因组全序列及其动态进化(藤黄科)》。
Int J Mol Sci. 2023 Nov 9;24(22):16130. doi: 10.3390/ijms242216130.
3
Traditional uses, phytochemistry, pharmacology, processing methods and quality control of Lindera aggregata (Sims) Kosterm: A critical review.
乌药的传统用途、植物化学、药理学、加工方法及质量控制:综述
J Ethnopharmacol. 2024 Jan 10;318(Pt A):116954. doi: 10.1016/j.jep.2023.116954. Epub 2023 Jul 26.
4
Complete chloroplast genome structural characterization of two Phalaenopsis (Orchidaceae) species and comparative analysis with their alliance.鉴定两个蝴蝶兰属(兰科)物种的完整叶绿体基因组结构并与它们的所属联盟进行比较分析。
BMC Genomics. 2023 Jun 27;24(1):359. doi: 10.1186/s12864-023-09448-5.
5
Tree Visualization By One Table (tvBOT): a web application for visualizing, modifying and annotating phylogenetic trees.树状图可视化工具 (tvBOT):一个用于可视化、修改和注释系统发育树的网络应用程序。
Nucleic Acids Res. 2023 Jul 5;51(W1):W587-W592. doi: 10.1093/nar/gkad359.
6
A review on the chemical constituents and pharmacological efficacies of (Sims) Kosterm.关于(西姆斯)科斯滕的化学成分及药理作用的综述
Front Nutr. 2023 Jan 16;9:1071276. doi: 10.3389/fnut.2022.1071276. eCollection 2022.
7
CPGView: A package for visualizing detailed chloroplast genome structures.CPGView:一个用于可视化详细叶绿体基因组结构的软件包。
Mol Ecol Resour. 2023 Apr;23(3):694-704. doi: 10.1111/1755-0998.13729. Epub 2023 Jan 1.
8
A Large Intergenic Spacer Leads to the Increase in Genome Size and Sequential Gene Movement around IR/SC Boundaries in the Chloroplast Genome of (Pteridaceae).大型基因间隔区导致 (水龙骨科)叶绿体基因组中基因组大小增加和 IR/SC 边界周围的序列基因移动。
Int J Mol Sci. 2022 Dec 9;23(24):15616. doi: 10.3390/ijms232415616.
9
Comparative Analyses of Complete Chloroplast Genomes and Karyotypes of Allotetraploid and Its Putative Diploid Parental Species ( Series , Iridaceae).四倍体及其假定的二倍体亲本人参属植物(鸢尾科)的叶绿体全基因组和核型的比较分析。
Int J Mol Sci. 2022 Sep 18;23(18):10929. doi: 10.3390/ijms231810929.
10
Antibacterial mechanism of polysaccharides from the leaves of Lindera aggregata (Sims) Kosterm. by metabolomics based on HPLC/MS.基于 HPLC/MS 的代谢组学研究密花清风藤叶多糖的抑菌机制
Int J Biol Macromol. 2022 Nov 30;221:303-313. doi: 10.1016/j.ijbiomac.2022.09.009. Epub 2022 Sep 6.