Suppr超能文献

MST1/2 调节骨骼肌肉再生中的成纤维/脂肪祖细胞命运决定。

MST1/2 regulates fibro/adipogenic progenitor fate decisions in skeletal muscle regeneration.

机构信息

College of Veterinary Medicine, China Agricultural University, Beijing 100193, China.

Department of Physical Education, China Agricultural University, Beijing 100193, China.

出版信息

Stem Cell Reports. 2024 Apr 9;19(4):501-514. doi: 10.1016/j.stemcr.2024.02.010. Epub 2024 Mar 28.

Abstract

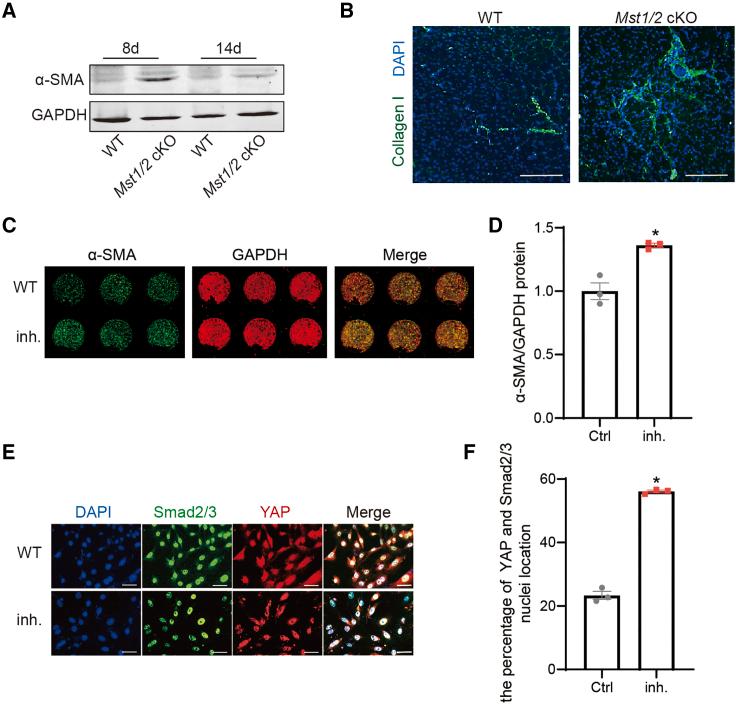
Defective skeletal muscle regeneration is often accompanied by fibrosis. Fibroblast/adipose progenitors (FAPs) are important in these processes, however, the regulation of FAP fate decisions is unclear. Here, using inducible conditional knockout mice, we show that blocking mammalian Ste20-like kinases 1/2 (MST1/2) of FAPs prevented apoptosis and reduced interleukin-6 secretion in vivo and in vitro, which impaired myoblast proliferation and differentiation, as well as impaired muscle regeneration. Deletion of Mst1/2 increased co-localization of Yes-associated protein (YAP) with Smad2/3 in nuclei and promoted differentiation of FAPs toward myofibroblasts, resulting in excessive collagen deposition and skeletal muscle fibrosis. Meanwhile, inhibition of MST1/2 increased YAP/Transcriptional co-activator with PDZ-binding motif activation, which promoted activation of the WNT/β-catenin pathway and impaired the differentiation of FAPs toward adipocytes. These results reveal a new mechanism for MST1/2 action in disrupted skeletal muscle regeneration and fibrosis via regulation of FAP apoptosis and differentiation. MST1/2 is a potential therapeutic target for the treatment of some myopathies.

摘要

骨骼肌再生缺陷常伴有纤维化。成纤维细胞/脂肪祖细胞(FAPs)在这些过程中很重要,然而,FAP 命运决定的调节尚不清楚。在这里,我们使用诱导型条件性敲除小鼠表明,阻断 FAP 中的哺乳动物 Ste20 样激酶 1/2(MST1/2)可防止细胞凋亡并减少体内和体外的白细胞介素 6 分泌,从而损害成肌细胞的增殖和分化,并损害肌肉再生。Mst1/2 的缺失增加了 Yes 相关蛋白(YAP)与核内 Smad2/3 的共定位,并促进 FAP 向肌成纤维细胞分化,导致胶原过度沉积和骨骼肌纤维化。同时,抑制 MST1/2 增加了 YAP/含有 PDZ 结合基序的转录共激活因子的激活,从而促进了 WNT/β-连环蛋白途径的激活,并损害了 FAP 向脂肪细胞的分化。这些结果揭示了 MST1/2 通过调节 FAP 凋亡和分化在破坏的骨骼肌再生和纤维化中的作用的新机制。MST1/2 是治疗某些肌病的潜在治疗靶点。

https://cdn.ncbi.nlm.nih.gov/pmc/blobs/8ea1/11096422/0348321b96a9/gr1.jpg

文献AI研究员

20分钟写一篇综述,助力文献阅读效率提升50倍。

立即体验

用中文搜PubMed

大模型驱动的PubMed中文搜索引擎

马上搜索

文档翻译

学术文献翻译模型,支持多种主流文档格式。

立即体验