Department of Emergency Medicine, The Third Affiliated Hospital of Zhejiang Chinese Medical University, Hangzhou, Zhejiang, China.
School of Life Sciences, Beijing University of Chinese Medicine, Beijing, China.
Front Immunol. 2024 Mar 15;15:1365206. doi: 10.3389/fimmu.2024.1365206. eCollection 2024.
Acute Respiratory Distress Syndrome (ARDS) is a common condition in the intensive care unit (ICU) with a high mortality rate, yet the diagnosis rate remains low. Recent studies have increasingly highlighted the role of aging in the occurrence and progression of ARDS. This study is committed to investigating the pathogenic mechanisms of cellular and genetic changes in elderly ARDS patients, providing theoretical support for the precise treatment of ARDS.
Gene expression profiles for control and ARDS samples were obtained from the Gene Expression Omnibus (GEO) database, while aging-related genes (ARGs) were sourced from the Human Aging Genomic Resources (HAGR) database. Differentially expressed genes (DEGs) were subjected to functional enrichment analysis to understand their roles in ARDS and aging. The Weighted Gene Co-expression Network Analysis (WGCNA) and machine learning pinpointed key modules and marker genes, with ROC curves illustrating their significance. The expression of four ARDS-ARDEGs was validated in lung samples from aged mice with ARDS using qRT-PCR. Gene set enrichment analysis (GSEA) investigated the signaling pathways and immune cell infiltration associated with TYMS expression. Single-nucleus RNA sequencing (snRNA-Seq) explored gene-level differences among cells to investigate intercellular communication during ARDS onset and progression.
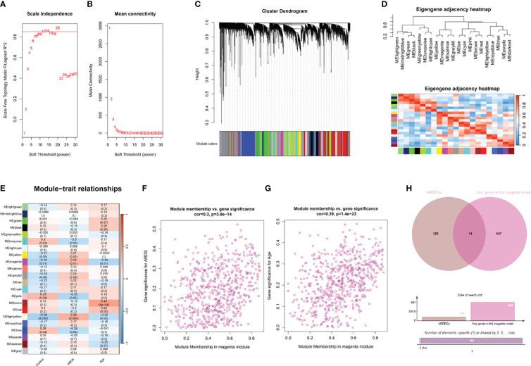
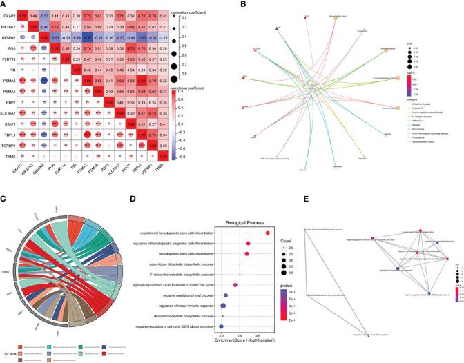
ARDEGs are involved in cellular responses to DNA damage stimuli, inflammatory reactions, and cellular senescence pathways. The MEmagenta module exhibited a significant correlation with elderly ARDS patients. The LASSO, RRF, and XGBoost algorithms were employed to screen for signature genes, including CKAP2, P2RY14, RBP2, and TYMS. Further validation emphasized the potential role of TYMS in the onset and progression of ARDS. Immune cell infiltration indicated differential proportion and correlations with TYMS expression. SnRNA-Seq and cell-cell communication analysis revealed that TYMS is highly expressed in endothelial cells, and the SEMA3 signaling pathway primarily mediates cell communication between endothelial cells and other cells.
Endothelial cell damage associated with aging could contribute to ARDS progression by triggering inflammation. TYMS emerges as a promising diagnostic biomarker and potential therapeutic target for ARDS.
急性呼吸窘迫综合征(ARDS)是重症监护病房(ICU)中的常见病症,死亡率高,但诊断率仍然较低。最近的研究越来越强调衰老在 ARDS 的发生和发展中的作用。本研究致力于探讨老年 ARDS 患者细胞和遗传变化的发病机制,为 ARDS 的精准治疗提供理论支持。
从基因表达综合数据库(GEO)中获取对照和 ARDS 样本的基因表达谱,从人类衰老基因组资源(HAGR)数据库中获取与衰老相关的基因(ARGs)。对差异表达基因(DEGs)进行功能富集分析,以了解它们在 ARDS 和衰老中的作用。加权基因共表达网络分析(WGCNA)和机器学习确定了关键模块和标记基因,ROC 曲线说明了它们的重要性。使用 qRT-PCR 在 ARDS 老年小鼠的肺样本中验证了四个 ARDS-ARDEGs 的表达。基因集富集分析(GSEA)研究了与 TYMS 表达相关的信号通路和免疫细胞浸润。单细胞 RNA 测序(snRNA-Seq)探索了细胞间基因水平的差异,以研究 ARDS 发病和进展过程中的细胞间通讯。
ARDEGs 参与细胞对 DNA 损伤刺激、炎症反应和细胞衰老途径的反应。MEmagenta 模块与老年 ARDS 患者具有显著相关性。LASSO、RRF 和 XGBoost 算法用于筛选特征基因,包括 CKAP2、P2RY14、RBP2 和 TYMS。进一步验证强调了 TYMS 在 ARDS 发病和进展中的潜在作用。免疫细胞浸润表明 TYMS 表达的比例和相关性存在差异。snRNA-Seq 和细胞间通讯分析表明,TYMS 在血管内皮细胞中高表达,SEMA3 信号通路主要介导内皮细胞与其他细胞之间的细胞通讯。
与衰老相关的内皮细胞损伤可能通过引发炎症导致 ARDS 进展。TYMS 作为 ARDS 的有前途的诊断生物标志物和潜在治疗靶点出现。