Suppr超能文献

解析出生体重的决定因素:整合机器学习、空间分析和地区层面绘图

Unraveling birth weight determinants: Integrating machine learning, spatial analysis, and district-level mapping.

作者信息

Mansur Mohaimen, Alam Md Muhitul, Rayhan Md Israt

机构信息

Institute of Statistical Research and Training, University of Dhaka, Bangladesh.

出版信息

Heliyon. 2024 Mar 6;10(5):e27341. doi: 10.1016/j.heliyon.2024.e27341. eCollection 2024 Mar 15.

Abstract

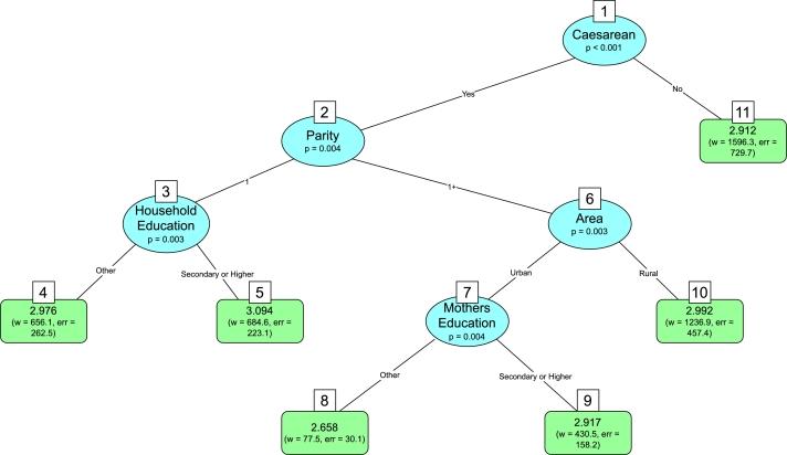
Despite a decrease in the prevalence of low birth weight (LBW) over time, its ongoing significance as a public health concern in Bangladesh remains evident. Low birth weight is believed to be a contributing factor to infant mortality, prolonged health complications, and vulnerability to non-communicable diseases. This study utilizes nationally representative data from the Multiple Indicator Cluster Surveys (MICS) conducted in 2012-2013 and 2019 to explore factors associated with birth weight. Modeling birth weight data considers interactions among factors, clustering in data, and spatial correlation. District-level maps are generated to identify high-risk areas for LBW. The average birth weight has shown a modest increase, rising from 2.93 kg in 2012-2013 to 2.96 kg in 2019. The study employs a regression tree, a popular machine learning algorithm, to discern essential interactions among potential determinants of birth weight. Findings from various models, including fixed effect, mixed effect, and spatial dependence models, highlight the significance of factors such as maternal age, household head's education, antenatal care, and few data-driven interactions influencing birth weight. District-specific maps reveal lower average birth weights in the southwestern region and selected northern districts, persisting across the two survey periods. Accounting for hierarchical structure and spatial autocorrelation improves model performance, particularly when fitting the most recent round of survey data. The study aims to inform policy formulation and targeted interventions at the district level by utilizing a machine learning technique and regression models to identify vulnerable groups of children requiring heightened attention.

摘要

尽管低出生体重(LBW)的患病率随时间有所下降,但在孟加拉国,它作为一个公共卫生问题的持续重要性仍然很明显。低出生体重被认为是婴儿死亡率、长期健康并发症以及易患非传染性疾病的一个促成因素。本研究利用2012 - 2013年和2019年进行的多指标类集调查(MICS)的全国代表性数据,探讨与出生体重相关的因素。对出生体重数据进行建模时考虑了因素之间的相互作用、数据中的聚类以及空间相关性。生成地区级地图以确定低出生体重的高风险地区。平均出生体重有适度增加,从2012 - 2013年的2.93千克上升到2019年的2.96千克。该研究采用回归树(一种流行的机器学习算法)来识别出生体重潜在决定因素之间的重要相互作用。包括固定效应、混合效应和空间依赖性模型在内的各种模型的结果突出了诸如母亲年龄、户主教育程度、产前护理以及一些影响出生体重的数据驱动相互作用等因素的重要性。特定地区的地图显示,在两个调查期间,西南部地区和选定的北部地区的平均出生体重较低。考虑分层结构和空间自相关性可提高模型性能,尤其是在拟合最新一轮调查数据时。该研究旨在通过利用机器学习技术和回归模型来识别需要更多关注的脆弱儿童群体,为地区层面的政策制定和有针对性的干预提供信息。

https://cdn.ncbi.nlm.nih.gov/pmc/blobs/bec1/10982972/9d8511587a1d/gr001.jpg

文献AI研究员

20分钟写一篇综述,助力文献阅读效率提升50倍。

立即体验

用中文搜PubMed

大模型驱动的PubMed中文搜索引擎

马上搜索

文档翻译

学术文献翻译模型,支持多种主流文档格式。

立即体验