Eye Institute and Department of Ophthalmology, Eye & ENT Hospital, Fudan University, Key Laboratory of Myopia, Chinese Academy of Medical Sciences, Shanghai, 200000, China.
Shanghai Key Laboratory of Visual Impairment and Restoration, Shanghai, 200000, China.
Adv Sci (Weinh). 2024 Jul;11(25):e2401710. doi: 10.1002/advs.202401710. Epub 2024 Apr 6.
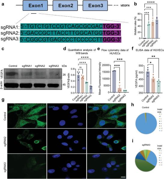
Corneal neovascularization (CNV) is a common clinical finding seen in a range of eye diseases. Current therapeutic approaches to treat corneal angiogenesis, in which vascular endothelial growth factor (VEGF) A plays a central role, can cause a variety of adverse side effects. The technology of Clustered Regularly Interspaced Short Palindromic Repeats (CRISPR)/Cas9 can edit VEGFA gene to suppress its expression. CRISPR offers a novel opportunity to treat CNV. This study shows that depletion of VEGFA with a novel CRISPR/Cas9 system inhibits proliferation, migration, and tube formation of human umbilical vein endothelial cells (HUVECs) in vitro. Importantly, subconjunctival injection of this dual AAV-SpCas9/sgRNA-VEGFA system is demonstrated which blocks suture-induced expression of VEGFA, CD31, and α-smooth muscle actin as well as corneal neovascularization in mice. This study has established a strong foundation for the treatment of corneal neovascularization via a gene editing approach for the first time.
角膜新生血管(CNV)是多种眼病中常见的临床发现。目前治疗角膜血管生成的方法,其中血管内皮生长因子(VEGF)A 起核心作用,可能会引起各种不良反应。Clustered Regularly Interspaced Short Palindromic Repeats(CRISPR)/Cas9 技术可编辑 VEGFA 基因以抑制其表达。CRISPR 为治疗 CNV 提供了新的机会。本研究表明,新型 CRISPR/Cas9 系统耗竭 VEGFA 可抑制人脐静脉内皮细胞(HUVEC)的增殖、迁移和管形成。重要的是,本研究证明了这种双 AAV-SpCas9/sgRNA-VEGFA 系统的结膜下注射可阻断缝线诱导的 VEGFA、CD31 和 α-平滑肌肌动蛋白的表达以及小鼠的角膜新生血管。本研究首次通过基因编辑方法为治疗角膜新生血管奠定了坚实的基础。