Suppr超能文献

与葡萄对霜霉病和白粉病抗性相关的新基因座。

Novel loci associated with resistance to downy and powdery mildew in grapevine.

作者信息

Ricciardi Valentina, Crespan Manna, Maddalena Giuliana, Migliaro Daniele, Brancadoro Lucio, Maghradze David, Failla Osvaldo, Toffolatti Silvia Laura, De Lorenzis Gabriella

机构信息

Dipartimento di Scienze Agrarie ed Ambientali, Università degli Studi di Milano, Milano, Italy.

Centro di Ricerca per la Viticoltura e l'Enologia, Consiglio per la ricerca in agricoltura e l'analisi dell'economia agraria (CREA), Conegliano, Italy.

出版信息

Front Plant Sci. 2024 Mar 22;15:1386225. doi: 10.3389/fpls.2024.1386225. eCollection 2024.

Abstract

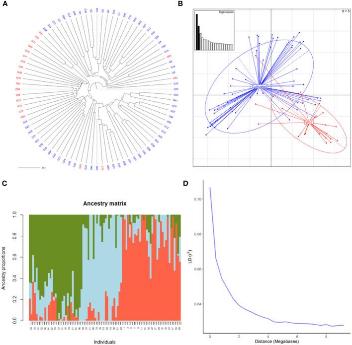
Among the main challenges in current viticulture, there is the increasing demand for sustainability in the protection from fungal diseases, such as downy mildew (DM) and powdery mildew (PM). Breeding disease-resistant grapevine varieties is a key strategy for better managing fungicide inputs. This study explores the diversity of grapevine germplasm (cultivated and wild) from Caucasus and neighboring areas to identify genotypes resistant to DM and PM, based on 13 Simple Sequence Repeat (SSR) loci and phenotypical (artificial pathogen inoculation) analysis, and to identify loci associated with DM and PM resistance, Genome-Wide Association Analysis (GWAS) on Single Nucleotide Polymorphism (SNP) profiles. SSR analysis revealed resistant alleles for 16 out of 88 genotypes. Phenotypic data identified seven DM and 31 PM resistant genotypes. GWAS identified two new loci associated with DM resistance, located on chromosome 15 and 16 (designated as and ), and two with PM resistance, located on chromosome 6 and 17 (designated as and ). The four novel loci identified genomic regions rich in genes related to biotic stress response, such as genes involved in pathogen recognition, signal transduction and resistance response. This study highlights potential candidate genes associated with resistance to DM and PM, providing valuable insights for breeding programs for resistant varieties. To optimize their utilization, further functional characterization studies are recommended.

摘要

在当前葡萄栽培的主要挑战中,对真菌病害(如霜霉病(DM)和白粉病(PM))防治的可持续性需求日益增加。培育抗病葡萄品种是更好地管理杀菌剂投入的关键策略。本研究基于13个简单序列重复(SSR)位点和表型(人工接种病原体)分析,探索了来自高加索及周边地区的葡萄种质(栽培种和野生种)的多样性,以鉴定对霜霉病和白粉病具有抗性的基因型,并通过对单核苷酸多态性(SNP)图谱进行全基因组关联分析(GWAS)来鉴定与霜霉病和白粉病抗性相关的位点。SSR分析揭示了88个基因型中的16个具有抗性等位基因。表型数据鉴定出7个抗霜霉病和31个抗白粉病的基因型。GWAS鉴定出两个与霜霉病抗性相关的新位点,位于第15和16号染色体上(分别命名为 和 ),以及两个与白粉病抗性相关的新位点,位于第6和17号染色体上(分别命名为 和 )。这四个新位点鉴定出了富含与生物胁迫反应相关基因的基因组区域,例如参与病原体识别、信号转导和抗性反应的基因。本研究突出了与霜霉病和白粉病抗性相关的潜在候选基因,为抗病品种的育种计划提供了有价值的见解。为了优化它们的利用,建议进一步开展功能表征研究。

https://cdn.ncbi.nlm.nih.gov/pmc/blobs/63ed/10998452/a317cef47d01/fpls-15-1386225-g001.jpg

文献AI研究员

20分钟写一篇综述,助力文献阅读效率提升50倍。

立即体验

用中文搜PubMed

大模型驱动的PubMed中文搜索引擎

马上搜索

文档翻译

学术文献翻译模型,支持多种主流文档格式。

立即体验