Dong Liang, Hu Cong, Ma Zehua, Huang Yiyao, Shelley Greg, Kuczler Morgan D, Kim Chi-Ju, Witwer Kenneth W, Keller Evan T, Amend Sarah R, Xue Wei, Pienta Kenneth J
Ren Ji Hospital, Shanghai Jiao Tong University School of Medicine.
Nanfang Hospital Southern Medical University.
Res Sq. 2024 Mar 29:rs.3.rs-4164213. doi: 10.21203/rs.3.rs-4164213/v1.
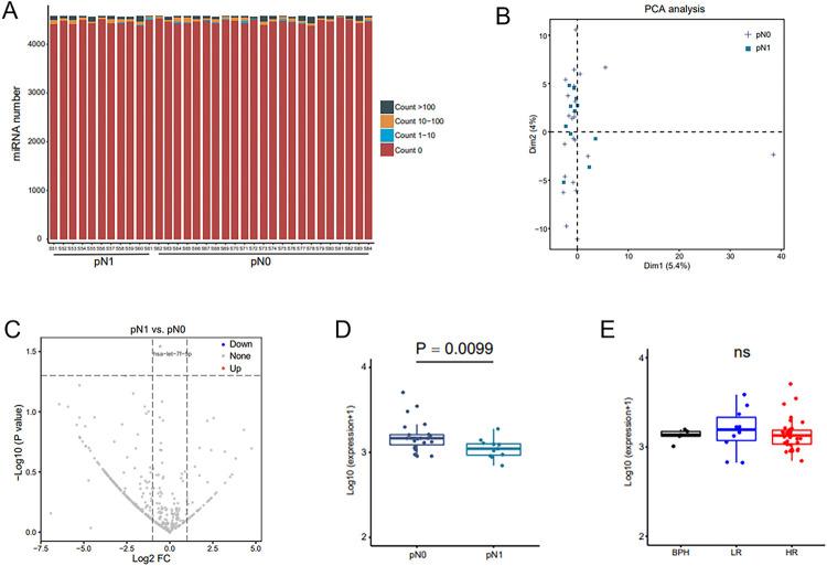
To investigate extracellular vesicles (EVs) biomarkers for predicting lymph node invasion (LNI) in patients with high-risk prostate cancer (HRPCa), plasma and/or urine samples were prospectively collected from 45 patients with prostate cancer (PCa) and five with benign prostatic hyperplasia (BPH). Small RNA sequencing was performed to identify miRNAs in the EVs. All patients with PCa underwent radical prostatectomy and extended pelvic lymph node dissection. Differentially-expressed miRNAs were identified in patients with and without pathologically-verified LNI. The candidate miRNAs were validated in low-risk prostate cancer (LRPCa) and BPH. Four miRNA species (e.g. miR-126-3p) and three miRNA species (e.g. miR-27a-3p) were more abundant in urinary and plasma EVs, respectively, of patients with PCa. None of these miRNA species were shared between urinary and plasma EVs. miR-126-3p was significantly more abundant in patients with HR PCa with LNI than in those without (P = 0.018). miR-126-3p was significantly more abundant in the urinary EVs of patients with HRPCa than in those with LRPCa (P = 0.017) and BPH (P = 0.011). In conclusion, urinary EVs-derived miR-126-3p may serve as a good biomarker for predicting LNI in patients with HRPCa.
为了研究细胞外囊泡(EVs)生物标志物对预测高危前列腺癌(HRPCa)患者淋巴结转移(LNI)的作用,前瞻性收集了45例前列腺癌(PCa)患者和5例良性前列腺增生(BPH)患者的血浆和/或尿液样本。进行小RNA测序以鉴定EVs中的微小RNA(miRNAs)。所有PCa患者均接受了根治性前列腺切除术和扩大盆腔淋巴结清扫术。在有或没有病理证实LNI的患者中鉴定出差异表达的miRNAs。候选miRNAs在低危前列腺癌(LRPCa)和BPH中得到验证。在PCa患者的尿液和血浆EVs中,分别有四种miRNA(如miR-126-3p)和三种miRNA(如miR-27a-3p)更为丰富。这些miRNA在尿液和血浆EVs中没有共同的。miR-126-3p在有LNI的HR PCa患者中比没有LNI的患者明显更丰富(P = 0.018)。miR-126-3p在HRPCa患者的尿液EVs中比LRPCa患者(P = 0.017)和BPH患者(P = 0.011)明显更丰富。总之,尿液EVs衍生的miR-126-3p可能作为预测HRPCa患者LNI的良好生物标志物。