Suppr超能文献

网络药理学与实验验证相结合表明,便塞通合剂可通过激活PI3K-Akt信号通路减少Cajal细胞凋亡,从而缓解STC大鼠的便秘。

Integration of network pharmacology and experimental verifications reveals the Bian-Se-Tong mixture can alleviate constipation in STC rats by reducing apoptosis of Cajal cells via activating PI3K-Akt signaling pathway.

作者信息

Wu Rong, Zhang Zhibin, Xu Qingxia, Liu Fang, Zhan Yu, Wang Qiuxiao, Du Lijuan, Tang Xuegui

机构信息

Hospital of Chengdu University of Traditional Chinese Medicine, Chengdu 611130, China.

North Sichuan Medical College, Nanchong 637000, China.

出版信息

Heliyon. 2024 Mar 13;10(7):e28022. doi: 10.1016/j.heliyon.2024.e28022. eCollection 2024 Apr 15.

Abstract

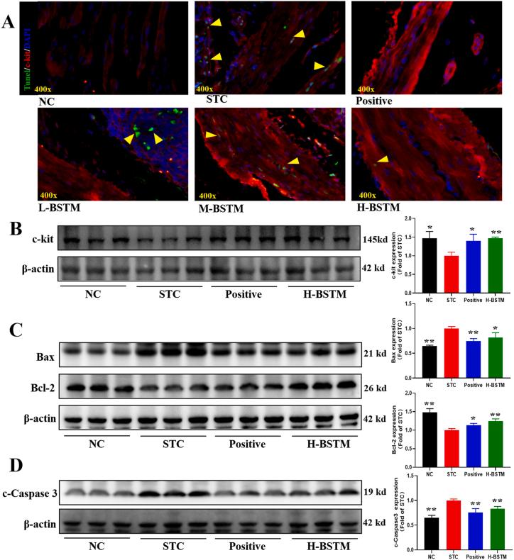
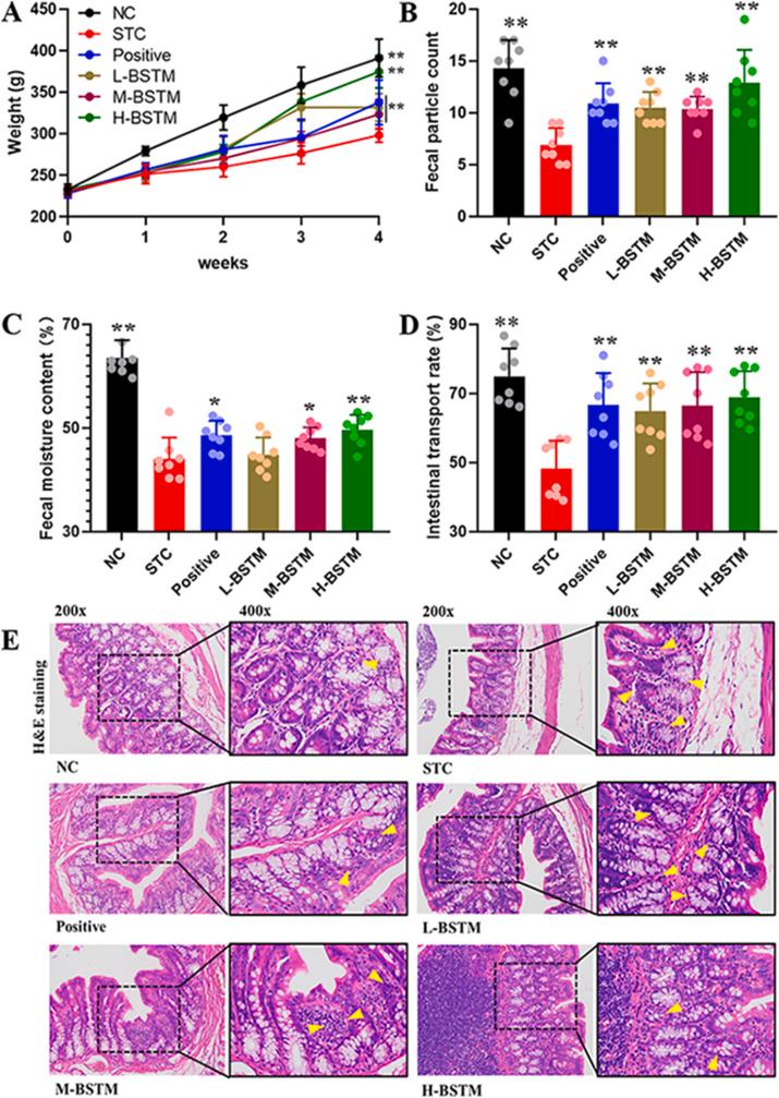
Bian-Se-Tong mixture (BSTM) is an optimized formulation based on the classical prescription "Zhizhu pill", which is widely used in the clinical treatment of slow-transit constipation (STC). The potential molecular mechanism of BSTM therapy for STC was investigated by network pharmacology prediction combined with animal experiments. The active components of BSTM were screened via the TCMSP platform. The GeneCards, OMIM and DrugBank databases were used to search for STC targets. With the help of the Biogenet tool, a protein interaction network between drugs and disease targets was constructed, and the intersection network of the two was extracted to obtain the key targets of BSTM in the treatment of STC. GO and KEGG enrichment analyses of key targets were carried out with Metascape. Loperamide hydrochloride was used to establish an STC rat model, and the key targets and related pathways were preliminarily verified. The important signaling pathways included the PI3K-Akt, MAPK, IL-17, cAMP, and cell cycle signaling pathways. The experimental results showed that BSTM treatment increased the body weight of STC rats and increased the fecal particle number, fecal water content and intestinal carbon ink promotion rate within 24 h. Further pathological changes in the colon of the rats were also observed. In-depth mechanistic studies have shown that BSTM can significantly reduce the apoptosis of intestinal Cajal cells, downregulate the expression of Bax and c-Caspase 3, upregulate the expression of Bcl-2 and c-kit, and promote the phosphorylation of AKT. The results showed that BSTM can significantly relieve constipation in STC rats via a mechanism related to activating the PI3K-Akt signaling pathway and improving Cajal cell apoptosis.

摘要

便塞通合剂(BSTM)是基于经典方剂“枳术丸”优化而成的制剂,广泛应用于慢传输型便秘(STC)的临床治疗。通过网络药理学预测结合动物实验,研究了BSTM治疗STC的潜在分子机制。通过中药系统药理学数据库与分析平台(TCMSP)筛选BSTM的活性成分。利用基因卡片(GeneCards)、在线人类孟德尔遗传数据库(OMIM)和药物银行(DrugBank)数据库搜索STC靶点。借助生物信息学工具Biogenet构建药物与疾病靶点之间的蛋白质相互作用网络,并提取两者的交集网络以获得BSTM治疗STC的关键靶点。使用Metascape对关键靶点进行基因本体(GO)和京都基因与基因组百科全书(KEGG)富集分析。用盐酸洛哌丁胺建立STC大鼠模型,并对关键靶点和相关通路进行初步验证。重要的信号通路包括PI3K-Akt、丝裂原活化蛋白激酶(MAPK)、白细胞介素-17(IL-17)、环磷酸腺苷(cAMP)和细胞周期信号通路。实验结果表明,BSTM治疗可增加STC大鼠体重,并在24小时内增加粪便颗粒数、粪便含水量和肠道炭墨推进率。还观察到大鼠结肠的进一步病理变化。深入的机制研究表明,BSTM可显著降低肠道Cajal细胞凋亡,下调Bax和c-半胱天冬酶3(c-Caspase 3)的表达,上调Bcl-2和c-kit的表达,并促进AKT磷酸化。结果表明,BSTM可通过激活PI3K-Akt信号通路和改善Cajal细胞凋亡的机制显著缓解STC大鼠的便秘症状。

https://cdn.ncbi.nlm.nih.gov/pmc/blobs/9528/10998068/94ada51143d8/ga1.jpg

文献AI研究员

20分钟写一篇综述,助力文献阅读效率提升50倍。

立即体验

用中文搜PubMed

大模型驱动的PubMed中文搜索引擎

马上搜索

文档翻译

学术文献翻译模型,支持多种主流文档格式。

立即体验