Suppr超能文献

用核输出抑制剂靶向 TRIP13 可增强 favorable histology Wilms tumor(良好组织学肾母细胞瘤)对阿霉素的敏感性。

Targeting TRIP13 in favorable histology Wilms tumor with nuclear export inhibitors synergizes with doxorubicin.

机构信息

Department of Pediatrics, Emory University School of Medicine, Atlanta, GA, USA.

Aflac Cancer and Blood Disorders Center, Children's Healthcare of Atlanta, Atlanta, GA, USA.

出版信息

Commun Biol. 2024 Apr 8;7(1):426. doi: 10.1038/s42003-024-06140-6.

Abstract

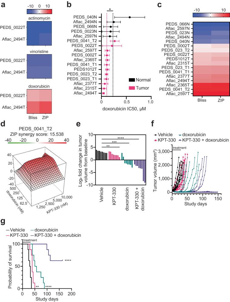
Wilms tumor (WT) is the most common renal malignancy of childhood. Despite improvements in the overall survival, relapse occurs in ~15% of patients with favorable histology WT (FHWT). Half of these patients will succumb to their disease. Identifying novel targeted therapies remains challenging in part due to the lack of faithful preclinical in vitro models. Here we establish twelve patient-derived WT cell lines and demonstrate that these models faithfully recapitulate WT biology using genomic and transcriptomic techniques. We then perform loss-of-function screens to identify the nuclear export gene, XPO1, as a vulnerability. We find that the FDA approved XPO1 inhibitor, KPT-330, suppresses TRIP13 expression, which is required for survival. We further identify synergy between KPT-330 and doxorubicin, a chemotherapy used in high-risk FHWT. Taken together, we identify XPO1 inhibition with KPT-330 as a potential therapeutic option to treat FHWTs and in combination with doxorubicin, leads to durable remissions in vivo.

摘要

威尔姆斯瘤(WT)是儿童期最常见的肾脏恶性肿瘤。尽管总体生存率有所提高,但约 15%的具有良好组织学 WT(FHWT)的患者会复发。这些患者中有一半将死于该病。由于缺乏忠实的临床前体外模型,因此确定新的靶向治疗方法仍然具有挑战性。在这里,我们建立了十二种患者来源的 WT 细胞系,并使用基因组和转录组技术证明这些模型忠实地再现了 WT 生物学。然后,我们进行功能丧失筛选,以确定核输出基因 XPO1 为易损性。我们发现,FDA 批准的 XPO1 抑制剂 KPT-330 抑制了 TRIP13 的表达,而 TRIP13 的表达是生存所必需的。我们进一步确定了 KPT-330 与阿霉素之间的协同作用,阿霉素是一种用于 FHWT 的化疗药物。总之,我们确定 XPO1 抑制作用与 KPT-330 作为治疗 FHWT 的潜在治疗选择,并与阿霉素联合使用,可在体内导致持久缓解。

https://cdn.ncbi.nlm.nih.gov/pmc/blobs/ea2f/11001930/89a3a921eb58/42003_2024_6140_Fig1_HTML.jpg

文献AI研究员

20分钟写一篇综述,助力文献阅读效率提升50倍。

立即体验

用中文搜PubMed

大模型驱动的PubMed中文搜索引擎

马上搜索

文档翻译

学术文献翻译模型,支持多种主流文档格式。

立即体验