Laboratorio de Inmunología Celular y Viral, Unidad de Farmacología, Sección de Medicina, Facultad de Ciencias de la Salud, Universidad de La Laguna, 38200 La Laguna, Spain.
Department of Análisis Matemático, Facultad de Ciencias, Universidad de La Laguna, 38296 La Laguna, Spain.
Cells. 2024 Mar 29;13(7):598. doi: 10.3390/cells13070598.
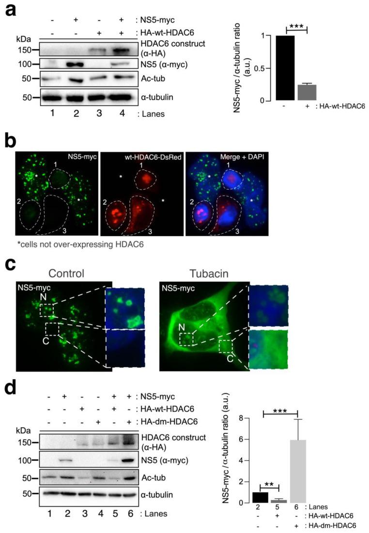
Zika virus (ZIKV) infection and pathogenesis are linked to the disruption of neurogenesis, congenital Zika syndrome and microcephaly by affecting neural progenitor cells. Nonstructural protein 5 (NS5) is the largest product encoded by ZIKV-RNA and is important for replication and immune evasion. Here, we studied the potential effects of NS5 on microtubules (MTs) and autophagy flux, together with the interplay of NS5 with histone deacetylase 6 (HDAC6). Fluorescence microscopy, biochemical cell-fractionation combined with the use of HDAC6 mutants, chemical inhibitors and RNA interference indicated that NS5 accumulates in nuclear structures and strongly promotes the acetylation of MTs that aberrantly reorganize in nested structures. Similarly, NS5 accumulates the p62 protein, an autophagic-flux marker. Therefore, NS5 alters events that are under the control of the autophagic tubulin-deacetylase HDAC6. HDAC6 appears to degrade NS5 by autophagy in a deacetylase- and BUZ domain-dependent manner and to control the cytoplasmic expression of NS5. Moreover, NS5 inhibits RNA-mediated RIG-I interferon (IFN) production, resulting in greater activity when autophagy is inhibited (i.e., effect correlated with NS5 stability). Therefore, it is conceivable that NS5 contributes to cell toxicity and pathogenesis, evading the IFN-immune response by overcoming HDAC6 functions. HDAC6 has emerged as an anti-ZIKV factor by targeting NS5.
寨卡病毒(ZIKV)感染和发病机制与神经发生、先天性寨卡综合征和小头畸形有关,其通过影响神经祖细胞而产生作用。非结构蛋白 5(NS5)是 ZIKV-RNA 编码的最大产物,对复制和免疫逃避很重要。在这里,我们研究了 NS5 对微管(MTs)和自噬流的潜在影响,以及 NS5 与组蛋白去乙酰化酶 6(HDAC6)的相互作用。荧光显微镜、生化细胞分离结合使用 HDAC6 突变体、化学抑制剂和 RNA 干扰表明,NS5 在核结构中积累,并强烈促进 MT 的乙酰化,使 MT 异常重组成嵌套结构。同样,NS5 也会积累自噬通量标志物 p62 蛋白。因此,NS5 改变了受自噬微管去乙酰化酶 HDAC6 控制的事件。HDAC6 似乎通过自噬以依赖去乙酰化酶和 BUZ 结构域的方式降解 NS5,并控制 NS5 的细胞质表达。此外,NS5 抑制 RNA 介导的 RIG-I 干扰素(IFN)产生,当自噬被抑制时,其活性更大(即与 NS5 稳定性相关的效应)。因此,可以想象,NS5 通过逃避 HDAC6 功能来促进细胞毒性和发病机制,从而逃避 IFN 免疫反应。HDAC6 通过靶向 NS5 成为抗 ZIKV 因子。