Suppr超能文献

PLD2 缺失通过 NLRP3/caspase 1/GSDMD 通路抑制心肌细胞焦亡来改善脓毒症诱导的心肌病。

PLD2 deletion ameliorates sepsis-induced cardiomyopathy by suppressing cardiomyocyte pyroptosis via the NLRP3/caspase 1/GSDMD pathway.

机构信息

School of Basic Medical Sciences, Qingdao University, No. 308 Ningxia Road, Qingdao, 266071, Shandong, China.

Department of Cardiology, Yantai Yuhuangding Hospital, Qingdao University, No. 20 Yudong Road, Yantai, 264000, Shandong, China.

出版信息

Inflamm Res. 2024 Jun;73(6):1033-1046. doi: 10.1007/s00011-024-01881-w. Epub 2024 Apr 17.

Abstract

OBJECTIVE

Sepsis-induced cardiomyopathy (SICM) is a life-threatening complication. Phospholipase D2 (PLD2) is crucial in mediating inflammatory reactions and is associated with the prognosis of patients with sepsis. Whether PLD2 is involved in the pathophysiology of SICM remains unknown. This study aimed to investigate the effect of PLD2 knockout on SICM and to explore potential mechanisms.

METHODS

The SICM model was established using cecal ligation and puncture in wild-type and PLD2-knockout mice and lipopolysaccharide (LPS)-induced H9C2 cardiomyocytes. Transfection with PLD2-shRNA lentivirus and a PLD2 overexpression plasmid were used to interfere with PLD2 expression in H9C2 cells. Cardiac pathological alterations, cardiac function, markers of myocardial injury, and inflammatory factors were used to evaluate the SICM model. The expression of pyroptosis-related proteins (NLRP3, cleaved caspase 1, and GSDMD-N) was assessed using western blotting, immunofluorescence, and immunohistochemistry.

RESULTS

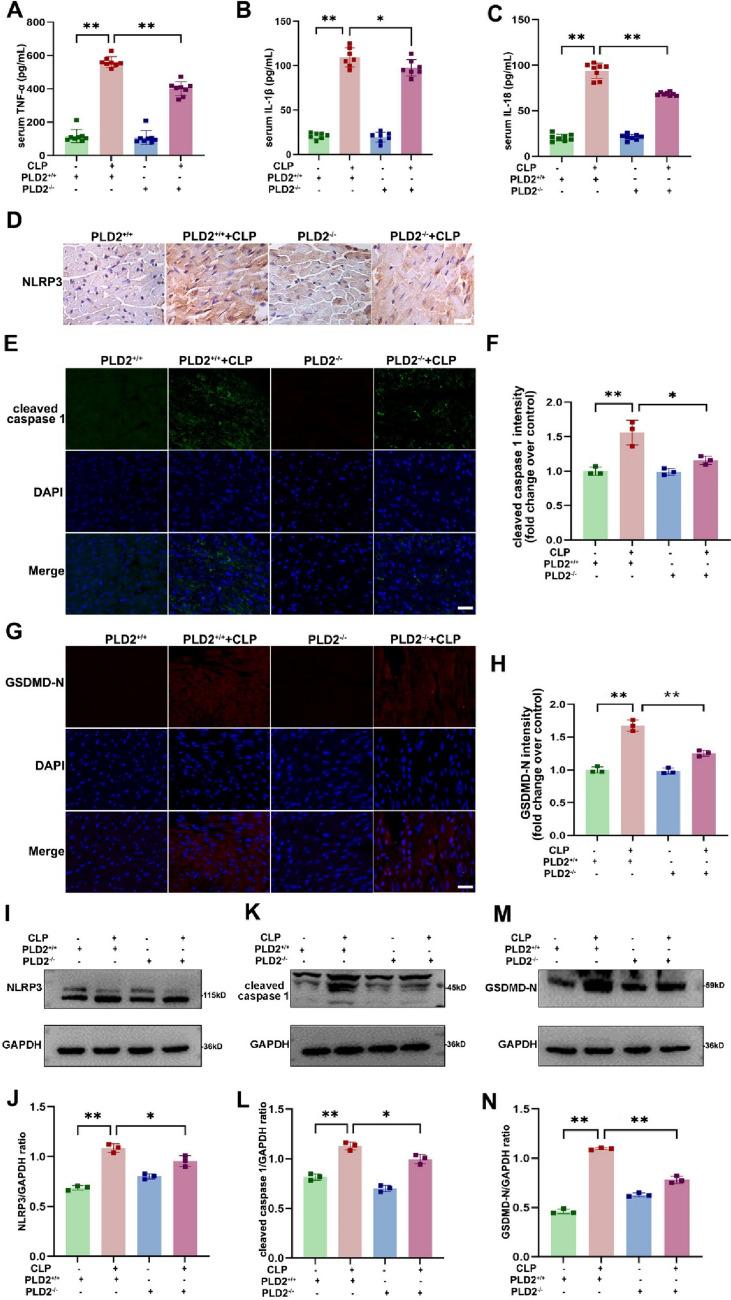
SICM mice had myocardial tissue damage, increased inflammatory response, and impaired heart function, accompanied by elevated PLD2 expression. PLD2 deletion improved cardiac histological changes, mitigated cTNI production, and enhanced the survival of the SICM mice. Compared with controls, PLD2-knockdown H9C2 exhibits a decrease in inflammatory markers and lactate dehydrogenase production, and scanning electron microscopy results suggest that pyroptosis may be involved. The overexpression of PLD2 increased the expression of NLRP3 in cardiomyocytes. In addition, PLD2 deletion decreased the expression of pyroptosis-related proteins in SICM mice and LPS-induced H9C2 cells.

CONCLUSION

PLD2 deletion is involved in SICM pathogenesis and is associated with the inhibition of the myocardial inflammatory response and pyroptosis through the NLRP3/caspase 1/GSDMD pathway.

摘要

目的

脓毒症性心肌病(SICM)是一种危及生命的并发症。磷酸二酯酶 D2(PLD2)在介导炎症反应中至关重要,并且与脓毒症患者的预后相关。PLD2 是否参与 SICM 的病理生理学尚不清楚。本研究旨在探讨 PLD2 敲除对 SICM 的影响,并探索潜在的机制。

方法

采用盲肠结扎穿孔术(CLP)联合脂多糖(LPS)建立野生型和 PLD2 敲除小鼠 SICM 模型以及 LPS 诱导的 H9C2 心肌细胞模型。采用 PLD2-shRNA 慢病毒和 PLD2 过表达质粒转染干预 H9C2 细胞 PLD2 的表达。通过心脏病理改变、心功能、心肌损伤标志物和炎症因子评估 SICM 模型;采用 Western blot、免疫荧光和免疫组化检测细胞焦亡相关蛋白(NLRP3、cleaved caspase 1 和 GSDMD-N)的表达。

结果

SICM 小鼠心肌组织损伤,炎症反应增强,心功能受损,同时伴有 PLD2 表达升高。PLD2 缺失改善心脏组织学改变,减轻 cTNI 产生,提高 SICM 小鼠的存活率。与对照组相比,PLD2 敲低的 H9C2 细胞炎症标志物和乳酸脱氢酶的产生减少,扫描电镜结果提示可能存在细胞焦亡。PLD2 的过表达增加了心肌细胞中 NLRP3 的表达。此外,PLD2 缺失降低了 SICM 小鼠和 LPS 诱导的 H9C2 细胞中细胞焦亡相关蛋白的表达。

结论

PLD2 缺失参与 SICM 的发病机制,并通过 NLRP3/caspase 1/GSDMD 通路抑制心肌炎症反应和细胞焦亡。

https://cdn.ncbi.nlm.nih.gov/pmc/blobs/aeb7/11106193/8c49783f204a/11_2024_1881_Fig1_HTML.jpg

文献检索

告别复杂PubMed语法,用中文像聊天一样搜索,搜遍4000万医学文献。AI智能推荐,让科研检索更轻松。

立即免费搜索

文件翻译

保留排版,准确专业,支持PDF/Word/PPT等文件格式,支持 12+语言互译。

免费翻译文档

深度研究

AI帮你快速写综述,25分钟生成高质量综述,智能提取关键信息,辅助科研写作。

立即免费体验