CAS Key Laboratory of Health Informatics, Shenzhen Institutes of Advanced Technology, Chinese Academy of Sciences, 1068 Xueyuan Avenue, Shenzhen 518055, China.
Department of Mechanical Engineering, Virginia Polytechnic Institute and State University, Blacksburg, VA 24061, USA.
Sci Adv. 2024 Apr 19;10(16):eadk1855. doi: 10.1126/sciadv.adk1855. Epub 2024 Apr 17.
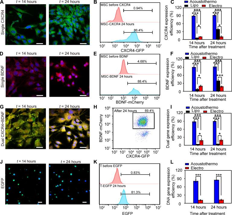
Transfected stem cells and T cells are promising in personalized cell therapy and immunotherapy against various diseases. However, existing transfection techniques face a fundamental trade-off between transfection efficiency and cell viability; achieving both simultaneously remains a substantial challenge. This study presents an acoustothermal transfection method that leverages acoustic and thermal effects on cells to enhance the permeability of both the cell membrane and nuclear envelope to achieve safe, efficient, and high-throughput transfection of primary T cells and stem cells. With this method, two types of plasmids were simultaneously delivered into the nuclei of mesenchymal stem cells (MSCs) with efficiencies of 89.6 ± 1.2%. CXCR4-transfected MSCs could efficiently target cerebral ischemia sites in vivo and reduce the infarct volume in mice. Our acoustothermal transfection method addresses a key bottleneck in balancing the transfection efficiency and cell viability, which can become a powerful tool in the future for cellular and gene therapies.
转染干细胞和 T 细胞在针对各种疾病的个性化细胞治疗和免疫治疗中具有广阔的前景。然而,现有的转染技术在转染效率和细胞活力之间存在着根本性的权衡,同时实现这两者仍然是一个巨大的挑战。本研究提出了一种声热转染方法,利用声和热效应对细胞的影响来增强细胞膜和核膜的通透性,从而实现对原代 T 细胞和干细胞的安全、高效和高通量转染。使用这种方法,两种类型的质粒同时被递送到间充质干细胞(MSCs)的细胞核中,效率达到 89.6±1.2%。CXCR4 转染的 MSCs 可以在体内有效地靶向脑缺血部位,并减少小鼠的梗死体积。我们的声热转染方法解决了在转染效率和细胞活力之间取得平衡的关键瓶颈问题,它有望成为未来细胞和基因治疗的有力工具。