Suppr超能文献

相似文献

1
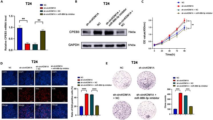
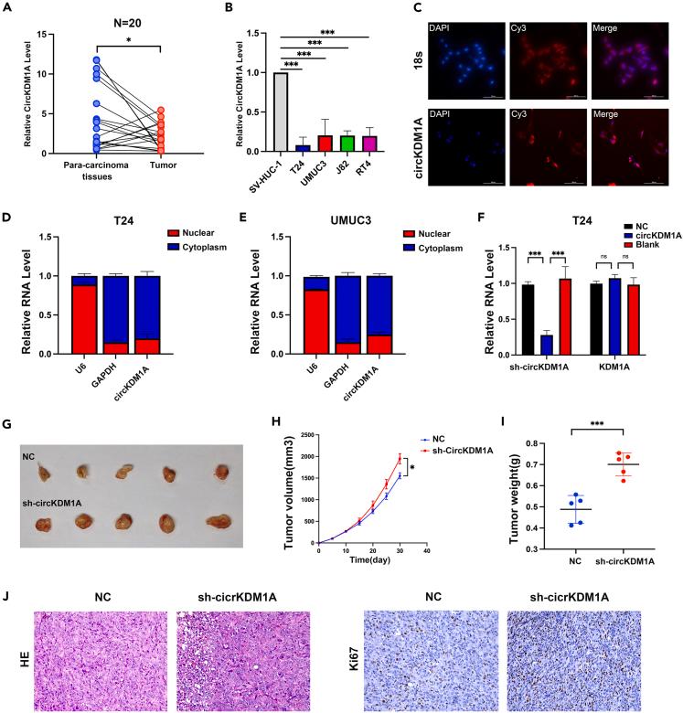
circKDM1A suppresses bladder cancer progression by sponging miR-889-3p/CPEB3 and stabilizing p53 mRNA.
iScience. 2024 Mar 29;27(4):109624. doi: 10.1016/j.isci.2024.109624. eCollection 2024 Apr 19.
2
3
CircITGA7 regulates malignant phenotypes in bladder cancer cells via targeting miR-330-3p/KLF10 axis.
Kaohsiung J Med Sci. 2024 Apr;40(4):324-334. doi: 10.1002/kjm2.12821. Epub 2024 Mar 25.
4
circRNA circFUT8 Upregulates Krüpple-like Factor 10 to Inhibit the Metastasis of Bladder Cancer via Sponging miR-570-3p.
Mol Ther Oncolytics. 2020 Jan 11;16:172-187. doi: 10.1016/j.omto.2019.12.014. eCollection 2020 Mar 27.
6
CircZNF609 promotes bladder cancer progression and inhibits cisplatin sensitivity via miR-1200/CDC25B pathway.
Cell Biol Toxicol. 2023 Oct;39(5):1-18. doi: 10.1007/s10565-022-09715-3. Epub 2022 May 14.
7
Circular RNA circFLNA inhibits the development of bladder carcinoma through microRNA miR-216a-3p/BTG2 axis.
Bioengineered. 2021 Dec;12(2):11376-11389. doi: 10.1080/21655979.2021.2008659.
10
Hsa_circRNA_0088036 acts as a ceRNA to promote bladder cancer progression by sponging miR-140-3p.
Cell Death Dis. 2022 Apr 8;13(4):322. doi: 10.1038/s41419-022-04732-w.

引用本文的文献

1
Bladder Cancer: Role of Circular RNAs in Oncogenesis, Tumor Suppression, and Therapeutic Target Identification.
Cancer Genomics Proteomics. 2025 Sep-Oct;22(5):654-682. doi: 10.21873/cgp.20528.
3
SOX7 inhibits the malignant progression of bladder cancer via the DNMT3B/CYGB axis.
Mol Biomed. 2024 Sep 4;5(1):36. doi: 10.1186/s43556-024-00198-8.
4
Bladder cancer: non-coding RNAs and exosomal non-coding RNAs.
Funct Integr Genomics. 2024 Aug 31;24(5):147. doi: 10.1007/s10142-024-01433-9.

本文引用的文献

1
Exploring the Therapeutic Significance of microRNAs and lncRNAs in Kidney Diseases.
Genes (Basel). 2024 Jan 19;15(1):123. doi: 10.3390/genes15010123.
2
Interplay of oxidative stress, cellular communication and signaling pathways in cancer.
Cell Commun Signal. 2024 Jan 2;22(1):7. doi: 10.1186/s12964-023-01398-5.
3
Regulatory mechanisms of circular RNAs during human mesenchymal stem cell osteogenic differentiation.
Theranostics. 2024 Jan 1;14(1):143-158. doi: 10.7150/thno.89066. eCollection 2024.
4
Pharmacological reactivation of p53 in the era of precision anticancer medicine.
Nat Rev Clin Oncol. 2024 Feb;21(2):106-120. doi: 10.1038/s41571-023-00842-2. Epub 2023 Dec 15.
6
Competition between p53 and YY1 determines PHGDH expression and malignancy in bladder cancer.
Cell Oncol (Dordr). 2023 Oct;46(5):1457-1472. doi: 10.1007/s13402-023-00823-8. Epub 2023 Jun 16.
7
Antitumor T-cell function requires CPEB4-mediated adaptation to chronic endoplasmic reticulum stress.
EMBO J. 2023 May 2;42(9):e111494. doi: 10.15252/embj.2022111494. Epub 2023 Mar 15.
9
Tetrahedron supported CRISPR/Cas13a cleavage for electrochemical detection of circular RNA in bladder cancer.
Biosens Bioelectron. 2023 Feb 15;222:114982. doi: 10.1016/j.bios.2022.114982. Epub 2022 Dec 1.
10
MirDIP 5.2: tissue context annotation and novel microRNA curation.
Nucleic Acids Res. 2023 Jan 6;51(D1):D217-D225. doi: 10.1093/nar/gkac1070.

文献AI研究员

20分钟写一篇综述,助力文献阅读效率提升50倍。

立即体验

用中文搜PubMed

大模型驱动的PubMed中文搜索引擎

马上搜索

文档翻译

学术文献翻译模型,支持多种主流文档格式。

立即体验