Department of Neurosurgery, The First Affiliated Hospital of Nanjing Medical University, Nanjing, 210029, Jiangsu, China.
Neurovascular Center, Changhai Hospital, Naval Medical University, Shanghai, China.
Redox Biol. 2024 Jun;72:103137. doi: 10.1016/j.redox.2024.103137. Epub 2024 Mar 28.
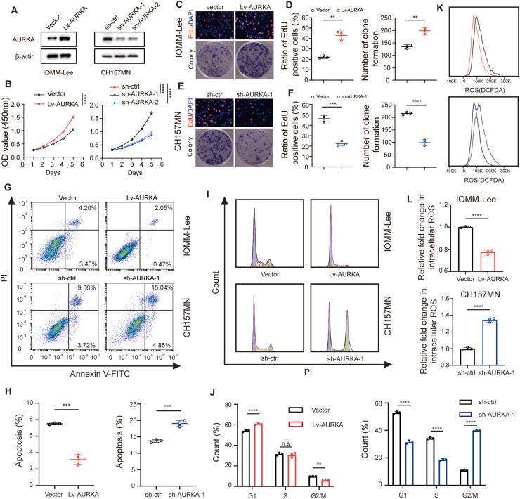
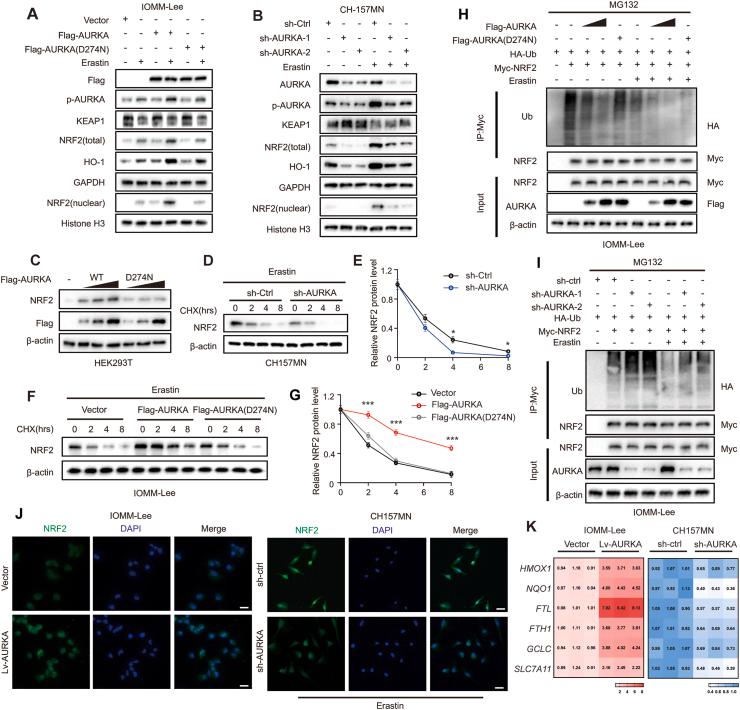
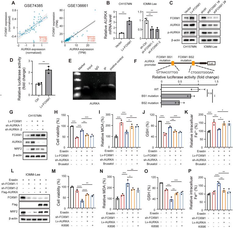
The oncogene Aurora kinase A (AURKA) has been implicated in various tumor, yet its role in meningioma remains unexplored. Recent studies have suggested a potential link between AURKA and ferroptosis, although the underlying mechanisms are unclear. This study presented evidence of AURKA upregulation in high grade meningioma and its ability to enhance malignant characteristics. We identified AURKA as a suppressor of erastin-induced ferroptosis in meningioma. Mechanistically, AURKA directly interacted with and phosphorylated kelch-like ECH-associated protein 1 (KEAP1), thereby activating nuclear factor erythroid 2 related factor 2 (NFE2L2/NRF2) and target genes transcription. Additionally, forkhead box protein M1 (FOXM1) facilitated the transcription of AURKA. Suppression of AURKA, in conjunction with erastin, yields significant enhancements in the prognosis of a murine model of meningioma. Our study elucidates an unidentified mechanism by which AURKA governs ferroptosis, and strongly suggests that the combination of AURKA inhibition and ferroptosis-inducing agents could potentially provide therapeutic benefits for meningioma treatment.
癌基因 Aurora 激酶 A(AURKA)已被牵涉到各种肿瘤中,但它在脑膜瘤中的作用仍未被探索。最近的研究表明 AURKA 与铁死亡之间存在潜在联系,尽管其潜在机制尚不清楚。本研究提出了高级别脑膜瘤中 AURKA 上调及其增强恶性特征的证据。我们确定 AURKA 是脑膜瘤中 erastin 诱导的铁死亡的抑制剂。在机制上,AURKA 直接与 kelch-like ECH-associated protein 1(KEAP1)相互作用并磷酸化,从而激活核因子红细胞 2 相关因子 2(NFE2L2/NRF2)和靶基因转录。此外,叉头框蛋白 M1(FOXM1)促进 AURKA 的转录。AURKA 的抑制与 erastin 联合使用,可显著改善脑膜瘤小鼠模型的预后。我们的研究阐明了 AURKA 调控铁死亡的一个未被识别的机制,并强烈表明 AURKA 抑制和铁死亡诱导剂的联合使用可能为脑膜瘤治疗提供治疗益处。