• 文献检索
  • 文档翻译
  • 深度研究
  • 学术资讯
  • Suppr Zotero 插件Zotero 插件
  • 邀请有礼
  • 套餐&价格
  • 历史记录
应用&插件
Suppr Zotero 插件Zotero 插件浏览器插件Mac 客户端Windows 客户端微信小程序
定价
高级版会员购买积分包购买API积分包
服务
文献检索文档翻译深度研究API 文档MCP 服务
关于我们
关于 Suppr公司介绍联系我们用户协议隐私条款
关注我们

Suppr 超能文献

核心技术专利:CN118964589B侵权必究
粤ICP备2023148730 号-1Suppr @ 2026

文献检索

告别复杂PubMed语法,用中文像聊天一样搜索,搜遍4000万医学文献。AI智能推荐,让科研检索更轻松。

立即免费搜索

文件翻译

保留排版,准确专业,支持PDF/Word/PPT等文件格式,支持 12+语言互译。

免费翻译文档

深度研究

AI帮你快速写综述,25分钟生成高质量综述,智能提取关键信息,辅助科研写作。

立即免费体验

填充烟叶的综合表征:不同产地的顶空固相微萃取-气相色谱-质谱联用、电子鼻和微生物群落分析

Integrated characterization of filler tobacco leaves: HS-SPME-GC-MS, E-nose, and microbiome analysis across different origins.

作者信息

Zhang Mingzhu, Guo Dongfeng, Wang Haiqing, Wu Guanglong, Ding Naihong, Shi Yaqi, Zhou Jinlong, Zhao Eryong, Li Xingjiang

机构信息

Key Laboratory for Agricultural Products Processing, School of Food and Biological Engineering, Hefei University of Technology, Danxia Road 485#, Hefei City, 230601, Anhui Province, China.

China Tobacco Anhui Industrial Co., Ltd., Huangshan Road 606#, Hefei City, 230088, Anhui Province, China.

出版信息

Bioresour Bioprocess. 2024 Jan 18;11(1):11. doi: 10.1186/s40643-024-00728-w.

DOI:10.1186/s40643-024-00728-w
PMID:38647645
原文链接:https://pmc.ncbi.nlm.nih.gov/articles/PMC10992047/
Abstract

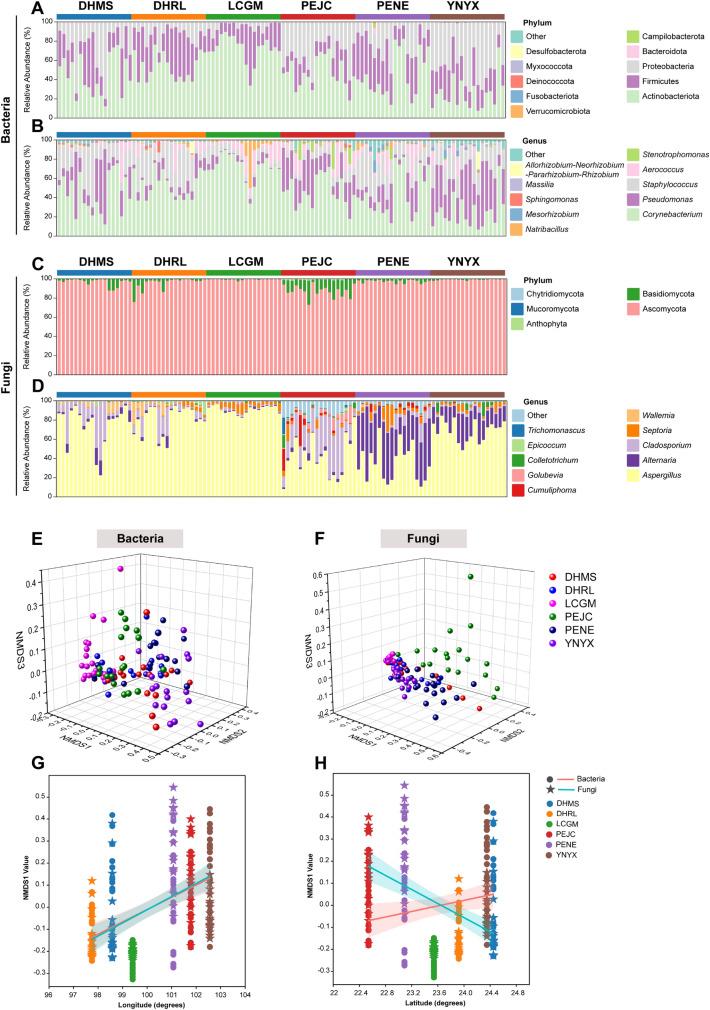
This study delves into the aroma characteristics and microbial composition of filler tobacco leaves (FTLs) sourced from six distinct cigar-growing regions within Yunnan, China, following standardized fermentation. An integrated approach using gas chromatography-mass spectrometry (GC-MS), electronic nose (E-nose), and microbiome analysis was employed for comprehensive profiling. Results derived from Linear Discriminant Analysis (LDA) using E-nose data confirmed the presence of notable variability in flavor substance profiles among the FTLs from six regions. Additionally, GC-MS was used to discern disparities in volatile organic compound (VOC) distribution across FTLs from these regions, identifying 92, 81, 79, 58, 69, and 92 VOCs within each respective sample set. Significantly, 24 VOCs emerged as pivotal determinants contributing to the heterogeneity of flavor profiles among FTLs from diverse origins, as indicated by Variable Importance for the Projection (VIP) analysis. Furthermore, distinctions in free amino acid content and chemical constituents were observed across FTLs. Of noteworthy significance, solanone, isophorone, durene, (-)-alpha-terpineol, and 2,3'-bipyridine exhibited the strongest correlations with microbiome data, with fungal microorganisms exerting a more pronounced influence on metabolites, as elucidated through two-way orthogonal partial least-squares (O2PLS) modeling. These findings provide a theoretical and technical basis for accurately evaluating the synchronization of FTLs in aromas and fermentation processes, and they will enhance the quality of fermented FTLs and foster the growth of the domestic cigar tobacco industry ultimately.

摘要

本研究深入探究了来自中国云南六个不同雪茄种植区的填充烟叶(FTLs)在标准化发酵后的香气特征和微生物组成。采用气相色谱 - 质谱联用(GC - MS)、电子鼻(E - nose)和微生物组分析的综合方法进行全面剖析。利用E - nose数据通过线性判别分析(LDA)得出的结果证实,六个地区的FTLs在风味物质谱方面存在显著差异。此外,GC - MS用于辨别这些地区FTLs中挥发性有机化合物(VOC)分布的差异,在每个相应样本集中分别鉴定出92、81、79、58、69和92种VOCs。重要的是,通过投影变量重要性(VIP)分析表明,24种VOCs成为导致不同来源FTLs风味谱异质性的关键决定因素。此外,还观察到不同FTLs在游离氨基酸含量和化学成分上存在差异。值得注意的是,茄尼酮、异佛尔酮、杜烯、(-)-α-松油醇和2,3'-联吡啶与微生物组数据的相关性最强,通过双向正交偏最小二乘法(O2PLS)建模表明,真菌微生物对代谢产物的影响更为显著。这些发现为准确评估FTLs在香气和发酵过程中的同步性提供了理论和技术基础,并最终将提高发酵后FTLs的质量,促进国内雪茄烟草行业的发展。

https://cdn.ncbi.nlm.nih.gov/pmc/blobs/cfd1/10992047/6a1515c1db2c/40643_2024_728_Fig6_HTML.jpg
https://cdn.ncbi.nlm.nih.gov/pmc/blobs/cfd1/10992047/729a83664fc8/40643_2024_728_Fig1_HTML.jpg
https://cdn.ncbi.nlm.nih.gov/pmc/blobs/cfd1/10992047/204708aaf246/40643_2024_728_Fig2_HTML.jpg
https://cdn.ncbi.nlm.nih.gov/pmc/blobs/cfd1/10992047/14a4812735d1/40643_2024_728_Fig3_HTML.jpg
https://cdn.ncbi.nlm.nih.gov/pmc/blobs/cfd1/10992047/18643e69125d/40643_2024_728_Fig4_HTML.jpg
https://cdn.ncbi.nlm.nih.gov/pmc/blobs/cfd1/10992047/48ecf1f6359d/40643_2024_728_Fig5_HTML.jpg
https://cdn.ncbi.nlm.nih.gov/pmc/blobs/cfd1/10992047/6a1515c1db2c/40643_2024_728_Fig6_HTML.jpg
https://cdn.ncbi.nlm.nih.gov/pmc/blobs/cfd1/10992047/729a83664fc8/40643_2024_728_Fig1_HTML.jpg
https://cdn.ncbi.nlm.nih.gov/pmc/blobs/cfd1/10992047/204708aaf246/40643_2024_728_Fig2_HTML.jpg
https://cdn.ncbi.nlm.nih.gov/pmc/blobs/cfd1/10992047/14a4812735d1/40643_2024_728_Fig3_HTML.jpg
https://cdn.ncbi.nlm.nih.gov/pmc/blobs/cfd1/10992047/18643e69125d/40643_2024_728_Fig4_HTML.jpg
https://cdn.ncbi.nlm.nih.gov/pmc/blobs/cfd1/10992047/48ecf1f6359d/40643_2024_728_Fig5_HTML.jpg
https://cdn.ncbi.nlm.nih.gov/pmc/blobs/cfd1/10992047/6a1515c1db2c/40643_2024_728_Fig6_HTML.jpg

相似文献

1
Integrated characterization of filler tobacco leaves: HS-SPME-GC-MS, E-nose, and microbiome analysis across different origins.填充烟叶的综合表征:不同产地的顶空固相微萃取-气相色谱-质谱联用、电子鼻和微生物群落分析
Bioresour Bioprocess. 2024 Jan 18;11(1):11. doi: 10.1186/s40643-024-00728-w.
2
Analysis of volatile compound metabolic profiles during the fermentation of filler tobacco leaves through integrated E-nose, GC-MS, GC-IMS, and sensory evaluation.通过集成电子鼻、GC-MS、GC-IMS 和感官评价分析填充烟叶发酵过程中挥发性化合物代谢谱。
J Chromatogr A. 2024 Nov 22;1737:465472. doi: 10.1016/j.chroma.2024.465472. Epub 2024 Oct 28.
3
Discrimination and screening of volatile metabolites in atractylodis rhizoma from different varieties using headspace solid-phase microextraction-gas chromatography-mass spectrometry and headspace gas chromatography-ion mobility spectrometry, and ultra-fast gas chromatography electronic nose.采用顶空固相微萃取-气相色谱-质谱联用、顶空气相色谱-离子迁移谱和超快速气相色谱电子鼻技术对不同品种白术中挥发性代谢物的鉴别与筛选。
J Chromatogr A. 2024 Jun 21;1725:464931. doi: 10.1016/j.chroma.2024.464931. Epub 2024 Apr 22.
4
Discrimination and characterization of the volatile profiles of five Fu brick teas from different manufacturing regions by using HS-SPME/GC-MS and HS-GC-IMS.采用顶空固相微萃取/气相色谱-质谱联用(HS-SPME/GC-MS)和顶空气相色谱-离子迁移谱(HS-GC-IMS)对来自不同产地的五种茯砖茶的挥发性成分进行鉴别与表征。
Curr Res Food Sci. 2022 Sep 25;5:1788-1807. doi: 10.1016/j.crfs.2022.09.024. eCollection 2022.
5
Impact of Mild Field Drought on the Aroma Profile and Metabolic Pathways of Fresh Tea () Leaves Using HS-GC-IMS and HS-SPME-GC-MS.轻度田间干旱对鲜茶叶香气成分及代谢途径的影响——采用顶空-气相色谱-离子迁移谱和顶空固相微萃取-气相色谱-质谱联用技术
Foods. 2024 Oct 26;13(21):3412. doi: 10.3390/foods13213412.
6
Discriminative analysis of aroma profiles in diverse cigar products varieties through integrated sensory evaluation, GC-IMS and E-nose.通过综合感官评估、GC-IMS 和电子鼻对不同雪茄产品品种的香气特征进行判别分析。
J Chromatogr A. 2024 Sep 27;1733:465241. doi: 10.1016/j.chroma.2024.465241. Epub 2024 Aug 16.
7
Characterization and discrimination of microbial community and co-occurrence patterns in fresh and strong flavor style flue-cured tobacco leaves.新鲜和浓郁风味烤烟烟叶微生物群落特征及共存模式分析。
Microbiologyopen. 2020 Feb;9(2):e965. doi: 10.1002/mbo3.965. Epub 2019 Dec 5.
8
Discrimination and characterization of the volatile organic compounds in eight kinds of huajiao with geographical indication of China using electronic nose, HS-GC-IMS and HS-SPME-GC-MS.利用电子鼻、HS-GC-IMS 和 HS-SPME-GC-MS 对 8 种具有中国地理标志的花椒进行挥发性有机化合物的鉴别和特征分析。
Food Chem. 2022 May 1;375:131671. doi: 10.1016/j.foodchem.2021.131671. Epub 2021 Nov 25.
9
Widely targeted metabolomic analysis reveals that volatile metabolites in cigar tobacco leaves dynamically change during fermentation.广泛靶向代谢组学分析表明,雪茄烟叶中的挥发性代谢物在发酵过程中会动态变化。
Biochem Biophys Rep. 2023 Aug 19;35:101532. doi: 10.1016/j.bbrep.2023.101532. eCollection 2023 Sep.
10
Characterization of selected Chinese soybean paste based on flavor profiles using HS-SPME-GC/MS, E-nose and E-tongue combined with chemometrics.采用 HS-SPME-GC/MS、电子鼻和电子舌结合化学计量学对中国豆瓣酱风味特征进行分析。
Food Chem. 2022 May 1;375:131840. doi: 10.1016/j.foodchem.2021.131840. Epub 2021 Dec 12.

引用本文的文献

1
Characterization of aroma profiles and microbial communities of cigar tobacco leaves from different varieties and origins and their correlations analysis.不同品种和产地雪茄烟叶香气成分特征、微生物群落及其相关性分析
Sci Rep. 2025 Jul 15;15(1):25556. doi: 10.1038/s41598-025-07310-0.
2
Comprehensive Characterization of Aroma Compounds in Four Different Varieties of Cigar Tobacco Leaves from China Using HS-SPME-GC × GC-TOF-MS Combined with Flavor Profiling.采用顶空固相微萃取-气相色谱×气相色谱-飞行时间质谱联用结合风味剖析法对中国四种不同品种雪茄烟叶中的香气成分进行全面表征
ACS Omega. 2025 Feb 3;10(6):5819-5828. doi: 10.1021/acsomega.4c09407. eCollection 2025 Feb 18.
3

本文引用的文献

1
Tobacco microbial screening and application in improving the quality of tobacco in different physical states.烟草微生物筛选及其在改善不同物理状态烟草品质中的应用。
Bioresour Bioprocess. 2023 May 2;10(1):32. doi: 10.1186/s40643-023-00651-6.
2
Changes in physicochemical properties and microbial community succession during leaf stacking fermentation.叶片堆积发酵过程中理化性质和微生物群落演替的变化
AMB Express. 2023 Nov 22;13(1):132. doi: 10.1186/s13568-023-01642-8.
3
Analysis of the structure and metabolic function of microbial community in cigar tobacco leaves in agricultural processing stage.
Real-Time Monitoring of Volatile Organic Compound-Mediated Plant Intercommunication Using Surface-Enhanced Raman Scattering Nanosensor.
利用表面增强拉曼散射纳米传感器对挥发性有机化合物介导的植物间通讯进行实时监测
Adv Sci (Weinh). 2024 Dec 24;12(7):e2412732. doi: 10.1002/advs.202412732.
雪茄烟叶农业加工阶段微生物群落结构与代谢功能分析
Front Microbiol. 2023 Aug 10;14:1230547. doi: 10.3389/fmicb.2023.1230547. eCollection 2023.
4
α-Terpineol Mitigates Dextran Sulfate Sodium-Induced Colitis in Rats by Attenuating Inflammation and Apoptosis.α-松油醇通过减轻炎症和细胞凋亡减轻葡聚糖硫酸钠诱导的大鼠结肠炎。
ACS Omega. 2023 Aug 1;8(32):29794-29802. doi: 10.1021/acsomega.3c04317. eCollection 2023 Aug 15.
5
Microbial and enzymatic changes in cigar tobacco leaves during air-curing and fermentation.雪茄烟叶在晾制和发酵过程中的微生物和酶的变化。
Appl Microbiol Biotechnol. 2023 Sep;107(18):5789-5801. doi: 10.1007/s00253-023-12663-5. Epub 2023 Jul 17.
6
Study on the effect of enzymatic treatment of tobacco on HnB cigarettes and microbial succession during fermentation.烟草酶处理对 HnB 卷烟的影响及发酵过程中微生物演替的研究。
Appl Microbiol Biotechnol. 2023 Jul;107(13):4217-4232. doi: 10.1007/s00253-023-12577-2. Epub 2023 May 20.
7
Study on the chemical compositions and microbial communities of cigar tobacco leaves fermented with exogenous additive.外源添加剂发酵雪茄烟叶化学成分与微生物群落研究。
Sci Rep. 2022 Nov 10;12(1):19182. doi: 10.1038/s41598-022-23419-y.
8
Geographically Associated Fungus-Bacterium Interactions Contribute to the Formation of Geography-Dependent Flavor during High-Complexity Spontaneous Fermentation.地理相关真菌-细菌相互作用有助于高复杂度自发发酵过程中形成依赖地理环境的风味。
Microbiol Spectr. 2022 Oct 26;10(5):e0184422. doi: 10.1128/spectrum.01844-22. Epub 2022 Sep 22.
9
Analysis of Microbial Community, Volatile Flavor Compounds, and Flavor of Cigar Tobacco Leaves From Different Regions.不同地区雪茄烟叶的微生物群落、挥发性风味化合物及风味分析
Front Microbiol. 2022 Jun 10;13:907270. doi: 10.3389/fmicb.2022.907270. eCollection 2022.
10
Microbial community and metabolic function analysis of cigar tobacco leaves during fermentation.发酵过程中雪茄烟叶微生物群落及其代谢功能分析。
Microbiologyopen. 2021 Feb;10(2):e1171. doi: 10.1002/mbo3.1171.