Suppr超能文献

鉴定与头颈鳞状细胞癌铁死亡和免疫细胞浸润相关的蛋白质甲基转移酶 5。

Identification of protein methyltransferases 5 associated with ferroptosis and immune cell infiltration of head and neck squamous cell carcinoma.

机构信息

Hunan Cancer Hospital and The Affiliated Cancer Hospital of Xiangya School of Medicine, Central South University, Changsha, China.

Cancer Research Institute and School of Basic Medical Science, Central South University, Changsha, China.

出版信息

Aging (Albany NY). 2024 Apr 25;16(8):7426-7436. doi: 10.18632/aging.205768.

Abstract

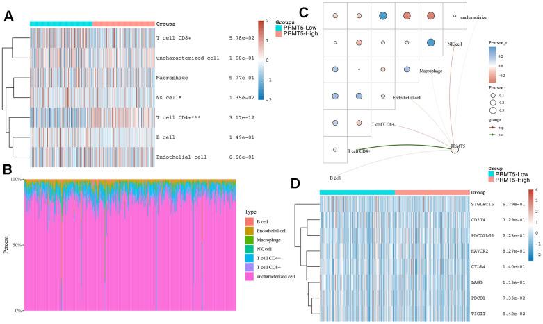
Head and neck tumors are malignant tumors that appear in the head and neck. Although much progress has been made in the treatment of head and neck tumors, many challenges remain. The prognosis of some advanced cases remains poor and survival and quality of life after treatment face certain limitations. Therefore, further research into the pathogenesis and treatment options for head and neck tumors is important in order to improve the prognosis and quality of life of patients. The Protein Arginine Methyltransferase (PRMT) family is a class of enzymes that are responsible for adding methyl groups to arginine residues in proteins. PRMT family members play important roles in regulating many cellular processes, such as transcriptional regulation, signaling, and cell cycle regulation. Recent studies have shown that the PRMT family also plays an important function in tumorigenesis and development. Here, we found that PRMT family members are significantly overexpressed in head and neck tumors and that PRMT5 may serve as an independent prognostic factor in head and neck tumors. We found that PRMT5-regulated differential genes were significantly enriched in tumor-associated signaling pathways such as IL-17 and p53. And we also found that the expression of PRMT5 in head and neck tumors was significantly correlated with immune cell infiltration, m6A as well as the expression of ferroptosis-related genes, and drug sensitivity. These results suggest that PRMT may play an important role in the development of head and neck tumors.

摘要

头颈部肿瘤是发生在头颈部的恶性肿瘤。尽管在头颈部肿瘤的治疗方面已经取得了很大的进展,但仍存在许多挑战。一些晚期病例的预后仍然较差,治疗后的生存和生活质量受到一定限制。因此,进一步研究头颈部肿瘤的发病机制和治疗选择对于改善患者的预后和生活质量非常重要。蛋白精氨酸甲基转移酶(PRMT)家族是一类负责在蛋白质的精氨酸残基上添加甲基基团的酶。PRMT 家族成员在调节许多细胞过程中发挥着重要作用,如转录调控、信号转导和细胞周期调控。最近的研究表明,PRMT 家族在肿瘤的发生和发展中也起着重要作用。在这里,我们发现 PRMT 家族成员在头颈部肿瘤中显著过表达,PRMT5 可能是头颈部肿瘤的一个独立预后因素。我们发现 PRMT5 调控的差异基因在肿瘤相关信号通路如 IL-17 和 p53 中显著富集。我们还发现 PRMT5 在头颈部肿瘤中的表达与免疫细胞浸润、m6A 以及铁死亡相关基因的表达和药物敏感性显著相关。这些结果表明 PRMT 可能在头颈部肿瘤的发展中发挥重要作用。

https://cdn.ncbi.nlm.nih.gov/pmc/blobs/a079/11087109/f0b7fd0bde7e/aging-16-205768-g001.jpg

文献AI研究员

20分钟写一篇综述,助力文献阅读效率提升50倍。

立即体验

用中文搜PubMed

大模型驱动的PubMed中文搜索引擎

马上搜索

文档翻译

学术文献翻译模型,支持多种主流文档格式。

立即体验