Suppr超能文献

无支架三维肌腱细胞培养系统中转化生长因子β1诱导的肌腱样结构的表征

Characterization of TGFβ1-induced tendon-like structure in the scaffold-free three-dimensional tendon cell culture system.

作者信息

Koo Bon-Hyeock, Lee Yeon-Ju, Park Na Rae, Heo Su Chin, Hudson David M, Fernandes Aysel A, Friday Chet S, Hast Michael W, Corr David T, Keene Douglas R, Tufa Sara F, Dyment Nathaniel A, Joeng Kyu Sang

机构信息

McKay Orthopaedic Research Laboratory, Department of Orthopaedic Surgery, Perelman School of Medicine, University of Pennsylvania, Philadelphia, PA, 19104-6081, USA.

Research and Development Division, BioBricks Co., Ltd, Pohang, 37673, Republic of Korea.

出版信息

Sci Rep. 2024 Apr 25;14(1):9495. doi: 10.1038/s41598-024-60221-4.

Abstract

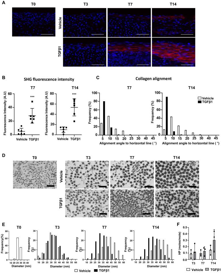
The biological mechanisms regulating tenocyte differentiation and morphological maturation have not been well-established, partly due to the lack of reliable in vitro systems that produce highly aligned collagenous tissues. In this study, we developed a scaffold-free, three-dimensional (3D) tendon culture system using mouse tendon cells in a differentially adherent growth channel. Transforming Growth Factor-β (TGFβ) signaling is involved in various biological processes in the tendon, regulating tendon cell fate, recruitment and maintenance of tenocytes, and matrix organization. This known function of TGFβ signaling in tendon prompted us to utilize TGFβ1 to induce tendon-like structures in 3D tendon constructs. TGFβ1 treatment promoted a tendon-like structure in the peripheral layer of the constructs characterized by increased thickness with a gradual decrease in cell density and highly aligned collagen matrix. TGFβ1 also enhanced cell proliferation, matrix production, and morphological maturation of cells in the peripheral layer compared to vehicle treatment. TGFβ1 treatment also induced early tenogenic differentiation and resulted in sufficient mechanical integrity, allowing biomechanical testing. The current study suggests that this scaffold-free 3D tendon cell culture system could be an in vitro platform to investigate underlying biological mechanisms that regulate tenogenic cell differentiation and matrix organization.

摘要

调节肌腱细胞分化和形态成熟的生物学机制尚未完全明确,部分原因是缺乏能够产生高度排列的胶原组织的可靠体外系统。在本研究中,我们利用小鼠肌腱细胞在差异粘附生长通道中开发了一种无支架的三维(3D)肌腱培养系统。转化生长因子-β(TGFβ)信号通路参与肌腱中的各种生物学过程,调节肌腱细胞命运、肌腱细胞的募集和维持以及基质组织。TGFβ信号通路在肌腱中的这种已知功能促使我们利用TGFβ1在3D肌腱构建物中诱导类似肌腱的结构。TGFβ1处理促进了构建物外周层中类似肌腱的结构形成,其特征是厚度增加,细胞密度逐渐降低,胶原基质高度排列。与载体处理相比,TGFβ1还增强了外周层细胞的增殖、基质产生和细胞形态成熟。TGFβ1处理还诱导了早期肌腱生成分化,并产生了足够的机械完整性,从而允许进行生物力学测试。当前研究表明,这种无支架的3D肌腱细胞培养系统可能是一个体外平台,用于研究调节肌腱生成细胞分化和基质组织的潜在生物学机制。

https://cdn.ncbi.nlm.nih.gov/pmc/blobs/6347/11045825/35562b4299a1/41598_2024_60221_Fig1_HTML.jpg

文献AI研究员

20分钟写一篇综述,助力文献阅读效率提升50倍。

立即体验

用中文搜PubMed

大模型驱动的PubMed中文搜索引擎

马上搜索

文档翻译

学术文献翻译模型,支持多种主流文档格式。

立即体验