Hou Junjie, Ji Xiang, Chu Xiaoran, Wang Binjie, Sun Kangle, Wei Haibo, Zhang Yu, Song Zhen, Wen Fengyun
College of Animal Scienceand Technology, Henan University of Science and Technology, Luoyang 471003, China.
The Kay Laboratory of High Quality Livestock and Poultry Germplasm Resources and Genetic Breeding of Luoyang, College of Animal Science and Technology, Henan University of Science and Technology, Luoyang 471003, China.
Animals (Basel). 2024 Apr 19;14(8):1233. doi: 10.3390/ani14081233.
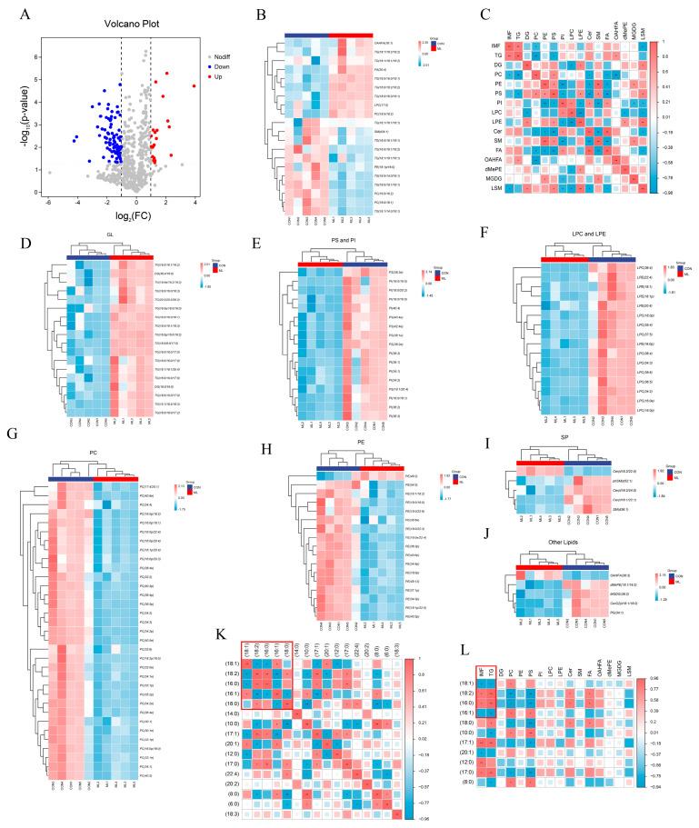
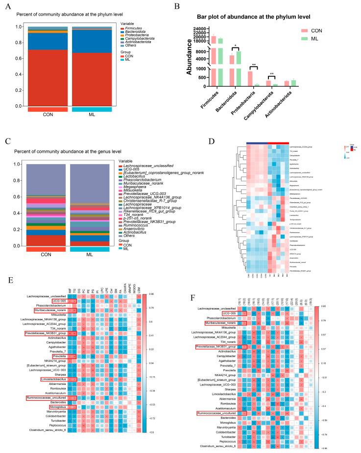
Mulberry leaves, a common traditional Chinese medicine, represent a potential nutritional strategy to improve the fat profile, also known as the lipo-nutrition, of pork. However, the effects of mulberry leaves on pork lipo-nutrition and the microorganisms and metabolites in the porcine gut remain unclear. In this study, multi-omics analysis was employed in a Yuxi black pig animal model to explore the possible regulatory mechanism of mulberry leaves on pork quality. Sixty Yuxi black pigs were divided into two groups: the control group ( = 15) was fed a standard diet, and the experimental group ( = 45) was fed a diet supplemented with 8% mulberry leaves. Experiments were performed in three replicates ( = 15 per replicate); the two diets were ensured to be nutritionally balanced, and the feeding period was 120 days. The results showed that pigs receiving the diet supplemented with mulberry leaves had significantly reduced backfat thickness ( < 0.05) and increased intramuscular fat (IMF) content ( < 0.05) compared with pigs receiving the standard diet. Lipidomics analysis showed that mulberry leaves improved the lipid profile composition and increased the proportion of triglycerides (TGs). Interestingly, the IMF content was positively correlated with acyl C18:2 and negatively correlated with C18:1 of differential TGs. In addition, the cecal microbiological analysis showed that mulberry leaves could increase the abundance of bacteria such as UCG-005, _norank, _NK3B31_group, and . Simultaneously, the relative levels of L-tyrosine-ethyl ester, oleic acid methyl ester, 21-deoxycortisol, N-acetyldihydrosphingosine, and mulberrin were increased. Furthermore, we found that mulberry leaf supplementation significantly increased the mRNA expression of lipoprotein lipase, fatty acid-binding protein 4, and peroxisome proliferators-activated receptor γ in muscle ( < 0.01). Mulberry leaf supplementation significantly increased the mRNA expression of diacylglycerol acyltransferase 1 ( < 0.05) while significantly decreasing the expression of acetyl CoA carboxylase in backfat ( < 0.05). Furthermore, mulberry leaf supplementation significantly upregulated the mRNA expression of hormone-sensitive triglyceride lipase and peroxisome proliferator-activated receptor α ( < 0.05) in backfat. In addition, mulberry leaf supplementation led to increased serum leptin and adiponectin ( < 0.01). Collectively, this omic profile is consistent with an increased ratio of IMF to backfat in the pig model.
桑叶是一种常见的传统中药,是改善猪肉脂肪状况(也称为脂质营养)的一种潜在营养策略。然而,桑叶对猪肉脂质营养以及猪肠道中的微生物和代谢产物的影响仍不清楚。在本研究中,采用多组学分析方法,以玉溪黑猪动物模型探究桑叶对猪肉品质的可能调控机制。将60头玉溪黑猪分为两组:对照组(n = 15)饲喂标准日粮,实验组(n = 45)饲喂添加8%桑叶的日粮。实验进行3次重复(每次重复n = 15);确保两种日粮营养均衡,饲养期为120天。结果表明,与饲喂标准日粮的猪相比,饲喂添加桑叶日粮的猪背膘厚度显著降低(P < 0.05),肌内脂肪(IMF)含量显著增加(P < 0.05)。脂质组学分析表明,桑叶改善了脂质谱组成,增加了甘油三酯(TGs)的比例。有趣的是,IMF含量与差异TGs中的酰基C18:2呈正相关,与C18:1呈负相关。此外,盲肠微生物分析表明,桑叶可增加UCG-005、_norank、_NK3B31_group和_等细菌的丰度。同时,L-酪氨酸乙酯、油酸甲酯、21-脱氧皮质醇、N-乙酰二氢鞘氨醇和桑色素的相对水平升高。此外,我们发现添加桑叶显著增加了肌肉中脂蛋白脂肪酶、脂肪酸结合蛋白4和过氧化物酶体增殖物激活受体γ的mRNA表达(P < 0.01)。添加桑叶显著增加了二酰甘油酰基转移酶1的mRNA表达(P < 0.05),同时显著降低了背膘中乙酰辅酶A羧化酶的表达(P < 0.05)。此外,添加桑叶显著上调了背膘中激素敏感性甘油三酯脂肪酶和过氧化物酶体增殖物激活受体α的mRNA表达(P < 0.05)。此外,添加桑叶导致血清瘦素和脂联素增加(P < 0.01)。总体而言,这种组学特征与猪模型中IMF与背膘比例增加一致。