Gao Yiming, Zhu Liyan, An Menghang, Wang Yaru, Li Sen, Dong Yuming, Yang Songlin, Shi Kexin, Fan Shanshan, Chen Xiaofeng, Ren Huazhong, Liu Xingwang
Department of Vegetable Science, College of Horticulture, China Agricultural University, Beijing 100193, China.
Sanya Institute of China Agricultural University, Sanya 572025, China.
Int J Mol Sci. 2024 Apr 17;25(8):4408. doi: 10.3390/ijms25084408.
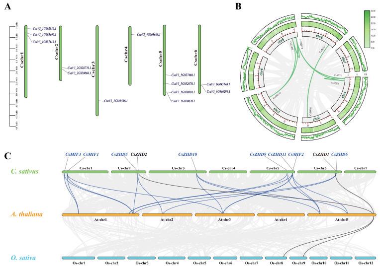
Cucumber ( L.) is a globally prevalent and extensively cultivated vegetable whose yield is significantly influenced by various abiotic stresses, including drought, heat, and salinity. Transcription factors, such as zinc finger-homeodomain proteins (ZHDs), a plant-specific subgroup of Homeobox, play a crucial regulatory role in stress resistance. In this study, we identified 13 distributed across all six cucumber chromosomes except chromosome 7. Phylogenetic analysis classified these genes into five clades (ZHDI-IV and MIF) with different gene structures but similar conserved motifs. Collinearity analysis revealed that members of clades ZHD III, IV, and MIF experienced amplification through segmental duplication events. Additionally, a closer evolutionary relationship was observed between the ZHDs in () and compared to (). Quantitative real-time PCR (qRT-PCR) analysis demonstrated the general expression of genes across all tissues, with notable expression in leaf and flower buds. Moreover, most of the , particularly , exhibited varying responses to drought, heat, and salt stresses. Virus-induced gene silencing (VIGS) experiments highlighted the potential functions of and , suggesting their positive regulation of stomatal movement and responsiveness to drought stress. In summary, these findings provide a valuable resource for future analysis of potential mechanisms underlying genes in response to stresses.
黄瓜(Cucumis sativus L.)是一种在全球广泛种植的蔬菜,其产量受到多种非生物胁迫的显著影响,包括干旱、高温和盐胁迫。转录因子,如锌指-同源异型域蛋白(ZHDs),作为同源异型框的植物特异性亚组,在抗逆性中发挥着关键的调控作用。在本研究中,我们鉴定出13个ZHD基因,分布于除7号染色体外的所有6条黄瓜染色体上。系统发育分析将这些基因分为五个进化枝(ZHDI-IV和MIF),它们具有不同的基因结构但保守基序相似。共线性分析表明,ZHD III、IV和MIF进化枝的成员通过片段重复事件发生了扩增。此外,与甜瓜(Cucumis melo)相比,黄瓜(Cucumis sativus)中的ZHDs之间观察到更密切的进化关系。定量实时PCR(qRT-PCR)分析表明,ZHD基因在所有组织中普遍表达,在叶片和花芽中表达显著。此外,大多数ZHD基因,特别是CsZHD1和CsZHD2,对干旱、高温和盐胁迫表现出不同的响应。病毒诱导基因沉默(VIGS)实验突出了CsZHD1和CsZHD2的潜在功能,表明它们对气孔运动和干旱胁迫响应具有正向调控作用。总之,这些发现为未来分析ZHD基因响应胁迫的潜在机制提供了宝贵资源。