State Key Laboratory of Cotton Bio-breeding and Integrated Utilization, School of Life Sciences, College of Agriculture, Henan University, Kaifeng 475004, Henan, China.
Centre for Ecology and Conservation, University of Exeter, Penryn TR10 9FE, United Kingdom.
Proc Natl Acad Sci U S A. 2024 May 7;121(19):e2402045121. doi: 10.1073/pnas.2402045121. Epub 2024 Apr 29.
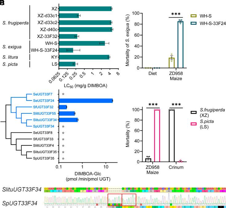
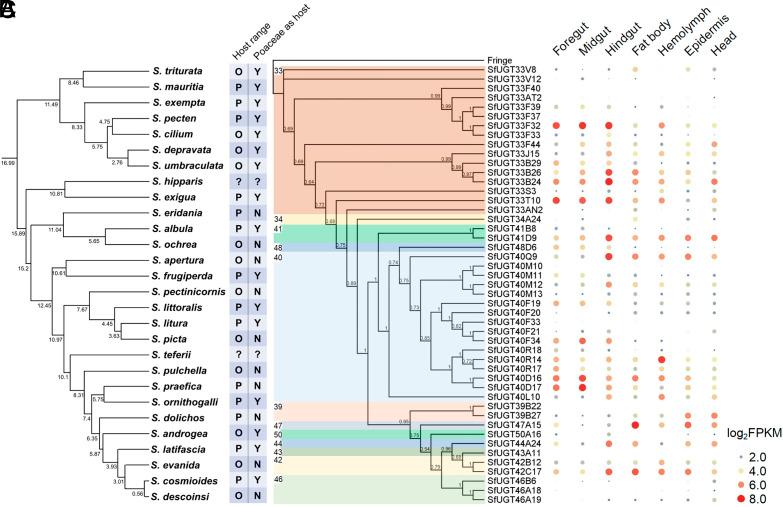
Phytophagous insects have evolved sophisticated detoxification systems to overcome the antiherbivore chemical defenses produced by many plants. However, how these biotransformation systems differ in generalist and specialist insect species and their role in determining insect host plant range remains an open question. Here, we show that UDP-glucosyltransferases (UGTs) play a key role in determining the host range of insect species within the genus. Comparative genomic analyses of species that differ in host plant breadth identified a relatively conserved number of UGT genes in generalist species but high levels of UGT gene pseudogenization in the specialist . CRISPR-Cas9 knockouts of the three main UGT gene clusters of revealed that UGT33 genes play an important role in allowing this species to utilize the poaceous plants maize, wheat, and rice, while UGT40 genes facilitate utilization of cotton. Further functional analyses in vivo and in vitro identified the UGT SfUGT33F32 as the key mechanism that allows generalist to detoxify the benzoxazinoid DIMBOA (2,4-dihydroxy-7-methoxy-2H-1,4-benzoxazin-3(4H)-one), a potent insecticidal phytotoxin produced by poaceous plants. However, while this detoxification capacity is conserved in several generalist species, , which specializes on plants, is unable to detoxify DIMBOA due to a nonfunctionalizing mutation in . Collectively, these findings provide insight into the role of insect UGTs in host plant adaptation, the mechanistic basis of evolutionary transitions between generalism and specialism and offer molecular targets for controlling a group of notorious insect pests.
植食性昆虫进化出了复杂的解毒系统,以克服许多植物产生的抗食草动物的化学防御。然而,这些生物转化系统在一般和专门性昆虫物种中的差异以及它们在决定昆虫宿主植物范围中的作用仍然是一个悬而未决的问题。在这里,我们表明 UDP-葡萄糖基转移酶(UGTs)在决定 属内昆虫物种的宿主范围方面起着关键作用。对宿主植物宽度不同的 种进行比较基因组分析,确定了一般种中相对保守数量的 UGT 基因,但在专门种中 UGT 基因的假基因化水平很高。 种的三个主要 UGT 基因簇的 CRISPR-Cas9 敲除表明,UGT33 基因在允许该物种利用禾本科植物玉米、小麦和水稻方面起着重要作用,而 UGT40 基因促进了棉花的利用。体内和体外的进一步功能分析鉴定了 UGT SfUGT33F32 是允许一般种解毒苯并恶嗪酮 DIMBOA(2,4-二羟基-7-甲氧基-2H-1,4-苯并恶嗪-3(4H)-酮)的关键机制,DIMBOA 是禾本科植物产生的一种有效的杀虫植物毒素。然而,虽然这种解毒能力在几种一般种中是保守的,但专门在 植物上的 由于 UGT 基因中的非功能性突变而无法解毒 DIMBOA。总的来说,这些发现为昆虫 UGT 在宿主植物适应中的作用、一般主义和专门主义之间的进化过渡的机制基础以及为控制一组臭名昭著的昆虫害虫提供了分子靶标提供了深入的了解。