• 文献检索
  • 文档翻译
  • 深度研究
  • 学术资讯
  • Suppr Zotero 插件Zotero 插件
  • 邀请有礼
  • 套餐&价格
  • 历史记录
应用&插件
Suppr Zotero 插件Zotero 插件浏览器插件Mac 客户端Windows 客户端微信小程序
定价
高级版会员购买积分包购买API积分包
服务
文献检索文档翻译深度研究API 文档MCP 服务
关于我们
关于 Suppr公司介绍联系我们用户协议隐私条款
关注我们

Suppr 超能文献

核心技术专利:CN118964589B侵权必究
粤ICP备2023148730 号-1Suppr @ 2026

文献检索

告别复杂PubMed语法,用中文像聊天一样搜索,搜遍4000万医学文献。AI智能推荐,让科研检索更轻松。

立即免费搜索

文件翻译

保留排版,准确专业,支持PDF/Word/PPT等文件格式,支持 12+语言互译。

免费翻译文档

深度研究

AI帮你快速写综述,25分钟生成高质量综述,智能提取关键信息,辅助科研写作。

立即免费体验

蛭龙活血通瘀胶囊通过 PI3K/AKT/Nrf2 通路改善心肌缺血/再灌注损伤。

Zhilong Huoxue Tongyu capsule improves myocardial ischemia/reperfusion injury via the PI3K/AKT/Nrf2 axis.

机构信息

Department of Cardiology, The Affiliated Hospital of Southwest Medical University, Luzhou, Sichuan, China.

National Traditional Chinese Medicine Clinical Research Base and Department of Cardiovascular Medicine, The Affiliated Traditional Chinese Medicine Hospital of Southwest Medical University, Luzhou, Sichuan, China.

出版信息

PLoS One. 2024 Apr 30;19(4):e0302650. doi: 10.1371/journal.pone.0302650. eCollection 2024.

DOI:10.1371/journal.pone.0302650
PMID:38687744
原文链接:https://pmc.ncbi.nlm.nih.gov/articles/PMC11060539/
Abstract

INTRODUCTION

Zhilong Huoxue Tongyu Capsule (ZL) is a Chinese medicine used for the treatment of cardio-cerebral diseases. However, the pharmacological mechanisms underlying its regulation of myocardial ischemia/reperfusion injury (MI/RI) remain unclear.

PURPOSE

This study aims to investigate the effects and mechanisms of ZL on MI/RI in mice.

MATERIALS AND METHODS

C57BL/6J mice were randomly assigned to four groups: Sham group, I/R group, ZL group, and ZLY group. The MI/RI mouse model was established by ligation of the left anterior descending coronary artery for 30 minutes, followed by reperfusion for 120 minutes to restore blood perfusion. Cardiac function was evaluated using cardiac ultrasound. Histopathological changes and myocardial infarction area were assessed using Hematoxylin and eosin (H&E) staining and triphenyltetrazolium chloride (TTC) staining. The changes in oxidative stress- and ferroptosis-related markers were detected. RT-qPCR, Western blot, and ELISA were conducted to further explore the mechanism of ZL in improving MI/RI.

RESULTS

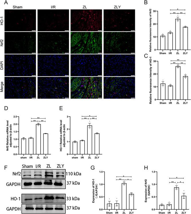
Our findings demonstrated that ZL exerted a protective effect against MI/RI by inhibiting ferroptosis, evidenced by the upregulation of antioxidant enzymes such as GSH and GPX4, coupled with the downregulation of ACSL4, a pro-ferroptosis factor. Furthermore, ZL positively impacted the PI3K/AKT/Nrf2 pathway by promoting ATPase activities and enhancing the relative protein expression of its components. Notably, the administration of a PI3K/AKT inhibitor reversed the antioxidant and anti-ferroptosis effects of ZL to some extent, suggesting a potential role for this pathway in mediating ZL's protective effects.

CONCLUSIONS

ZL protects against MI/RI-induced ferroptosis by modulating the PI3K/AKT signaling pathway, leading to increased Nrf2 expression and activation of the HO-1/GPX4 pathway. These findings shed light on the potential therapeutic mechanisms of ZL in the context of cardiovascular diseases.

摘要

简介

蛭龙活血通瘀胶囊(ZL)是一种用于治疗心脑血管疾病的中药。然而,其调节心肌缺血/再灌注损伤(MI/RI)的药理机制尚不清楚。

目的

本研究旨在探讨 ZL 对 MI/RI 小鼠的作用及机制。

材料和方法

C57BL/6J 小鼠随机分为四组:假手术组、I/R 组、ZL 组和 ZLY 组。通过结扎左前降支冠状动脉 30 分钟,再灌注 120 分钟恢复血流来建立 MI/RI 小鼠模型。使用心脏超声评估心功能。通过苏木精和伊红(H&E)染色和三苯基四唑氯(TTC)染色评估心肌组织病理学变化和心肌梗死面积。检测氧化应激和铁死亡相关标志物的变化。通过 RT-qPCR、Western blot 和 ELISA 进一步探讨 ZL 改善 MI/RI 的作用机制。

结果

我们的研究结果表明,ZL 通过抑制铁死亡对 MI/RI 发挥保护作用,证据是抗氧化酶如 GSH 和 GPX4 的上调,同时伴随着促铁死亡因子 ACSL4 的下调。此外,ZL 通过促进 ATPase 活性和增强其组成成分的相对蛋白表达,对 PI3K/AKT/Nrf2 通路产生积极影响。值得注意的是,PI3K/AKT 抑制剂的给药在一定程度上逆转了 ZL 的抗氧化和抗铁死亡作用,表明该通路在介导 ZL 的保护作用中可能发挥作用。

结论

ZL 通过调节 PI3K/AKT 信号通路,抑制 MI/RI 诱导的铁死亡,从而增加 Nrf2 表达和激活 HO-1/GPX4 通路,保护心肌免受损伤。这些发现为 ZL 在心血管疾病中的潜在治疗机制提供了线索。

https://cdn.ncbi.nlm.nih.gov/pmc/blobs/4388/11060539/ae5212ef1c2d/pone.0302650.g004.jpg
https://cdn.ncbi.nlm.nih.gov/pmc/blobs/4388/11060539/2f35e06bcf15/pone.0302650.g001.jpg
https://cdn.ncbi.nlm.nih.gov/pmc/blobs/4388/11060539/7f022d8abb01/pone.0302650.g002.jpg
https://cdn.ncbi.nlm.nih.gov/pmc/blobs/4388/11060539/8406b6a82e77/pone.0302650.g003.jpg
https://cdn.ncbi.nlm.nih.gov/pmc/blobs/4388/11060539/ae5212ef1c2d/pone.0302650.g004.jpg
https://cdn.ncbi.nlm.nih.gov/pmc/blobs/4388/11060539/2f35e06bcf15/pone.0302650.g001.jpg
https://cdn.ncbi.nlm.nih.gov/pmc/blobs/4388/11060539/7f022d8abb01/pone.0302650.g002.jpg
https://cdn.ncbi.nlm.nih.gov/pmc/blobs/4388/11060539/8406b6a82e77/pone.0302650.g003.jpg
https://cdn.ncbi.nlm.nih.gov/pmc/blobs/4388/11060539/ae5212ef1c2d/pone.0302650.g004.jpg

相似文献

1
Zhilong Huoxue Tongyu capsule improves myocardial ischemia/reperfusion injury via the PI3K/AKT/Nrf2 axis.蛭龙活血通瘀胶囊通过 PI3K/AKT/Nrf2 通路改善心肌缺血/再灌注损伤。
PLoS One. 2024 Apr 30;19(4):e0302650. doi: 10.1371/journal.pone.0302650. eCollection 2024.
2
Ginsenoside Rg3 attenuates myocardial ischemia/reperfusion-induced ferroptosis via the keap1/Nrf2/GPX4 signaling pathway.人参皂苷 Rg3 通过 Keap1/Nrf2/GPX4 信号通路减轻心肌缺血/再灌注诱导的铁死亡。
BMC Complement Med Ther. 2024 Jun 26;24(1):247. doi: 10.1186/s12906-024-04492-4.
3
The role and possible mechanism of the ferroptosis-related SLC7A11/GSH/GPX4 pathway in myocardial ischemia-reperfusion injury.铁死亡相关的SLC7A11/谷胱甘肽/谷胱甘肽过氧化物酶4通路在心肌缺血再灌注损伤中的作用及可能机制。
BMC Cardiovasc Disord. 2024 Oct 1;24(1):531. doi: 10.1186/s12872-024-04220-3.
4
Naringenin alleviates myocardial ischemia/reperfusion injury by regulating the nuclear factor-erythroid factor 2-related factor 2 (Nrf2) /System xc-/ glutathione peroxidase 4 (GPX4) axis to inhibit ferroptosis.柚皮素通过调节核因子红细胞 2 相关因子 2(Nrf2)/System xc-/谷胱甘肽过氧化物酶 4(GPX4)轴抑制铁死亡来减轻心肌缺血/再灌注损伤。
Bioengineered. 2021 Dec;12(2):10924-10934. doi: 10.1080/21655979.2021.1995994.
5
Isoliquiritigenin alleviates myocardial ischemia-reperfusion injury by regulating the Nrf2/HO-1/SLC7a11/GPX4 axis in mice.异甘草素通过调节 Nrf2/HO-1/SLC7a11/GPX4 轴减轻小鼠心肌缺血再灌注损伤。
Free Radic Biol Med. 2024 Aug 20;221:1-12. doi: 10.1016/j.freeradbiomed.2024.05.012. Epub 2024 May 9.
6
Rehmannioside A improves cognitive impairment and alleviates ferroptosis via activating PI3K/AKT/Nrf2 and SLC7A11/GPX4 signaling pathway after ischemia.地黄苷A通过激活缺血后的PI3K/AKT/Nrf2和SLC7A11/GPX4信号通路改善认知障碍并减轻铁死亡。
J Ethnopharmacol. 2022 May 10;289:115021. doi: 10.1016/j.jep.2022.115021. Epub 2022 Jan 26.
7
Salvia miltiorrhiza suppresses cardiomyocyte ferroptosis after myocardial infarction by activating Nrf2 signaling.丹参通过激活 Nrf2 信号通路抑制心肌梗死后心肌细胞铁死亡。
J Ethnopharmacol. 2024 Aug 10;330:118214. doi: 10.1016/j.jep.2024.118214. Epub 2024 Apr 17.
8
α-Lipoic acid reduces infarct size and preserves cardiac function in rat myocardial ischemia/reperfusion injury through activation of PI3K/Akt/Nrf2 pathway.α-硫辛酸通过激活 PI3K/Akt/Nrf2 通路减少大鼠心肌缺血/再灌注损伤中的梗死面积并保护心功能。
PLoS One. 2013;8(3):e58371. doi: 10.1371/journal.pone.0058371. Epub 2013 Mar 7.
9
Mild therapeutic hypothermic protection activates the PI3K/AKT signaling pathway to inhibit TRPM7 and suppress ferroptosis induced by myocardial ischemia‑reperfusion injury.轻度治疗性低温保护通过激活 PI3K/AKT 信号通路抑制 TRPM7,从而抑制心肌缺血再灌注损伤引起的铁死亡。
Mol Med Rep. 2024 Dec;30(6). doi: 10.3892/mmr.2024.13345. Epub 2024 Oct 4.
10
Protective effects of total flavonoids from Clinopodium chinense (Benth.) O. Ktze on myocardial injury in vivo and in vitro via regulation of Akt/Nrf2/HO-1 pathway.荆芥总黄酮通过调节 Akt/Nrf2/HO-1 通路对体内外心肌损伤的保护作用。
Phytomedicine. 2018 Feb 1;40:88-97. doi: 10.1016/j.phymed.2018.01.004. Epub 2018 Jan 17.

引用本文的文献

1
RNLS promotes ovarian cancer growth and inhibits ferroptosis via mediating STAT3.RNLS通过介导STAT3促进卵巢癌生长并抑制铁死亡。
Front Oncol. 2025 Jul 29;15:1604377. doi: 10.3389/fonc.2025.1604377. eCollection 2025.
2
Sevoflurane Alleviates Cardiomyocyte Ferroptosis via Ubiquitin-Specific Protease 7/Phosphatase and Tensin Homolog Modulation.七氟醚通过泛素特异性蛋白酶7/张力蛋白同源物调节减轻心肌细胞铁死亡
Drug Des Devel Ther. 2025 Jul 23;19:6301-6317. doi: 10.2147/DDDT.S524019. eCollection 2025.
3
The interaction between ferroptosis and myocardial ischemia-reperfusion injury: molecular mechanisms and potential therapeutic targets.

本文引用的文献

1
Zhilong Huoxue Tongyu capsule inhibits rabbit model of hyperlipidemia and atherosclerosis through NF-κB/NLRP3 signaling pathway.脂龙活血通瘀胶囊通过NF-κB/NLRP3信号通路抑制兔高脂血症和动脉粥样硬化模型。
Heliyon. 2023 Sep 9;9(11):e20026. doi: 10.1016/j.heliyon.2023.e20026. eCollection 2023 Nov.
2
2023 ESC Guidelines for the management of acute coronary syndromes.2023年欧洲心脏病学会急性冠状动脉综合征管理指南。
Eur Heart J. 2023 Oct 12;44(38):3720-3826. doi: 10.1093/eurheartj/ehad191.
3
Trends in acute myocardial infarction mortality in the European Union, 2012-2020.
铁死亡与心肌缺血再灌注损伤之间的相互作用:分子机制与潜在治疗靶点。
Eur J Med Res. 2025 Jul 21;30(1):643. doi: 10.1186/s40001-025-02851-6.
4
Zhilong Huoxue Tongyu capsule inhibits hypertensive myocardial fibrosis via balancing TGF-β1/Smad3/Erbb4-IR/miR-29b pathway.蛭龙活血通瘀胶囊通过平衡TGF-β1/Smad3/Erbb4-IR/miR-29b信号通路抑制高血压性心肌纤维化。
Sci Rep. 2025 Jul 11;15(1):25127. doi: 10.1038/s41598-025-10631-9.
5
Integrated proteomics analysis and network pharmacology to elucidate the mechanism of Zhilong Huoxue Tongyu Capsule alleviate hypertensive retinopathy in Ang II infusion mice model.整合蛋白质组学分析与网络药理学以阐明蛭龙活血通瘀胶囊缓解血管紧张素II输注小鼠模型中高血压性视网膜病变的机制。
Front Pharmacol. 2025 May 21;16:1573693. doi: 10.3389/fphar.2025.1573693. eCollection 2025.
6
Ferroptosis and myocardial ischemia-reperfusion: mechanistic insights and new therapeutic perspectives.铁死亡与心肌缺血再灌注:机制洞察与新的治疗前景
Front Pharmacol. 2024 Oct 1;15:1482986. doi: 10.3389/fphar.2024.1482986. eCollection 2024.
2012-2020 年欧盟急性心肌梗死死亡率趋势。
Eur J Prev Cardiol. 2023 Nov 9;30(16):1758-1771. doi: 10.1093/eurjpc/zwad214.
4
Ferroptosis of tumour neutrophils causes immune suppression in cancer.肿瘤中性粒细胞的铁死亡导致癌症中的免疫抑制。
Nature. 2022 Dec;612(7939):338-346. doi: 10.1038/s41586-022-05443-0. Epub 2022 Nov 16.
5
The molecular and metabolic landscape of iron and ferroptosis in cardiovascular disease.心血管疾病中铁和铁死亡的分子和代谢特征。
Nat Rev Cardiol. 2023 Jan;20(1):7-23. doi: 10.1038/s41569-022-00735-4. Epub 2022 Jul 4.
6
Interplay between PI3K/AKT pathway and heart disorders.PI3K/AKT 通路与心脏疾病的相互作用。
Mol Biol Rep. 2022 Oct;49(10):9767-9781. doi: 10.1007/s11033-022-07468-0. Epub 2022 May 2.
7
PKCβII phosphorylates ACSL4 to amplify lipid peroxidation to induce ferroptosis.蛋白激酶 Cβ 同工酶 II 使酰基辅酶 A 合成酶长链 4 磷酸化,从而放大脂质过氧化作用,诱导铁死亡。
Nat Cell Biol. 2022 Jan;24(1):88-98. doi: 10.1038/s41556-021-00818-3. Epub 2022 Jan 13.
8
Roles of ferroptosis in urologic malignancies.铁死亡在泌尿系统恶性肿瘤中的作用。
Cancer Cell Int. 2021 Dec 18;21(1):676. doi: 10.1186/s12935-021-02264-5.
9
Corrigendum to 'Neuroprotective effect of phosphocreatine on oxidative stress and mitochondrial dysfunction induced apoptosis in vitro and in vivo: Involvement of dual PI3K/Akt and Nrf2/HO-1 pathways' [Free Radic. Biol. Med. 120 (2018) 228-238/ PMID: 29559323].《磷酸肌酸对体外和体内氧化应激及线粒体功能障碍诱导的细胞凋亡的神经保护作用:双PI3K/Akt和Nrf2/HO-1信号通路的参与》的勘误[《自由基生物学与医学》120 (2018) 228 - 238/ PMID: 29559323]
Free Radic Biol Med. 2022 Feb 1;179:430. doi: 10.1016/j.freeradbiomed.2021.08.228. Epub 2021 Sep 24.
10
Icariin inhibits hypoxia/reoxygenation-induced ferroptosis of cardiomyocytes via regulation of the Nrf2/HO-1 signaling pathway.淫羊藿苷通过调控 Nrf2/HO-1 信号通路抑制低氧/复氧诱导的心肌细胞铁死亡。
FEBS Open Bio. 2021 Nov;11(11):2966-2976. doi: 10.1002/2211-5463.13276. Epub 2021 Sep 27.