Suppr超能文献

早熟细胞分化发生在拟南芥突变体叶原基的增殖细胞中。

Precocious cell differentiation occurs in proliferating cells in leaf primordia in Arabidopsis mutant.

作者信息

Ezaki Kazune, Koga Hiroyuki, Takeda-Kamiya Noriko, Toyooka Kiminori, Higaki Takumi, Sakamoto Shingo, Tsukaya Hirokazu

机构信息

Department of Biological Sciences, Graduate School of Science, The University of Tokyo, Bunkyo-ku, Tokyo, Japan.

Technology Platform Division, Mass Spectrometry and Microscopy Unit, RIKEN Center for Sustainable Resource Science, Yokohama, Kanagawa, Japan.

出版信息

Front Plant Sci. 2024 Apr 16;15:1322223. doi: 10.3389/fpls.2024.1322223. eCollection 2024.

Abstract

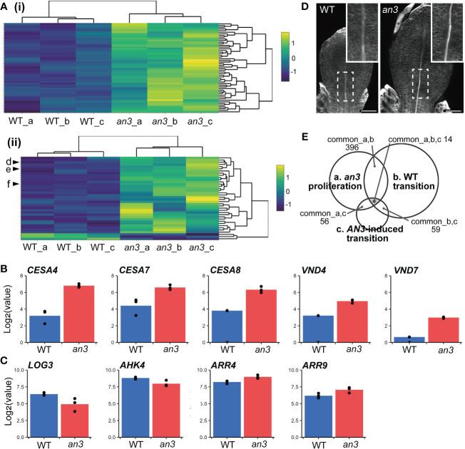
During leaf development, the timing of transition from cell proliferation to expansion is an important factor in determining the final organ size. However, the regulatory system involved in this transition remains less understood. To get an insight into this system, we investigated the compensation phenomenon, in which the cell number decreases while the cell size increases in organs with determinate growth. Compensation is observed in several plant species suggesting coordination between cell proliferation and expansion. In this study, we examined an Arabidopsis mutant of ()/, a positive regulator of cell proliferation, which exhibits the compensation. Though the AN3 role has been extensively investigated, the mechanism underlying excess cell expansion in the mutant remains unknown. Focusing on the early stage of leaf development, we performed kinematic, cytological, biochemical, and transcriptome analyses, and found that the cell size had already increased during the proliferation phase, with active cell proliferation in the mutant. Moreover, at this stage, chloroplasts, vacuoles, and xylem cells developed earlier than in the wild-type cells. Transcriptome data showed that photosynthetic activity and secondary cell wall biosynthesis were activated in proliferating cells. These results indicated that precocious cell differentiation occurs in cells. Therefore, we suggest a novel AN3 role in the suppression of cell expansion/differentiation during the cell proliferation phase.

摘要

在叶片发育过程中,从细胞增殖向细胞扩张转变的时机是决定最终器官大小的一个重要因素。然而,参与这一转变的调控系统仍不太清楚。为了深入了解这个系统,我们研究了补偿现象,即在具有确定生长的器官中,细胞数量减少而细胞大小增加。在几种植物物种中都观察到了补偿现象,这表明细胞增殖与扩张之间存在协调。在本研究中,我们检测了细胞增殖的正向调节因子()/的拟南芥突变体,该突变体表现出补偿现象。尽管对AN3的作用已进行了广泛研究,但突变体中细胞过度扩张的潜在机制仍然未知。聚焦于叶片发育的早期阶段,我们进行了运动学、细胞学、生物化学和转录组分析,发现突变体在增殖阶段细胞大小就已增加,且细胞增殖活跃。此外,在此阶段,叶绿体、液泡和木质部细胞比野生型细胞发育得更早。转录组数据表明,光合活性和次生细胞壁生物合成在突变体增殖细胞中被激活。这些结果表明,突变体细胞中发生了早熟的细胞分化。因此,我们提出AN3在细胞增殖阶段抑制细胞扩张/分化中具有新的作用。

https://cdn.ncbi.nlm.nih.gov/pmc/blobs/e6e0/11058843/821020ffc424/fpls-15-1322223-g001.jpg

文献AI研究员

20分钟写一篇综述,助力文献阅读效率提升50倍。

立即体验

用中文搜PubMed

大模型驱动的PubMed中文搜索引擎

马上搜索

文档翻译

学术文献翻译模型,支持多种主流文档格式。

立即体验