Suppr超能文献

一种新型长链非编码 RNA MIR4500HG003 通过 miR-483-3p-MMP9 轴促进三阴性乳腺癌的肿瘤转移。

A novel long non-coding RNA MIR4500HG003 promotes tumor metastasis through miR-483-3p-MMP9 axis in triple-negative breast cancer.

机构信息

Institute of Clinical Medicine, College of Medicine, National Cheng Kung University, Tainan, Taiwan, ROC.

Department of Radiation Oncology, National Cheng Kung University Hospital, Tainan, 70401, Taiwan, ROC.

出版信息

Cell Death Dis. 2024 May 2;15(5):310. doi: 10.1038/s41419-024-06675-w.

Abstract

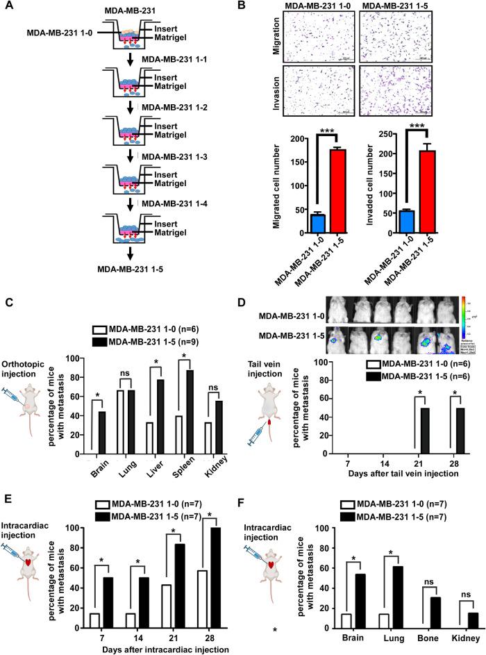
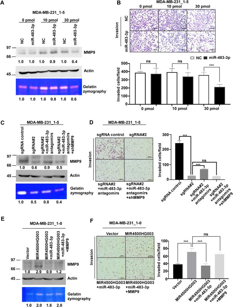
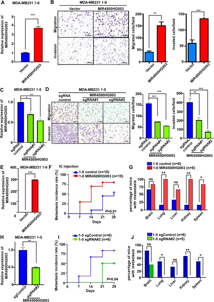
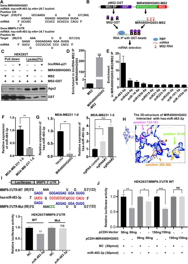
Breast cancer (BC) is the most common cancer and the leading cause of cancer-related deaths in women worldwide. The 5-year survival rate is over 90% in BC patients, but once BC cells metastasis into distal organs, it is dramatically decreasing to less than 30%. Especially, triple-negative breast cancer (TNBC) patients usually lead to poor prognosis and survival because of metastasis. Understanding the underline mechanisms of TNBC metastasis is a critical issue. Non-coding RNAs, including of lncRNAs and microRNAs, are non-protein-coding transcripts and have been reported as important regulators in TNBC metastasis. However, the underline mechanisms for non-coding RNAs regulating TNBC metastasis remain largely unclear. Here, we found that lncRNA MIR4500HG003 was highly expressed in highly metastatic MDA-MB-231 TNBC cells and overexpression of MIR4500HG003 enhanced metastasis ability in vitro and in vivo and promoted MMP9 expression. Furthermore, we found MIR4500HG003 physically interacted with miR-483-3p and reporter assay showed miR-483-3p attenuated MMP9 expression. Importantly, endogenous high expressions of MIR4500HG003 were correlated with tumor recurrence in TNBC patients with tumor metastasis. Taken together, our findings suggested that MIR4500HG003 promotes metastasis of TNBC through miR-483-3p-MMP9 signaling axis and may be used as potential prognostic marker for TNBC patients.

摘要

乳腺癌(BC)是全球最常见的癌症,也是癌症相关死亡的主要原因。BC 患者的 5 年生存率超过 90%,但一旦 BC 细胞转移到远端器官,生存率就会急剧下降到 30%以下。特别是三阴性乳腺癌(TNBC)患者由于转移通常导致预后不良和生存率低。了解 TNBC 转移的潜在机制是一个关键问题。非编码 RNA,包括长链非编码 RNA(lncRNA)和 microRNA,是不编码蛋白质的转录物,已被报道为 TNBC 转移的重要调节剂。然而,非编码 RNA 调节 TNBC 转移的潜在机制在很大程度上仍不清楚。在这里,我们发现 lncRNA MIR4500HG003 在高转移性 MDA-MB-231 TNBC 细胞中高度表达,过表达 MIR4500HG003 增强了体外和体内的转移能力,并促进了 MMP9 的表达。此外,我们发现 MIR4500HG003 与 miR-483-3p 物理相互作用,报告基因检测显示 miR-483-3p 减弱了 MMP9 的表达。重要的是,内源性高表达 MIR4500HG003 与具有肿瘤转移的 TNBC 患者的肿瘤复发相关。总之,我们的研究结果表明,MIR4500HG003 通过 miR-483-3p-MMP9 信号轴促进 TNBC 的转移,可能作为 TNBC 患者的潜在预后标志物。

https://cdn.ncbi.nlm.nih.gov/pmc/blobs/a9cc/11065892/076dfd2f120f/41419_2024_6675_Fig1_HTML.jpg

文献检索

告别复杂PubMed语法,用中文像聊天一样搜索,搜遍4000万医学文献。AI智能推荐,让科研检索更轻松。

立即免费搜索

文件翻译

保留排版,准确专业,支持PDF/Word/PPT等文件格式,支持 12+语言互译。

免费翻译文档

深度研究

AI帮你快速写综述,25分钟生成高质量综述,智能提取关键信息,辅助科研写作。

立即免费体验