Department of Neurovascular Intervention and Neurosurgery, Shanghai General Hospital, Shanghai Jiaotong University, School of Medicine, Shanghai, China.
Department of Neurology, Shanghai Pudong New area People's Hospital, Shanghai, China.
CNS Neurosci Ther. 2024 May;30(5):e14741. doi: 10.1111/cns.14741.
Despite the success of single-cell RNA sequencing in identifying cellular heterogeneity in ischemic stroke, clarifying the mechanisms underlying these associations of differently expressed genes remains challenging. Several studies that integrate gene expression and gene expression quantitative trait loci (eQTLs) with genome wide-association study (GWAS) data to determine their causal role have been proposed.
Here, we combined Mendelian randomization (MR) framework and single cell (sc) RNA sequencing to study how differently expressed genes (DEGs) mediating the effect of gene expression on ischemic stroke. The hub gene was further validated in the in vitro model.
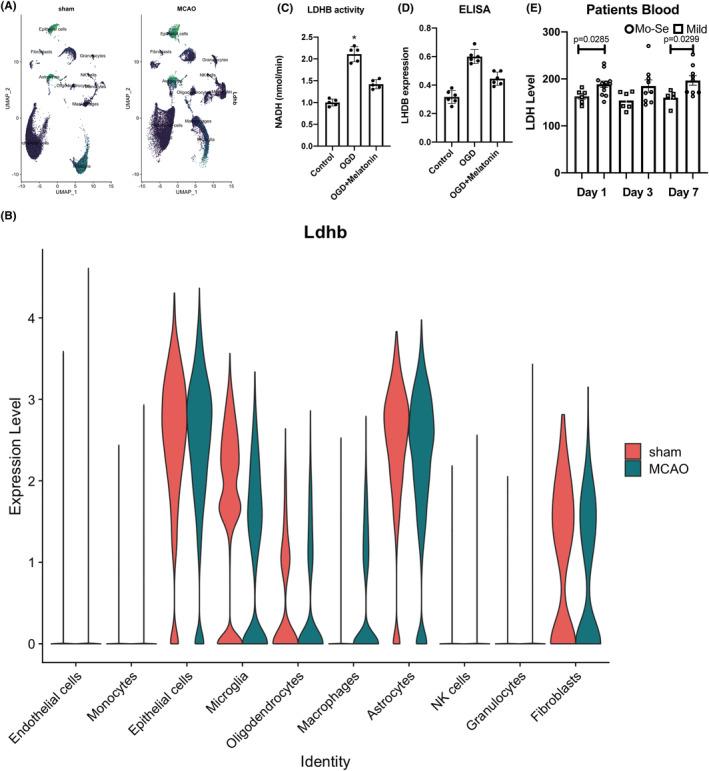
We identified 2339 DEGs in 10 cell clusters. Among these DEGs, 58 genes were associated with the risk of ischemic stroke. After external validation with eQTL dataset, lactate dehydrogenase B (LDHB) is identified to be positively associated with ischemic stroke. The expression of LDHB has also been validated in sc RNA-seq with dominant expression in microglia and astrocytes, and melatonin is able to reduce the LDHB expression and activity in vitro ischemic models.
Our study identifies LDHB as a novel biomarker for ischemic stroke via combining the sc RNA-seq and MR analysis.
尽管单细胞 RNA 测序在鉴定缺血性中风中的细胞异质性方面取得了成功,但阐明这些差异表达基因关联的机制仍然具有挑战性。已经提出了几项将基因表达和基因表达定量性状(eQTL)与全基因组关联研究(GWAS)数据集成的研究,以确定其因果作用。
在这里,我们结合孟德尔随机化(MR)框架和单细胞(sc)RNA 测序来研究差异表达基因(DEGs)如何介导基因表达对缺血性中风的影响。该枢纽基因在体外模型中进一步得到了验证。
我们在 10 个细胞簇中鉴定出 2339 个 DEGs。在这些 DEGs 中,有 58 个基因与缺血性中风的风险相关。在用 eQTL 数据集进行外部验证后,发现乳酸脱氢酶 B(LDHB)与缺血性中风呈正相关。在 scRNA-seq 中也验证了 LDHB 的表达,其在小胶质细胞和星形胶质细胞中表达占优势,并且褪黑素能够降低体外缺血模型中的 LDHB 表达和活性。
我们通过结合 scRNA-seq 和 MR 分析,确定 LDHB 作为缺血性中风的新型生物标志物。