Suppr超能文献

揭示 DNA 甲基化图谱,解析鹰嘴豆表型多样性的进化足迹。

Uncovering DNA methylation landscapes to decipher evolutionary footprints of phenotypic diversity in chickpea.

机构信息

National Institute of Plant Genome Research (NIPGR), Aruna Asaf Ali Marg, New Delhi 110067, India.

Indian Institute of Pulses Research (IIPR), Uttar Pradesh, Kanpur 208024, India.

出版信息

DNA Res. 2024 Jun 1;31(3). doi: 10.1093/dnares/dsae013.

Abstract

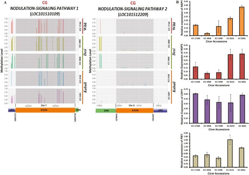
Genetic diversity and environmental factors are long believed to be the dominant contributors to phenotypic diversity in crop plants. However, it has been recently established that, besides genetic variation, epigenetic variation, especially variation in DNA methylation, plays a significant role in determining phenotypic diversity in crop plants. Therefore, assessing DNA methylation diversity in crop plants becomes vital, especially in the case of crops like chickpea, which has a narrow genetic base. Thus, in the present study, we employed whole-genome bisulfite sequencing to assess DNA methylation diversity in wild and cultivated (desi and kabuli) chickpea. This revealed extensive DNA methylation diversity in both wild and cultivated chickpea. Interestingly, the methylation diversity was found to be significantly higher than genetic diversity, suggesting its potential role in providing vital phenotypic diversity for the evolution and domestication of the Cicer gene pool. The phylogeny based on DNA methylation variation also indicates a potential complementary role of DNA methylation variation in addition to DNA sequence variation in shaping chickpea evolution. Besides, the study also identified diverse epi-alleles of many previously known genes of agronomic importance. The Cicer MethVarMap database developed in this study enables researchers to readily visualize methylation variation within the genes and genomic regions of their interest (http://223.31.159.7/cicer/public/). Therefore, epigenetic variation like DNA methylation variation can potentially explain the paradox of high phenotypic diversity despite the narrow genetic base in chickpea and can potentially be employed for crop improvement.

摘要

遗传多样性和环境因素一直被认为是作物表型多样性的主要决定因素。然而,最近的研究表明,除了遗传变异外,表观遗传变异,特别是 DNA 甲基化变异,在决定作物表型多样性方面也起着重要作用。因此,评估作物中的 DNA 甲基化多样性变得至关重要,特别是对于像鹰嘴豆这样遗传基础狭窄的作物。因此,在本研究中,我们采用全基因组亚硫酸氢盐测序来评估野生和栽培(desi 和 kabuli)鹰嘴豆中的 DNA 甲基化多样性。这揭示了野生和栽培鹰嘴豆中广泛的 DNA 甲基化多样性。有趣的是,发现甲基化多样性显著高于遗传多样性,这表明其在为 Cicer 基因库的进化和驯化提供重要表型多样性方面具有潜在作用。基于 DNA 甲基化变异的系统发育分析也表明,除了 DNA 序列变异外,DNA 甲基化变异在塑造鹰嘴豆进化方面可能具有补充作用。此外,该研究还鉴定了许多先前已知的具有农艺重要性基因的不同 epi-alleles。本研究开发的 Cicer MethVarMap 数据库使研究人员能够轻松地在他们感兴趣的基因和基因组区域内可视化甲基化变异(http://223.31.159.7/cicer/public/)。因此,像 DNA 甲基化变异这样的表观遗传变异可以解释鹰嘴豆尽管遗传基础狭窄但表型多样性高的悖论,并可能被用于作物改良。

https://cdn.ncbi.nlm.nih.gov/pmc/blobs/648c/11149376/60fcf98c04d1/dsae013_fig1.jpg

文献AI研究员

20分钟写一篇综述,助力文献阅读效率提升50倍。

立即体验

用中文搜PubMed

大模型驱动的PubMed中文搜索引擎

马上搜索

文档翻译

学术文献翻译模型,支持多种主流文档格式。

立即体验