Department of Urology, The Third Xiangya Hospital of Central South University, Changsha, 410013, China.
National Engineering Research Center of Ophthalmology and Optometry, Eye Hospital, Wenzhou Medical University, Wenzhou, Zhejiang, 325027, China.
Adv Sci (Weinh). 2024 Jul;11(26):e2400297. doi: 10.1002/advs.202400297. Epub 2024 May 5.
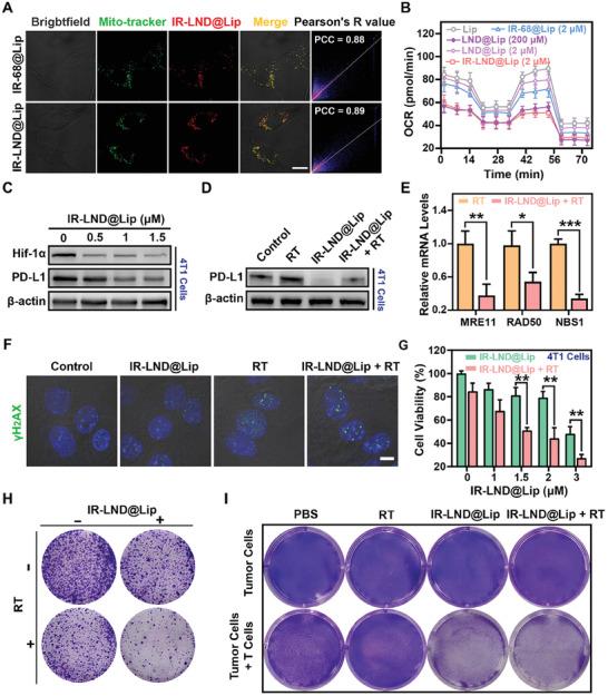
It is newly revealed that collagen works as a physical barrier to tumor immune infiltration, oxygen perfusion, and immune depressor in solid tumors. Meanwhile, after radiotherapy (RT), the programmed death ligand-1 (PD-L1) overexpression and transforming growth factor-β (TGF-β) excessive secretion would accelerate DNA damage repair and trigger T cell exclusion to limit RT efficacy. However, existing drugs or nanoparticles can hardly address these obstacles of highly effective RT simultaneously, effectively, and easily. In this study, it is revealed that inducing mitochondria dysfunction by using oxidative phosphorylation inhibitors like Lonidamine (LND) can serve as a highly effective multi-immune pathway regulation strategy through PD-L1, collagen, and TGF-β co-depression. Then, IR-LND is prepared by combining the mitochondria-targeted molecule IR-68 with LND, which then is loaded with liposomes (Lip) to create IR-LND@Lip nanoadjuvants. By doing this, IR-LND@Lip more effectively sensitizes RT by generating more DNA damage and transforming cold tumors into hot ones through immune activation by PD-L1, collagen, and TGF-β co-inhibition. In conclusion, the combined treatment of RT and IR-LND@Lip ultimately almost completely suppressed the growth of bladder tumors and breast tumors.
新研究表明,胶原蛋白在实体瘤中作为物理屏障,阻碍肿瘤免疫浸润、氧气灌注和免疫抑制因子。同时,放射治疗(RT)后,程序性死亡配体-1(PD-L1)过表达和转化生长因子-β(TGF-β)过度分泌会加速 DNA 损伤修复,并触发 T 细胞排斥,从而限制 RT 疗效。然而,现有的药物或纳米颗粒很难同时、有效地、轻松地解决这些高效 RT 的障碍。在这项研究中,通过使用氧化磷酸化抑制剂如 Lonidamine(LND)诱导线粒体功能障碍,通过 PD-L1、胶原蛋白和 TGF-β 的共同抑制,可以作为一种高效的多免疫途径调节策略。然后,将具有线粒体靶向的分子 IR-68 与 LND 结合,制备成 IR-LND,再将其装载到脂质体(Lip)中,制成 IR-LND@Lip 纳米佐剂。通过这种方式,IR-LND@Lip 通过 PD-L1、胶原蛋白和 TGF-β 的共同抑制产生更多的 DNA 损伤,将冷肿瘤转化为热肿瘤,从而更有效地增强 RT 敏感性。总之,RT 和 IR-LND@Lip 的联合治疗最终几乎完全抑制了膀胱癌和乳腺癌的生长。