• 文献检索
  • 文档翻译
  • 深度研究
  • 学术资讯
  • Suppr Zotero 插件Zotero 插件
  • 邀请有礼
  • 套餐&价格
  • 历史记录
应用&插件
Suppr Zotero 插件Zotero 插件浏览器插件Mac 客户端Windows 客户端微信小程序
定价
高级版会员购买积分包购买API积分包
服务
文献检索文档翻译深度研究API 文档MCP 服务
关于我们
关于 Suppr公司介绍联系我们用户协议隐私条款
关注我们

Suppr 超能文献

核心技术专利:CN118964589B侵权必究
粤ICP备2023148730 号-1Suppr @ 2026

文献检索

告别复杂PubMed语法,用中文像聊天一样搜索,搜遍4000万医学文献。AI智能推荐,让科研检索更轻松。

立即免费搜索

文件翻译

保留排版,准确专业,支持PDF/Word/PPT等文件格式,支持 12+语言互译。

免费翻译文档

深度研究

AI帮你快速写综述,25分钟生成高质量综述,智能提取关键信息,辅助科研写作。

立即免费体验

对透明细胞肾细胞癌患者的尿液和血浆样本进行免疫分析。

Immune analysis of urine and plasma samples from patients with clear cell renal cell carcinoma.

作者信息

Vargová Daniela, Dargaj Ján, Dohál Matúš, Fraňová Soňa, Ľupták Ján, Škorňová Ingrid, Švihra Ján, Briš Lukáš, Slávik Pavol, Šutovská Martina

机构信息

Department of Pharmacology, Jessenius Faculty of Medicine in Martin, Comenius University in Bratislava, 036 01 Martin, Slovakia.

Department of Urology, Jessenius Faculty of Medicine in Martin, Comenius University in Bratislava and University Hospital Martin, 036 01 Martin, Slovakia.

出版信息

Oncol Lett. 2024 Apr 25;27(6):281. doi: 10.3892/ol.2024.14414. eCollection 2024 Jun.

DOI:10.3892/ol.2024.14414
PMID:38736737
原文链接:https://pmc.ncbi.nlm.nih.gov/articles/PMC11082642/
Abstract

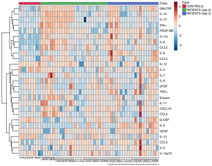
Clear cell renal cell carcinoma (ccRCC) is the third most common type of urological malignancy worldwide, and it is associated with a silent progression and late manifestation. Patients with a metastatic form of ccRCC have a poor prognosis; however, when the disease is diagnosed early, it is largely curable. Currently, there are no biomarkers available in clinical practice for ccRCC. Thus, the aim of the present study was to measure 27 biologically relevant cytokines in preoperative and postoperative urine samples, and in preoperative plasma samples from 34 patients with ccRCC, and to evaluate their diagnostic significance. The concentrations of cytokines were assessed by multiplex immune assay. The results showed significantly higher levels of IL-1 receptor antagonist, IL-6, IL-15, chemokine (C-C motif) ligand (CCL)2, CCL3, CCL4, C-X-C motif ligand (CXCL)10, granulocyte-macrophage colony stimulating factor (GM-CSF) and platelet-derived growth factor-BB (PDGF-BB), and lower levels of granulocyte colony stimulating factor (G-CSF) in urine samples from patients prior to surgery compared with those in the controls. Notably, the urine levels of G-CSF, IL-5 and vascular endothelial growth factor differed following tumor removal compared with the preoperative urine levels. In addition, urinary G-CSF, GM-CSF, IL-6, CXCL10, CCL5 and PDGF-BB appeared to be potential markers of tumor grade. Plasma from patients with ccRCC contained significantly higher levels of IL-6 and lower levels of CCL2 than control plasma. In conclusion, the present findings indicated that urinary and circulating cytokines may represent a promising novel tool for the early diagnosis of ccRCC and/or prediction of tumor grade.

摘要

透明细胞肾细胞癌(ccRCC)是全球第三常见的泌尿系统恶性肿瘤,其具有隐匿进展和晚期表现的特点。ccRCC转移型患者预后较差;然而,若疾病能早期诊断,则大多可治愈。目前,临床实践中尚无用于ccRCC的生物标志物。因此,本研究的目的是检测34例ccRCC患者术前和术后尿液样本以及术前血浆样本中27种具有生物学相关性的细胞因子,并评估其诊断意义。通过多重免疫测定法评估细胞因子的浓度。结果显示,与对照组相比,术前患者尿液样本中白细胞介素-1受体拮抗剂、白细胞介素-6、白细胞介素-15、趋化因子(C-C基序)配体(CCL)2、CCL3、CCL4、C-X-C基序配体(CXCL)10、粒细胞-巨噬细胞集落刺激因子(GM-CSF)和血小板衍生生长因子-BB(PDGF-BB)水平显著升高,而粒细胞集落刺激因子(G-CSF)水平较低。值得注意的是,与术前尿液水平相比,肿瘤切除后G-CSF、白细胞介素-5和血管内皮生长因子的尿液水平有所不同。此外,尿液中的G-CSF、GM-CSF、白细胞介素-6、CXCL10、CCL5和PDGF-BB似乎是肿瘤分级的潜在标志物。ccRCC患者血浆中白细胞介素-6水平显著高于对照组,而CCL2水平低于对照组。总之,本研究结果表明,尿液和循环中的细胞因子可能是ccRCC早期诊断和/或肿瘤分级预测的一种有前景的新工具。

https://cdn.ncbi.nlm.nih.gov/pmc/blobs/22d1/11082642/085641f6fa95/ol-27-06-14414-g04.jpg
https://cdn.ncbi.nlm.nih.gov/pmc/blobs/22d1/11082642/277bc9bd8fb2/ol-27-06-14414-g00.jpg
https://cdn.ncbi.nlm.nih.gov/pmc/blobs/22d1/11082642/c70c3da80182/ol-27-06-14414-g01.jpg
https://cdn.ncbi.nlm.nih.gov/pmc/blobs/22d1/11082642/c0016124c520/ol-27-06-14414-g02.jpg
https://cdn.ncbi.nlm.nih.gov/pmc/blobs/22d1/11082642/16930f7a1a6a/ol-27-06-14414-g03.jpg
https://cdn.ncbi.nlm.nih.gov/pmc/blobs/22d1/11082642/085641f6fa95/ol-27-06-14414-g04.jpg
https://cdn.ncbi.nlm.nih.gov/pmc/blobs/22d1/11082642/277bc9bd8fb2/ol-27-06-14414-g00.jpg
https://cdn.ncbi.nlm.nih.gov/pmc/blobs/22d1/11082642/c70c3da80182/ol-27-06-14414-g01.jpg
https://cdn.ncbi.nlm.nih.gov/pmc/blobs/22d1/11082642/c0016124c520/ol-27-06-14414-g02.jpg
https://cdn.ncbi.nlm.nih.gov/pmc/blobs/22d1/11082642/16930f7a1a6a/ol-27-06-14414-g03.jpg
https://cdn.ncbi.nlm.nih.gov/pmc/blobs/22d1/11082642/085641f6fa95/ol-27-06-14414-g04.jpg

相似文献

1
Immune analysis of urine and plasma samples from patients with clear cell renal cell carcinoma.对透明细胞肾细胞癌患者的尿液和血浆样本进行免疫分析。
Oncol Lett. 2024 Apr 25;27(6):281. doi: 10.3892/ol.2024.14414. eCollection 2024 Jun.
2
Granulocyte macrophage colony-stimulating factor predicts postoperative recurrence of clear-cell renal cell carcinoma.粒细胞巨噬细胞集落刺激因子可预测透明细胞肾细胞癌术后复发。
Oncotarget. 2016 Apr 26;7(17):24527-36. doi: 10.18632/oncotarget.8235.
3
Circulating Cytokine/Chemokine Concentrations Respond to Ionizing Radiation Doses but not Radiation Dose Rates: Granulocyte-Colony Stimulating Factor and Interleukin-18.循环细胞因子/趋化因子浓度对电离辐射剂量有反应,但对辐射剂量率没有反应:粒细胞集落刺激因子和白细胞介素-18。
Radiat Res. 2018 Jun;189(6):634-643. doi: 10.1667/RR14966.1. Epub 2018 Apr 13.
4
Pilot study of angiogenic response to yttrium-90 radioembolization with resin microspheres.钇-90树脂微球放射性栓塞血管生成反应的初步研究。
J Vasc Interv Radiol. 2014 Feb;25(2):297-306.e1. doi: 10.1016/j.jvir.2013.10.030. Epub 2013 Dec 20.
5
Disruption of CCR5 signaling to treat COVID-19-associated cytokine storm: Case series of four critically ill patients treated with leronlimab.破坏CCR5信号传导以治疗新冠病毒相关细胞因子风暴:使用leronlimab治疗的4例危重症患者病例系列
J Transl Autoimmun. 2021;4:100083. doi: 10.1016/j.jtauto.2021.100083. Epub 2021 Jan 6.
6
[Changes and clinical significance of multiple cytokines in exhaled breath condensate in patients with severe inhalation injury].[重度吸入性损伤患者呼出气冷凝液中多种细胞因子的变化及临床意义]
Zhonghua Wei Zhong Bing Ji Jiu Yi Xue. 2023 Aug;35(8):818-822. doi: 10.3760/cma.j.cn121430-20221219-01105.
7
Immunobiochemical profile of clear cell renal cell carcinoma (ccRCC): A preliminary study.透明细胞肾细胞癌(ccRCC)的免疫生化特征:一项初步研究。
Gen Physiol Biophys. 2023 Sep;42(5):387-401. doi: 10.4149/gpb_2023015.
8
Cytokine and Chemokine Concentration in the Tear of Patients with Age-Related Cataract.年龄相关性白内障患者泪液中细胞因子和趋化因子浓度。
Curr Eye Res. 2020 Sep;45(9):1101-1106. doi: 10.1080/02713683.2020.1715445. Epub 2020 Jan 24.
9
The Effects of 21-Day General Rehabilitation after Hip or Knee Surgical Implantation on Plasma Levels of Selected Interleukins, VEGF, TNF-α, PDGF-BB, and Eotaxin-1.髋关节或膝关节手术后 21 天常规康复治疗对选定白细胞介素、VEGF、TNF-α、PDGF-BB 和嗜酸性粒细胞趋化因子-1 血浆水平的影响。
Biomolecules. 2022 Apr 19;12(5):605. doi: 10.3390/biom12050605.
10
Potential plasma markers of Type 1 and Type 2 leprosy reactions: a preliminary report.1型和2型麻风反应的潜在血浆标志物:初步报告。
BMC Infect Dis. 2009 May 27;9:75. doi: 10.1186/1471-2334-9-75.

引用本文的文献

1
Biomarkers in advanced renal cell carcinoma: current practice and future directions.晚期肾细胞癌中的生物标志物:当前实践与未来方向
Curr Opin Oncol. 2025 May 1;37(3):274-282. doi: 10.1097/CCO.0000000000001138. Epub 2025 Mar 27.

本文引用的文献

1
Immunobiochemical profile of clear cell renal cell carcinoma (ccRCC): A preliminary study.透明细胞肾细胞癌(ccRCC)的免疫生化特征:一项初步研究。
Gen Physiol Biophys. 2023 Sep;42(5):387-401. doi: 10.4149/gpb_2023015.
2
The Role of IL-6 in Cancer Cell Invasiveness and Metastasis-Overview and Therapeutic Opportunities.IL-6 在癌细胞侵袭和转移中的作用——概述和治疗机会。
Cells. 2022 Nov 21;11(22):3698. doi: 10.3390/cells11223698.
3
The tumor and plasma cytokine profiles of renal cell carcinoma patients.肾细胞癌患者的肿瘤和血浆细胞因子谱。
Sci Rep. 2022 Aug 4;12(1):13416. doi: 10.1038/s41598-022-17592-3.
4
GM-CSF: A Double-Edged Sword in Cancer Immunotherapy.GM-CSF:癌症免疫治疗中的双刃剑。
Front Immunol. 2022 Jul 5;13:901277. doi: 10.3389/fimmu.2022.901277. eCollection 2022.
5
Identification of CXCL10 as a Prognostic Biomarker for Clear Cell Renal Cell Carcinoma.鉴定CXCL10作为透明细胞肾细胞癌的预后生物标志物
Front Oncol. 2022 Feb 28;12:857619. doi: 10.3389/fonc.2022.857619. eCollection 2022.
6
Diagnostic performance of MRI, SPECT, and PET in detecting renal cell carcinoma: a systematic review and meta-analysis.MRI、SPECT 和 PET 在检测肾细胞癌中的诊断性能:系统评价和荟萃分析。
BMC Cancer. 2022 Feb 11;22(1):163. doi: 10.1186/s12885-022-09239-3.
7
ESMO Clinical Practice Guideline update on the use of immunotherapy in early stage and advanced renal cell carcinoma.欧洲肿瘤内科学会(ESMO)关于免疫疗法在早期和晚期肾细胞癌中应用的临床实践指南更新
Ann Oncol. 2021 Dec;32(12):1511-1519. doi: 10.1016/j.annonc.2021.09.014. Epub 2021 Sep 28.
8
Role of the CCL2-CCR2 signalling axis in cancer: Mechanisms and therapeutic targeting.CCL2-CCR2 信号轴在癌症中的作用:机制与治疗靶点。
Cell Prolif. 2021 Oct;54(10):e13115. doi: 10.1111/cpr.13115. Epub 2021 Aug 31.
9
CCL2: An Important Mediator Between Tumor Cells and Host Cells in Tumor Microenvironment.CCL2:肿瘤微环境中肿瘤细胞与宿主细胞之间的重要介质
Front Oncol. 2021 Jul 27;11:722916. doi: 10.3389/fonc.2021.722916. eCollection 2021.
10
Tumor-Induced Inflammatory Cytokines and the Emerging Diagnostic Devices for Cancer Detection and Prognosis.肿瘤诱导的炎性细胞因子与新兴的癌症检测和预后诊断设备
Front Oncol. 2021 Jul 7;11:692142. doi: 10.3389/fonc.2021.692142. eCollection 2021.