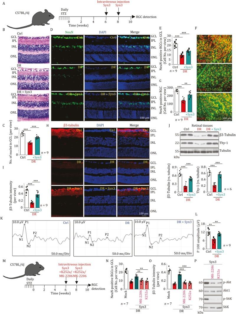
Li Ke-Ran, Huan Meng-Jia, Yao Jin, Li Jia-Jun, Cao Yuan, Wang Suyu, Naik Mandar T, Fang Yuan, Marshall John, Lan Chang-Gong, Cao Cong
The Affiliated Eye Hospital, Nanjing Medical University, Nanjing 210029, China.
Department of Ophthalmology, The Second Affiliated Hospital of Nanjing Medical University, Nanjing 210029, China.
Protein Cell. 2024 Nov 1;15(11):858-865. doi: 10.1093/procel/pwae028.