Suppr超能文献

COVID-19 中内皮信号转导的活性氧:新型肽 PIP-2 的保护作用。

Reactive oxygen species in endothelial signaling in COVID-19: Protective role of the novel peptide PIP-2.

机构信息

Institute for Environmental Medicine and Department of Physiology, Philadelphia, Pennsylvania, United States of America.

Peroxitech Inc., Philadelphia, Pennsylvania, United States of America.

出版信息

PLoS One. 2024 May 21;19(5):e0289854. doi: 10.1371/journal.pone.0289854. eCollection 2024.

Abstract

INTRODUCTION

Recent research suggests that endothelial activation plays a role in coronavirus disease 2019 (COVID-19) pathogenesis by promoting a pro-inflammatory state. However, the mechanism by which the endothelium is activated in COVID-19 remains unclear.

OBJECTIVE

To investigate the mechanism by which COVID-19 activates the pulmonary endothelium and drives pro-inflammatory phenotypes.

HYPOTHESIS

The "inflammatory load or burden" (cytokine storm) of the systemic circulation activates endothelial NADPH oxidase 2 (NOX2) which leads to the production of reactive oxygen species (ROS) by the pulmonary endothelium. Endothelial ROS subsequently activates pro-inflammatory pathways.

METHODS

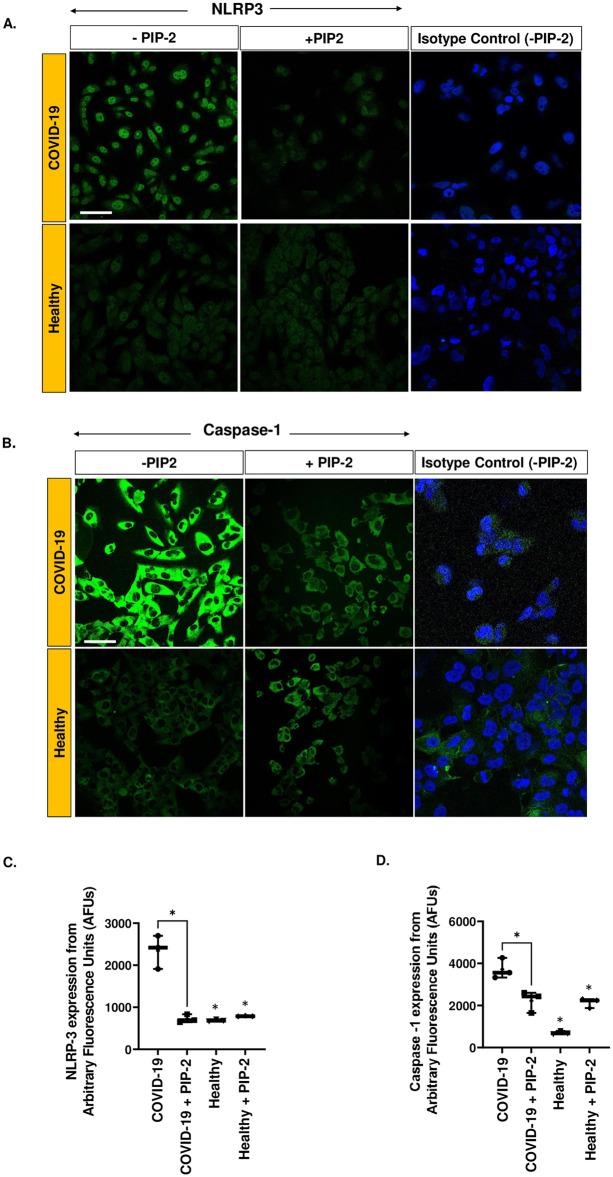
The inflammatory burden of COVID-19 on the endothelial network, was recreated in vitro, by exposing human pulmonary microvascular endothelial cells (HPMVEC) to media supplemented with serum from COVID-19 affected individuals (sera were acquired from patients with COVID-19 infection that eventually died. Sera was isolated from blood collected at admission to the Intensive Care Unit of the Hospital of the University of Pennsylvania). Endothelial activation, inflammation and cell death were assessed in HPMVEC treated with serum either from patients with COVID-19 or from healthy individuals. Activation was monitored by measuring NOX2 activation (Rac1 translocation) and ROS production; inflammation (or appearance of a pro-inflammatory phenotype) was monitored by measuring the induction of moieties such as intercellular adhesion molecule (ICAM-1), P-selectin and the NLRP3 inflammasome; cell death was measured via SYTOX™ Green assays.

RESULTS

Endothelial activation (i.e., NOX2 activation and subsequent ROS production) and cell death were significantly higher in the COVID-19 model than in healthy samples. When HPMVEC were pre-treated with the novel peptide PIP-2, which blocks NOX2 activation (via inhibition of Ca2+-independent phospholipase A2, aiPLA2), significant abrogation of ROS was observed. Endothelial inflammation and cell death were also significantly blunted.

CONCLUSIONS

The endothelium is activated during COVID-19 via cytokine storm-driven NOX2-ROS activation, which causes a pro-inflammatory phenotype. The concept of endothelial NOX2-ROS production as a unifying pathophysiological axis in COVID-19 raises the possibility of using PIP-2 to maintain vascular health.

摘要

简介

最近的研究表明,内皮细胞激活通过促进促炎状态在 2019 年冠状病毒病(COVID-19)发病机制中起作用。然而,COVID-19 中内皮细胞如何被激活仍不清楚。

目的

研究 COVID-19 激活肺内皮细胞并驱动促炎表型的机制。

假设

全身循环中的“炎症负荷或负担”(细胞因子风暴)激活内皮 NADPH 氧化酶 2(NOX2),导致肺内皮细胞产生活性氧(ROS)。内皮 ROS 随后激活促炎途径。

方法

通过将人肺微血管内皮细胞(HPMVEC)暴露于补充有 COVID-19 患者血清的培养基中,在体外重现 COVID-19 对内皮网络的炎症负担,血清是从最终死亡的 COVID-19 感染患者中获得的。血清是从宾夕法尼亚大学医院重症监护病房入院时采集的血液中分离出来的。用来自 COVID-19 患者或健康个体的血清处理 HPMVEC,评估内皮细胞激活、炎症和细胞死亡。通过测量 NOX2 激活(Rac1 易位)和 ROS 产生来监测激活;通过测量细胞间黏附分子(ICAM-1)、P-选择素和 NLRP3 炎性体等物质的诱导来监测炎症(或出现促炎表型);通过 SYTOX™ Green 测定法测量细胞死亡。

结果

与健康样本相比,COVID-19 模型中的内皮细胞激活(即 NOX2 激活和随后的 ROS 产生)和细胞死亡明显更高。当 HPMVEC 用新型肽 PIP-2 预处理时,NOX2 激活(通过抑制 Ca2+-非依赖性磷脂酶 A2,aiPLA2)被显著阻断,观察到 ROS 的明显减少。内皮炎症和细胞死亡也明显减弱。

结论

COVID-19 期间内皮通过细胞因子风暴驱动的 NOX2-ROS 激活而被激活,导致促炎表型。内皮细胞 NOX2-ROS 产生作为 COVID-19 中统一的病理生理轴的概念,提出了使用 PIP-2 来维持血管健康的可能性。

https://cdn.ncbi.nlm.nih.gov/pmc/blobs/4a1f/11108150/524f06fb6ad0/pone.0289854.g001.jpg

文献AI研究员

20分钟写一篇综述,助力文献阅读效率提升50倍。

立即体验

用中文搜PubMed

大模型驱动的PubMed中文搜索引擎

马上搜索

文档翻译

学术文献翻译模型,支持多种主流文档格式。

立即体验