Suppr超能文献

鉴定和分析马兜铃酸肾病中差异表达的转录因子。

Identification and analysis of differently expressed transcription factors in aristolochic acid nephropathy.

机构信息

Department of Pharmacy, The Third Xiangya Hospital, Central South University.

出版信息

Environ Health Prev Med. 2024;29:30. doi: 10.1265/ehpm.23-00245.

Abstract

BACKGROUND

Aristolochic acid nephropathy (AAN) is a rapidly progressive interstitial nephropathy caused by Aristolochic acid (AA). AAN is associated with the development of nephropathy and urothelial carcinoma. It is estimated that more than 100 million people worldwide are at risk of developing AAN. However, the underlying mechanisms driving renal deterioration in AAN remain poorly understood, and the treatment options are limited.

METHODS

We obtained GSE27168 and GSE136276 series matrix data from the Gene Expression Omnibus (GEO) related to AAN. Using the R Studio environment, we applied the limma package and WGCNA package to identify co-differently expressed genes (co-DEGs). By GO/KEGG/GSVA analysis, we revealed common biological pathways. Subsequently, co-DEGs were subjected to the String database to construct a protein-protein interaction (PPI) network. The MCC algorithms implemented in the Cytohubba plugin were employed to identify hub genes. The hub genes were cross-referenced with the transcription factor (TF) database to identify hub TFs. Immune infiltration analysis was performed to identify key immune cell groups by utilizing CIBERSORT. The expressions of AAN-associated hub TFs were verified in vivo and in vitro. Finally, siRNA intervention was performed on the two TFs to verify their regulatory effect in AAN.

RESULTS

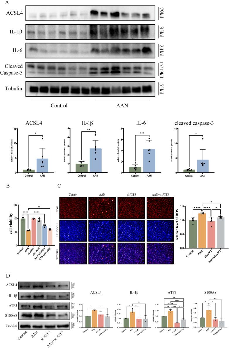
Our analysis identified 88 co-DEGs through the "limma" and "WGCNA" R packages. A PPI network comprising 53 nodes and 34 edges was constructed with a confidence level >0.4. ATF3 and c-JUN were identified as hub TFs potentially linked to AAN. Additionally, expressions of ATF3 and c-JUN positively correlated with monocytes, basophils, and vessels, and negatively correlated with eosinophils and endothelial cells. We observed a significant increase in protein and mRNA levels of these two hub TFs. Furthermore, it was found that siRNA intervention targeting ATF3, but not c-JUN, alleviated cell damage induced by AA. The knockdown of ATF3 protects against oxidative stress and inflammation in the AAN cell model.

CONCLUSION

This study provides novel insights into the role of ATF3 in AAN. The comprehensive analysis sheds light on the molecular mechanisms and identifies potential biomarkers and drug targets for AAN treatment.

摘要

背景

马兜铃酸肾病(AAN)是一种由马兜铃酸(AA)引起的快速进行性间质性肾炎。AAN 与肾病和尿路上皮癌的发展有关。据估计,全世界有超过 1 亿人面临发生 AAN 的风险。然而,导致 AAN 肾恶化的潜在机制仍知之甚少,且治疗选择有限。

方法

我们从基因表达综合数据库(GEO)中获得了与 AAN 相关的 GSE27168 和 GSE136276 系列矩阵数据。我们使用 R Studio 环境,应用 limma 包和 WGCNA 包来识别共同差异表达基因(co-DEGs)。通过 GO/KEGG/GSVA 分析,我们揭示了常见的生物学途径。随后,将 co-DEGs 输入到 String 数据库中,以构建蛋白质-蛋白质相互作用(PPI)网络。利用 Cytohubba 插件中的 MCC 算法,鉴定了 hub 基因。将 hub 基因与转录因子(TF)数据库进行交叉参考,以鉴定 hub TF。通过 CIBERSORT 分析免疫浸润,鉴定关键免疫细胞群。在体内和体外验证 AAN 相关 hub TF 的表达。最后,通过 siRNA 干预验证这两个 TF 在 AAN 中的调节作用。

结果

我们通过“limma”和“WGCNA”R 包分析鉴定了 88 个 co-DEGs。构建了一个包含 53 个节点和 34 条边的 PPI 网络,置信度 >0.4。鉴定出 ATF3 和 c-JUN 可能与 AAN 相关的 hub TF。此外,ATF3 和 c-JUN 的表达与单核细胞、嗜碱性粒细胞和血管呈正相关,与嗜酸性粒细胞和内皮细胞呈负相关。我们观察到这两个 hub TF 的蛋白和 mRNA 水平显著增加。此外,发现针对 ATF3 的 siRNA 干预而非 c-JUN 可减轻 AA 诱导的细胞损伤。ATF3 的敲低可保护 AAN 细胞模型免受氧化应激和炎症的影响。

结论

本研究提供了 ATF3 在 AAN 中的作用的新见解。综合分析揭示了分子机制,并确定了 AAN 治疗的潜在生物标志物和药物靶点。

https://cdn.ncbi.nlm.nih.gov/pmc/blobs/3687/11157247/c9062b7a49cd/ehpm-29-030-g001.jpg

文献AI研究员

20分钟写一篇综述,助力文献阅读效率提升50倍。

立即体验

用中文搜PubMed

大模型驱动的PubMed中文搜索引擎

马上搜索

文档翻译

学术文献翻译模型,支持多种主流文档格式。

立即体验