Senior Department of Gastroenterology, the First Medical Center of Chinese PLA General Hospital, Beijing, China.
Senior Department of Infectious Diseases, the Fifth Medical Centre of Chinese PLA General Hospital, National Clinical Research Center for Infectious Diseases, Beijing, China.
Clin Transl Med. 2024 May;14(5):e1699. doi: 10.1002/ctm2.1699.
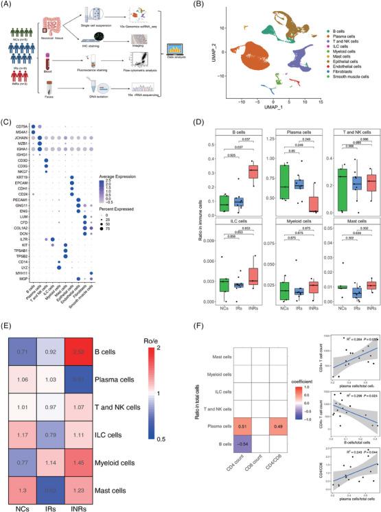
The gut is an important site for human immunodeficiency virus (HIV) infection and immune responses. The role of gut mucosal immune cells in immune restoration in patients infected with HIV undergoing antiretroviral therapy remains unclear.
Ileocytes, including 54 475 immune cells, were obtained from colonoscopic biopsies of five HIV-negative controls, nine immunological responders (IRs), and three immunological non-responders (INRs) and were analyzed using single-cell RNA sequencing. Immunohistochemical assays were performed for validation. The 16S rRNA gene was amplified using PCR in faecal samples to analyze faecal microbiota. Flow cytometry was used to analyze CD4+ T-cell counts and the activation of T cells.
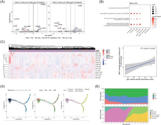
This study presents a global transcriptomic profile of the gut mucosal immune cells in patients infected with HIV. Compared with the IRs, the INRs exhibited a lower proportion of gut plasma cells, especially the IGKCIgA plasma cell subpopulation. IGKCIgA plasma cells were negatively associated with enriched f. Prevotellaceae the INRs and negatively correlated with the overactivation of T cells, but they were positively correlated with CD4 T-cell counts. The INRs exhibited a higher proportion of B cells than the IRs. Follicular and memory B cells were significantly higher in the INRs. Reduced potential was observed in the differentiation of follicular or memory B cells into gut plasma cells in INRs. In addition, the receptor-ligand pairs CD74_MIF and CD74_COPA of memory B/ follicular helper T cells were significantly reduced in the INRs, which may hinder the differentiation of memory and follicular B cells into plasma cells.
Our study shows that plasma cells are dysregulated in INRs and provides an extensive resource for deciphering the immune pathogenesis of HIV in INRs.
An investigation was carried out at the single-cell-level to analyze gut mucosal immune cells alterations in PLWH after ART. B cells were significantly increased and plasma cells were significantly decreased in the INRs compared to the IRs and NCs. There are gaps in the transition from gut follicular or memory B cellsinto plasma cells in INRs.
肠道是人类免疫缺陷病毒(HIV)感染和免疫反应的重要部位。在接受抗逆转录病毒治疗的 HIV 感染患者中,肠道黏膜免疫细胞在免疫重建中的作用仍不清楚。
从 5 名 HIV 阴性对照、9 名免疫应答者(IR)和 3 名免疫无应答者(INR)的结肠镜活检中获取回肠细胞,包括 54475 个免疫细胞,并进行单细胞 RNA 测序分析。进行免疫组织化学检测进行验证。采用 PCR 扩增粪便样本中的 16S rRNA 基因,分析粪便微生物群。采用流式细胞术分析 CD4+T 细胞计数和 T 细胞激活。
本研究展示了 HIV 感染患者肠道黏膜免疫细胞的全转录组谱。与 IR 相比,INR 表现出较低比例的肠道浆细胞,尤其是 IGKCIgA 浆细胞亚群。IGKCIgA 浆细胞与富集的 fPrevotellaceae呈负相关,与 T 细胞过度激活呈负相关,但与 CD4+T 细胞计数呈正相关。与 IR 相比,INR 表现出更高比例的 B 细胞。滤泡和记忆 B 细胞在 INRs 中显著升高。在 INRs 中,观察到滤泡或记忆 B 细胞向肠道浆细胞分化的潜力降低。此外,INRs 中记忆 B/滤泡辅助 T 细胞的受体-配体对 CD74_MIF 和 CD74_COPA 显著减少,这可能阻碍记忆和滤泡 B 细胞向浆细胞分化。
我们的研究表明,INRs 中的浆细胞失调,并为解析 INRs 中 HIV 的免疫发病机制提供了广泛的资源。
在接受 ART 后,在单细胞水平上对 PLWH 的肠道黏膜免疫细胞改变进行了研究。与 IR 和 NC 相比,INR 中的 B 细胞显著增加,浆细胞显著减少。在 INRs 中,从肠道滤泡或记忆 B 细胞向浆细胞的转化存在空白。