Suppr超能文献

海藻寡糖通过诱导Nrf2信号通路保护胃上皮细胞免受氧化应激损伤。

Alginate Oligosaccharides Protect Gastric Epithelial Cells against Oxidative Stress Damage through Induction of the Nrf2 Pathway.

作者信息

Acevedo Samantha, Covarrubias Alejandra A, Haeger Paola, Pancetti Floria, Tala Fadia, de la Fuente-Ortega Erwin

机构信息

Laboratorio de Estrés Celular y Enfermedades Crónicas no Transmisibles, Universidad Católica del Norte, Coquimbo 1781421, Chile.

Laboratorio de Neurotoxicología Ambiental, Departamento de Ciencias Biomédicas, Facultad de Medicina, Universidad Católica del Norte, Coquimbo 1781421, Chile.

出版信息

Antioxidants (Basel). 2024 May 20;13(5):618. doi: 10.3390/antiox13050618.

Abstract

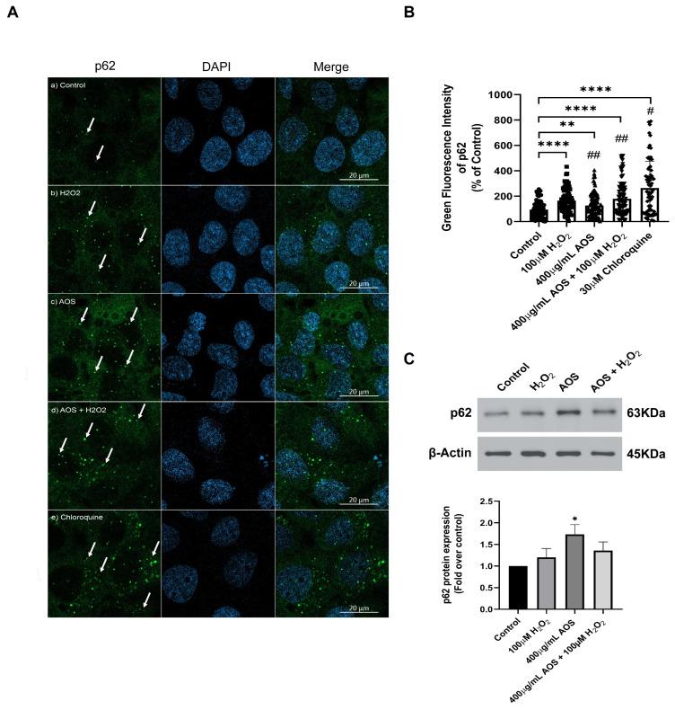
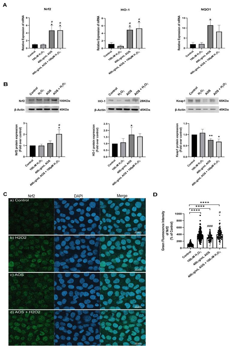
Gastric diseases represent a significant global public health challenge, characterized by molecular dysregulation in redox homeostasis and heightened oxidative stress. Although prior preclinical studies have demonstrated the cytoprotective antioxidant effects of alginate oligosaccharides (AOSs) through the Nrf2 pathway, whether such mechanisms apply to gastric diseases remains unclear. In this study, we used the GES-1 gastric cell line exposed to hydrogen peroxide (HO) as a damage model to investigate the impact of AOS on cell viability and its associated mechanisms. Our results revealed that pre-incubation with AOS for either 4 h or 24 h significantly improved the viability of GES-1 cells exposed to HO. In addition, AOS reduced the intracellular ROS levels, activating the Nrf2 signaling pathway, with increased Nrf2 protein and mRNA expression and a significant upregulation of the target genes HO-1 and NQO1. The activation of Nrf2 was correlated with decreased Keap1 protein expression and an increased level of the autophagy protein p62/SQSTM1, suggesting the activation of Nrf2 through a noncanonical pathway. This study suggests that AOS is a potential treatment for protecting gastric epithelial cells from oxidative stress by activating the p62/SQSTM1-Keap1-Nrf2 axis and laying the foundation for future investigations about its specific therapeutic mechanisms.

摘要

胃部疾病是一项重大的全球公共卫生挑战,其特征在于氧化还原稳态的分子失调和氧化应激加剧。尽管先前的临床前研究已经证明了藻酸盐寡糖(AOSs)通过Nrf2途径具有细胞保护抗氧化作用,但这种机制是否适用于胃部疾病仍不清楚。在本研究中,我们使用暴露于过氧化氢(HO)的GES-1胃细胞系作为损伤模型,以研究AOS对细胞活力及其相关机制的影响。我们的结果显示,用AOS预孵育4小时或24小时可显著提高暴露于HO的GES-1细胞的活力。此外,AOS降低了细胞内ROS水平,激活了Nrf2信号通路,Nrf2蛋白和mRNA表达增加,并且靶基因HO-1和NQO1显著上调。Nrf2的激活与Keap1蛋白表达降低和自噬蛋白p62/SQSTM1水平升高相关,表明通过非经典途径激活了Nrf2。本研究表明,AOS可能是一种通过激活p62/SQSTM1-Keap1-Nrf2轴来保护胃上皮细胞免受氧化应激的潜在治疗方法,并为未来关于其具体治疗机制的研究奠定基础。

https://cdn.ncbi.nlm.nih.gov/pmc/blobs/3969/11117588/a8d6cbf7d542/antioxidants-13-00618-g001.jpg

文献检索

告别复杂PubMed语法,用中文像聊天一样搜索,搜遍4000万医学文献。AI智能推荐,让科研检索更轻松。

立即免费搜索

文件翻译

保留排版,准确专业,支持PDF/Word/PPT等文件格式,支持 12+语言互译。

免费翻译文档

深度研究

AI帮你快速写综述,25分钟生成高质量综述,智能提取关键信息,辅助科研写作。

立即免费体验