• 文献检索
  • 文档翻译
  • 深度研究
  • 学术资讯
  • Suppr Zotero 插件Zotero 插件
  • 邀请有礼
  • 套餐&价格
  • 历史记录
应用&插件
Suppr Zotero 插件Zotero 插件浏览器插件Mac 客户端Windows 客户端微信小程序
定价
高级版会员购买积分包购买API积分包
服务
文献检索文档翻译深度研究API 文档MCP 服务
关于我们
关于 Suppr公司介绍联系我们用户协议隐私条款
关注我们

Suppr 超能文献

核心技术专利:CN118964589B侵权必究
粤ICP备2023148730 号-1Suppr @ 2026

文献检索

告别复杂PubMed语法,用中文像聊天一样搜索,搜遍4000万医学文献。AI智能推荐,让科研检索更轻松。

立即免费搜索

文件翻译

保留排版,准确专业,支持PDF/Word/PPT等文件格式,支持 12+语言互译。

免费翻译文档

深度研究

AI帮你快速写综述,25分钟生成高质量综述,智能提取关键信息,辅助科研写作。

立即免费体验

急性啮齿动物脑片电生理树突特性的光遗传学研究及其对起搏神经元的影响

Optogenetic Interrogation of Electrophysiological Dendritic Properties and Their Effect on Pacemaking Neurons from Acute Rodent Brain Slices.

作者信息

Gilin Naomi, Wattad Nadine, Tiroshi Lior, Goldberg Joshua A

机构信息

Department of Medical Neurobiology, Institute of Medical Research Israel - Canada, Faculty of Medicine, The Hebrew University of Jerusalem, Jerusalem, Israel.

Department of Neurobiology, Northwestern University, Evanston, IL, USA.

出版信息

Bio Protoc. 2024 May 20;14(10):e4992. doi: 10.21769/BioProtoc.4992.

DOI:10.21769/BioProtoc.4992
PMID:38798977
原文链接:https://pmc.ncbi.nlm.nih.gov/articles/PMC11116894/
Abstract

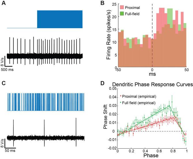
Understanding dendritic excitability is essential for a complete and precise characterization of neurons' input-output relationships. Theoretical and experimental work demonstrates that the electrotonic and nonlinear properties of dendrites can alter the amplitude (e.g., through amplification) and latency of synaptic inputs as viewed in the axosomatic region where spike timing is determined. The gold-standard technique to study dendritic excitability is using dual-patch recordings with a high-resistance electrode used to patch a piece of distal dendrite in addition to a somatic patch electrode. However, this approach is often impractical when distal dendrites are too fine to patch. Therefore, we developed a technique that utilizes the expression of Channelrhodopsin-2 (ChR2) to study dendritic excitability in acute brain slices through the combination of a somatic patch electrode and optogenetic activation. The protocol describes how to prepare acute slices from mice that express ChR2 in specific cell types, and how to use two modes of light stimulation: proximal (which activates the soma and proximal dendrites in a ~100 µm diameter surrounding the soma) with the use of a high-magnification objective and full-field stimulation through a low-magnification objective (which activates the entire somato-dendritic field of the neuron). We use this technique in conjunction with various stimulation protocols to estimate model-based spectral components of dendritic filtering and the impact of dendrites on phase response curves, peri-stimulus time histograms, and entrainment of pacemaking neurons. This technique provides a novel use of optogenetics to study intrinsic dendritic excitability through the use of standard patch-clamp slice physiology. Key features • A method for studying the effects of electrotonic and nonlinear dendritic properties on the sub- and suprathreshold responses of pacemaking neurons. • Combines somatic patch clamp or perforated patch recordings with optogenetic activation in acute brain slices to investigate dendritic linear transformation without patching the dendrite. • Oscillatory illumination at various frequencies estimates spectral properties of the dendrite using subthreshold voltage-clamp recordings and studies entrainment of pacemakers in current clamp recordings. • This protocol uses Poisson white noise illumination to estimate dendritic phase response curves and peri-stimulus time histograms.

摘要

了解树突兴奋性对于全面准确地表征神经元的输入-输出关系至关重要。理论和实验工作表明,树突的电紧张特性和非线性特性可以改变突触输入在轴突体区域(即确定动作电位发放时间的区域)所观察到的幅度(例如,通过放大)和潜伏期。研究树突兴奋性的金标准技术是采用双电极膜片钳记录,除了在胞体处使用膜片电极外,还使用高电阻电极膜片钳记录一段远端树突。然而,当远端树突太细而无法进行膜片钳记录时,这种方法通常不切实际。因此,我们开发了一种技术,通过结合胞体膜片钳电极和光遗传学激活,利用2型通道视紫红质(ChR2)的表达来研究急性脑片的树突兴奋性。本方案描述了如何从在特定细胞类型中表达ChR2的小鼠制备急性脑片,以及如何使用两种光刺激模式:近端刺激(使用高倍物镜激活胞体及其周围直径约100μm范围内的近端树突)和通过低倍物镜进行全场刺激(激活神经元的整个胞体-树突场)。我们将该技术与各种刺激方案结合使用,以估计基于模型的树突滤波频谱成分以及树突对相位响应曲线、刺激后时间直方图和起搏神经元同步化的影响。该技术通过使用标准的膜片钳脑片生理学方法,提供了一种利用光遗传学研究树突内在兴奋性的新方法。关键特性•一种研究电紧张和非线性树突特性对起搏神经元阈下和阈上反应影响的方法。•将急性脑片中的胞体膜片钳或穿孔膜片钳记录与光遗传学激活相结合,在不膜片钳记录树突的情况下研究树突线性转换。•使用亚阈值电压钳记录,通过不同频率的振荡光照估计树突的频谱特性,并在电流钳记录中研究起搏器的同步化。•本方案使用泊松白噪声光照来估计树突相位响应曲线和刺激后时间直方图。

https://cdn.ncbi.nlm.nih.gov/pmc/blobs/d243/11116894/fe09f797a3f2/BioProtoc-14-10-4992-g007.jpg
https://cdn.ncbi.nlm.nih.gov/pmc/blobs/d243/11116894/6acfb010bb77/BioProtoc-14-10-4992-g001.jpg
https://cdn.ncbi.nlm.nih.gov/pmc/blobs/d243/11116894/5ebf3a486713/BioProtoc-14-10-4992-g002.jpg
https://cdn.ncbi.nlm.nih.gov/pmc/blobs/d243/11116894/eb2865514579/BioProtoc-14-10-4992-g003.jpg
https://cdn.ncbi.nlm.nih.gov/pmc/blobs/d243/11116894/e824243e7602/BioProtoc-14-10-4992-g004.jpg
https://cdn.ncbi.nlm.nih.gov/pmc/blobs/d243/11116894/644abc3696c6/BioProtoc-14-10-4992-g005.jpg
https://cdn.ncbi.nlm.nih.gov/pmc/blobs/d243/11116894/f50e86c2fb20/BioProtoc-14-10-4992-g006.jpg
https://cdn.ncbi.nlm.nih.gov/pmc/blobs/d243/11116894/fe09f797a3f2/BioProtoc-14-10-4992-g007.jpg
https://cdn.ncbi.nlm.nih.gov/pmc/blobs/d243/11116894/6acfb010bb77/BioProtoc-14-10-4992-g001.jpg
https://cdn.ncbi.nlm.nih.gov/pmc/blobs/d243/11116894/5ebf3a486713/BioProtoc-14-10-4992-g002.jpg
https://cdn.ncbi.nlm.nih.gov/pmc/blobs/d243/11116894/eb2865514579/BioProtoc-14-10-4992-g003.jpg
https://cdn.ncbi.nlm.nih.gov/pmc/blobs/d243/11116894/e824243e7602/BioProtoc-14-10-4992-g004.jpg
https://cdn.ncbi.nlm.nih.gov/pmc/blobs/d243/11116894/644abc3696c6/BioProtoc-14-10-4992-g005.jpg
https://cdn.ncbi.nlm.nih.gov/pmc/blobs/d243/11116894/f50e86c2fb20/BioProtoc-14-10-4992-g006.jpg
https://cdn.ncbi.nlm.nih.gov/pmc/blobs/d243/11116894/fe09f797a3f2/BioProtoc-14-10-4992-g007.jpg

相似文献

1
Optogenetic Interrogation of Electrophysiological Dendritic Properties and Their Effect on Pacemaking Neurons from Acute Rodent Brain Slices.急性啮齿动物脑片电生理树突特性的光遗传学研究及其对起搏神经元的影响
Bio Protoc. 2024 May 20;14(10):e4992. doi: 10.21769/BioProtoc.4992.
2
Dendritic patch-clamp recording.树突膜片钳记录
Nat Protoc. 2006;1(3):1235-47. doi: 10.1038/nprot.2006.164.
3
Population dynamics and entrainment of basal ganglia pacemakers are shaped by their dendritic arbors.群体动力学和基底神经节起搏器的传入被它们的树突树所塑造。
PLoS Comput Biol. 2019 Feb 7;15(2):e1006782. doi: 10.1371/journal.pcbi.1006782. eCollection 2019 Feb.
4
Action potential initiation and propagation in rat neocortical pyramidal neurons.大鼠新皮层锥体神经元动作电位的起始与传播
J Physiol. 1997 Dec 15;505 ( Pt 3)(Pt 3):617-32. doi: 10.1111/j.1469-7793.1997.617ba.x.
5
Propagation of action potentials in the dendrites of neurons from rat spinal cord slice cultures.大鼠脊髓切片培养物中神经元树突动作电位的传播。
J Neurophysiol. 1996 Jan;75(1):154-70. doi: 10.1152/jn.1996.75.1.154.
6
Factors determining the efficacy of distal excitatory synapses in rat hippocampal CA1 pyramidal neurones.决定大鼠海马CA1锥体神经元远端兴奋性突触效能的因素。
J Physiol. 1998 Mar 1;507 ( Pt 2)(Pt 2):441-62. doi: 10.1111/j.1469-7793.1998.441bt.x.
7
Voltage imaging and optogenetics reveal behaviour-dependent changes in hippocampal dynamics.电压成像和光遗传学揭示了海马体动态的行为依赖性变化。
Nature. 2019 May;569(7756):413-417. doi: 10.1038/s41586-019-1166-7. Epub 2019 May 1.
8
Amplitude Normalization of Dendritic EPSPs at the Soma of Binaural Coincidence Detector Neurons of the Medial Superior Olive.内侧上橄榄核双耳重合检测神经元胞体处树突兴奋性突触后电位的幅度归一化
J Neurosci. 2017 Mar 22;37(12):3138-3149. doi: 10.1523/JNEUROSCI.3110-16.2017. Epub 2017 Feb 17.
9
Dendritic patch-clamp recordings from cerebellar granule cells demonstrate electrotonic compactness.从小脑颗粒细胞进行的树突膜片钳记录显示出电紧张性紧密性。
Front Cell Neurosci. 2015 Mar 19;9:93. doi: 10.3389/fncel.2015.00093. eCollection 2015.
10
Efficient Low-Pass Dendro-Somatic Coupling in the Apical Dendrite of Layer 5 Pyramidal Neurons in the Anterior Cingulate Cortex.前扣带皮层 5 层锥体神经元树突-树突耦联的高效低通特性。
J Neurosci. 2020 Nov 11;40(46):8799-8815. doi: 10.1523/JNEUROSCI.3028-19.2020. Epub 2020 Oct 12.

本文引用的文献

1
Propagation of Oscillations in the Indirect Pathway of the Basal Ganglia.基底神经节间接通路中振荡的传播。
J Neurosci. 2023 Aug 30;43(35):6112-6125. doi: 10.1523/JNEUROSCI.0445-23.2023. Epub 2023 Jul 3.
2
Non-uniform distribution of dendritic nonlinearities differentially engages thalamostriatal and corticostriatal inputs onto cholinergic interneurons.树突非线性的非均匀分布差异地将丘脑纹状体和皮质纹状体输入作用于胆碱能中间神经元。
Elife. 2022 Jul 11;11:e76039. doi: 10.7554/eLife.76039.
3
Dopaminergic Transmission Rapidly and Persistently Enhances Excitability of D1 Receptor-Expressing Striatal Projection Neurons.
多巴胺能传递快速且持久地增强 D1 受体表达的纹状体投射神经元的兴奋性。
Neuron. 2020 Apr 22;106(2):277-290.e6. doi: 10.1016/j.neuron.2020.01.028. Epub 2020 Feb 18.
4
Population dynamics and entrainment of basal ganglia pacemakers are shaped by their dendritic arbors.群体动力学和基底神经节起搏器的传入被它们的树突树所塑造。
PLoS Comput Biol. 2019 Feb 7;15(2):e1006782. doi: 10.1371/journal.pcbi.1006782. eCollection 2019 Feb.
5
Measurement of phase resetting curves using optogenetic barrage stimuli.使用光遗传学弹幕刺激测量相位重置曲线。
J Neurosci Methods. 2017 Sep 1;289:23-30. doi: 10.1016/j.jneumeth.2017.06.018. Epub 2017 Jun 28.
6
Predicting the responses of repetitively firing neurons to current noise.预测重复放电神经元对电流噪声的反应。
PLoS Comput Biol. 2014 May 8;10(5):e1003612. doi: 10.1371/journal.pcbi.1003612. eCollection 2014 May.
7
MEF-2 regulates activity-dependent spine loss in striatopallidal medium spiny neurons.MEF-2 调节纹状体苍白球中间神经元中活性依赖的棘突丢失。
Mol Cell Neurosci. 2010 May;44(1):94-108. doi: 10.1016/j.mcn.2010.01.012. Epub 2010 Mar 1.
8
Complementary theta resonance filtering by two spatially segregated mechanisms in CA1 hippocampal pyramidal neurons.CA1海马锥体神经元中两种空间分离机制的互补θ共振滤波
J Neurosci. 2009 Nov 18;29(46):14472-83. doi: 10.1523/JNEUROSCI.0187-09.2009.
9
The neuronal transfer function: contributions from voltage- and time-dependent mechanisms.神经元传递函数:电压和时间依赖性机制的作用
Prog Brain Res. 2007;165:1-12. doi: 10.1016/S0079-6123(06)65001-2.
10
Response properties and synchronization of rhythmically firing dendritic neurons.节律性放电的树突状神经元的反应特性与同步性
J Neurophysiol. 2007 Jan;97(1):208-19. doi: 10.1152/jn.00810.2006. Epub 2006 Sep 6.